Suppr超能文献

脂质翻转酶ATP9A和ATP9B形成复合物,并参与从高尔基体出发的胞吐途径。

Lipid flippases ATP9A and ATP9B form a complex and contribute to the exocytic pathway from the Golgi.

作者信息

Yagi Tsukasa, Nakabuchi Riki, Muranaka Yumeka, Tanaka Gaku, Katoh Yohei, Nakayama Kazuhisa, Takatsu Hiroyuki, Shin Hye-Won

机构信息

Graduate School of Pharmaceutical Sciences, Kyoto University, Kyoto, Japan.

Graduate School of Pharmaceutical Sciences, Kyoto University, Kyoto, Japan

出版信息

Life Sci Alliance. 2025 Apr 15;8(7). doi: 10.26508/lsa.202403163. Print 2025 Jul.

Abstract

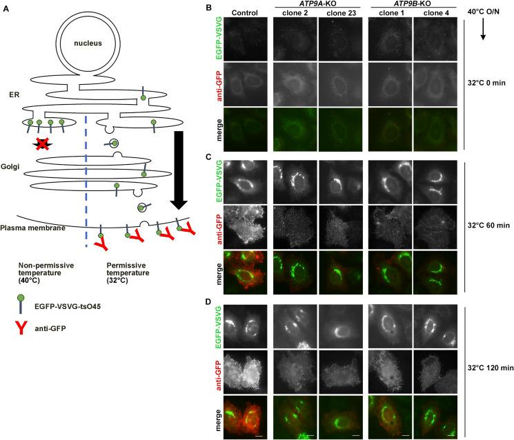
Type IV P-type ATPases (P4-ATPases) serve as lipid flippases, translocating membrane lipids from the exoplasmic (or luminal) leaflet to the cytoplasmic leaflet of lipid bilayers. In mammals, these P4-ATPases are localized to distinct subcellular compartments. ATP8A1 and ATP9A, members of the P4-ATPase family, are involved in endosome-mediated membrane trafficking, although the roles of P4-ATPases in the exocytic pathway remain to be clarified. ATP9A and ATP9B are located in the TGN, with ATP9A also present in endosomal compartments. This study revealed the overlapping roles of ATP9A and ATP9B in transporting VSVG from the Golgi to the plasma membrane within the exocytic pathway. Furthermore, we demonstrated that the flippase activities of ATP9A and ATP9B were crucial for the transport process. Notably, we discovered the formation of homomeric and/or heteromeric complexes between ATP9A and ATP9B. Therefore, ATP9A and ATP9B play a role in the exocytic pathway from the Golgi to the plasma membrane, forming either homomeric or heteromeric complexes.

摘要

IV型P型ATP酶(P4-ATP酶)作为脂质翻转酶,将膜脂从脂双层的外质(或腔)小叶转运到细胞质小叶。在哺乳动物中,这些P4-ATP酶定位于不同的亚细胞区室。P4-ATP酶家族成员ATP8A1和ATP9A参与内体介导的膜运输,尽管P4-ATP酶在胞吐途径中的作用仍有待阐明。ATP9A和ATP9B位于反式高尔基体网络,ATP9A也存在于内体区室。本研究揭示了ATP9A和ATP9B在胞吐途径中从高尔基体向质膜转运VSVG方面的重叠作用。此外,我们证明了ATP9A和ATP9B的翻转酶活性对运输过程至关重要。值得注意的是,我们发现了ATP9A和ATP9B之间同型和/或异型复合物的形成。因此,ATP9A和ATP9B在从高尔基体到质膜的胞吐途径中发挥作用,形成同型或异型复合物。

https://cdn.ncbi.nlm.nih.gov/pmc/blobs/98a0/12000689/c8628f6845f8/LSA-2024-03163_FigS1.jpg

文献AI研究员

20分钟写一篇综述,助力文献阅读效率提升50倍。

立即体验

用中文搜PubMed

大模型驱动的PubMed中文搜索引擎

马上搜索

文档翻译

学术文献翻译模型,支持多种主流文档格式。

立即体验