Baskaran Dhyanesh, Liu Yusheng, Zhou Jiadiao, Wang Yueji, Nguyen Daniel, Wang Hua
Department of Materials Science and Engineering, University of Illinois at Urbana-Champaign, Urbana, IL, 61801, USA.
Cancer Center at Illinois (CCIL), Urbana, IL, 61801, USA.
Mater Today Bio. 2025 Mar 29;32:101719. doi: 10.1016/j.mtbio.2025.101719. eCollection 2025 Jun.
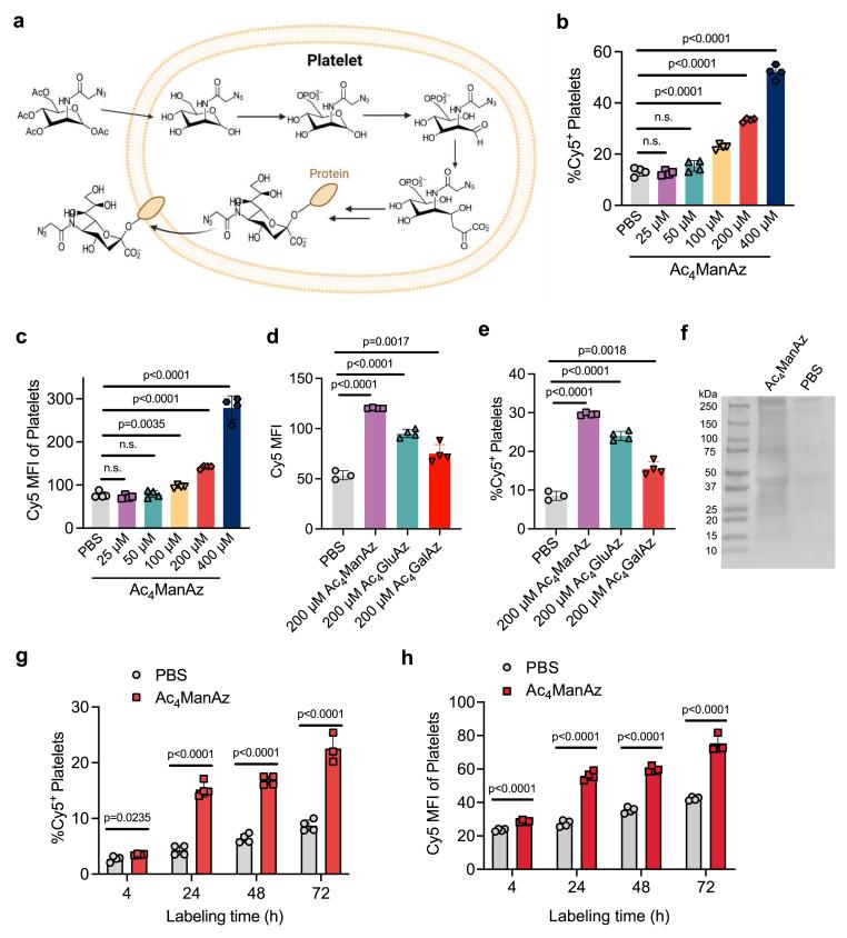
Platelets play a critical role in hemostasis at sites of injury and are capable of interacting with various types of cells in the bloodstream. The promise of utilizing platelets for diagnostic and therapeutic applications has motivated the development of facile strategies to functionalize platelets. However, platelets with a small size, lack of nucleus and efficient protein machinery, and low tolerance to chemicals and transfection agents have posed significant challenges for chemical or genetic engineering. Here, for the first time, we report successful metabolic glycan labeling of platelets to introduce chemical tags (e.g., azido groups) onto the membrane of platelets. We demonstrate that azido-sugars can metabolically label platelets in a concentration dependent manner, with cell-surface azido groups detectable at as early as 4 hours. The cell-surface azido groups enable the conjugation of various macromolecular cargos including proteins and polymers onto platelets via efficient click chemistry. Small-molecule drugs such as doxorubicin can also be conjugated onto azido-labeled platelets and become subsequently released to kill surrounding cancer cells, demonstrating the feasibility of utilizing platelets as a drug delivery vehicle. We further show that azido-sugars, upon intraperitoneal injection, can metabolically label platelets with azido groups , which persist for up to 4 days in mice (nearly the life-span of murine platelets). This and platelet labeling and targeting technology opens a new avenue to platelet-based diagnostics and therapeutics.
血小板在损伤部位的止血过程中发挥着关键作用,并且能够与血液中的各种类型细胞相互作用。利用血小板进行诊断和治疗应用的前景推动了使血小板功能化的简便策略的发展。然而,血小板体积小、缺乏细胞核和有效的蛋白质机制,以及对化学物质和转染试剂的耐受性低,给化学或基因工程带来了重大挑战。在此,我们首次报告成功地对血小板进行了代谢聚糖标记,以便在血小板膜上引入化学标签(例如叠氮基)。我们证明叠氮糖可以以浓度依赖的方式对血小板进行代谢标记,早在4小时就可检测到细胞表面的叠氮基。细胞表面的叠氮基能够通过高效的点击化学将包括蛋白质和聚合物在内的各种大分子货物缀合到血小板上。诸如阿霉素之类的小分子药物也可以缀合到叠氮标记的血小板上,并随后释放以杀死周围的癌细胞,这证明了利用血小板作为药物递送载体的可行性。我们进一步表明,腹腔注射后,叠氮糖可以用叠氮基对血小板进行代谢标记,这些叠氮基在小鼠体内可持续长达4天(几乎是小鼠血小板的寿命)。这种血小板标记和靶向技术为基于血小板的诊断和治疗开辟了一条新途径。