• 文献检索
  • 文档翻译
  • 深度研究
  • 学术资讯
  • Suppr Zotero 插件Zotero 插件
  • 邀请有礼
  • 套餐&价格
  • 历史记录
应用&插件
Suppr Zotero 插件Zotero 插件浏览器插件Mac 客户端Windows 客户端微信小程序
定价
高级版会员购买积分包购买API积分包
服务
文献检索文档翻译深度研究API 文档MCP 服务
关于我们
关于 Suppr公司介绍联系我们用户协议隐私条款
关注我们

Suppr 超能文献

核心技术专利:CN118964589B侵权必究
粤ICP备2023148730 号-1Suppr @ 2026

文献检索

告别复杂PubMed语法,用中文像聊天一样搜索,搜遍4000万医学文献。AI智能推荐,让科研检索更轻松。

立即免费搜索

文件翻译

保留排版,准确专业,支持PDF/Word/PPT等文件格式,支持 12+语言互译。

免费翻译文档

深度研究

AI帮你快速写综述,25分钟生成高质量综述,智能提取关键信息,辅助科研写作。

立即免费体验

瞬时受体电位阳离子通道蛋白γ通过神经内分泌细胞调节脂质代谢。

TRPγ regulates lipid metabolism through neuroendocrine cells.

作者信息

Nath Dharmendra Kumar, Dhakal Subash, Lee Youngseok

机构信息

Department of Bio and Fermentation Convergence Technology, Kookmin University, Seoul, Republic of Korea.

出版信息

Elife. 2025 Apr 17;13:RP99258. doi: 10.7554/eLife.99258.

DOI:10.7554/eLife.99258
PMID:40243537
原文链接:https://pmc.ncbi.nlm.nih.gov/articles/PMC12005721/
Abstract

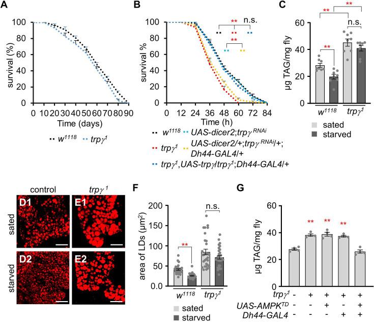
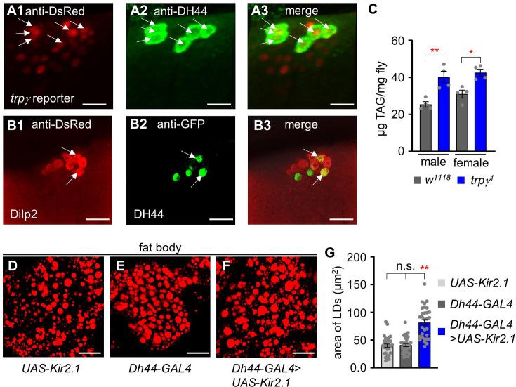
Understanding how the brain controls nutrient storage is pivotal. Transient receptor potential (TRP) channels are conserved from insects to humans. They serve in detecting environmental shifts and in acting as internal sensors. Previously, we demonstrated the role of TRPγ in nutrient-sensing behavior (Dhakal et al., 2022). Here, we found that a TRPγ mutant exhibited in is required for maintaining normal lipid and protein levels. In animals, lipogenesis and lipolysis control lipid levels in response to food availability. Lipids are mostly stored as triacylglycerol in the fat bodies (FBs) of . Interestingly, deficient mutants exhibited elevated TAG levels and our genetic data indicated that neurons are indispensable for normal lipid storage but not protein storage. The mutants also exhibited reduced starvation resistance, which was attributed to insufficient lipolysis in the FBs. This could be mitigated by administering lipase or metformin orally, indicating a potential treatment pathway. Gene expression analysis indicated that knockout downregulated , a key lipolytic gene, resulting in chronic lipolytic deficits in the gut and other fat tissues. The study also highlighted the role of specific proteins, including neuropeptide DH44 and its receptor DH44R2 in lipid regulation. Our findings provide insight into the broader question of how the brain and gut regulate nutrient storage.

摘要

了解大脑如何控制营养物质储存至关重要。瞬时受体电位(TRP)通道从昆虫到人类都保守存在。它们用于检测环境变化并充当内部传感器。此前,我们证明了TRPγ在营养感知行为中的作用(达卡尔等人,2022年)。在此,我们发现TRPγ突变体在维持正常脂质和蛋白质水平方面所表现出的某种情况是必需的。在动物中,脂肪生成和脂肪分解根据食物供应情况控制脂质水平。脂质大多以三酰甘油的形式储存在[此处原文缺失相关动物名称]的脂肪体(FBs)中。有趣的是,[此处原文缺失相关名称]缺陷突变体表现出三酰甘油水平升高,我们的遗传数据表明[此处原文缺失相关名称]神经元对于正常脂质储存不可或缺,但对蛋白质储存并非如此。[此处原文缺失相关名称]突变体还表现出饥饿抗性降低,这归因于脂肪体中脂肪分解不足。口服脂肪酶或二甲双胍可缓解这种情况,这表明了一种潜在的治疗途径。基因表达分析表明,[此处原文缺失相关名称]基因敲除下调了关键脂肪分解基因[此处原文缺失相关基因名称],导致肠道和其他脂肪组织出现慢性脂肪分解缺陷。该研究还强调了特定蛋白质的作用,包括神经肽DH44及其受体DH44R2在脂质调节中的作用。我们的研究结果为大脑和肠道如何调节营养物质储存这一更广泛的问题提供了见解。

https://cdn.ncbi.nlm.nih.gov/pmc/blobs/6794/12005721/c68f8785a349/elife-99258-fig8.jpg
https://cdn.ncbi.nlm.nih.gov/pmc/blobs/6794/12005721/307700a6fd01/elife-99258-fig1.jpg
https://cdn.ncbi.nlm.nih.gov/pmc/blobs/6794/12005721/6f7658c248ec/elife-99258-fig2.jpg
https://cdn.ncbi.nlm.nih.gov/pmc/blobs/6794/12005721/5420955bf169/elife-99258-fig2-figsupp1.jpg
https://cdn.ncbi.nlm.nih.gov/pmc/blobs/6794/12005721/ba99c79c7446/elife-99258-fig3.jpg
https://cdn.ncbi.nlm.nih.gov/pmc/blobs/6794/12005721/1f09eaf87214/elife-99258-fig3-figsupp1.jpg
https://cdn.ncbi.nlm.nih.gov/pmc/blobs/6794/12005721/f26de9141f07/elife-99258-fig4.jpg
https://cdn.ncbi.nlm.nih.gov/pmc/blobs/6794/12005721/f72913c73530/elife-99258-fig5.jpg
https://cdn.ncbi.nlm.nih.gov/pmc/blobs/6794/12005721/99bfdcaa4ec0/elife-99258-fig5-figsupp1.jpg
https://cdn.ncbi.nlm.nih.gov/pmc/blobs/6794/12005721/4f1837b778fc/elife-99258-fig6.jpg
https://cdn.ncbi.nlm.nih.gov/pmc/blobs/6794/12005721/434d02ead601/elife-99258-fig6-figsupp1.jpg
https://cdn.ncbi.nlm.nih.gov/pmc/blobs/6794/12005721/28b1e53bde56/elife-99258-fig7.jpg
https://cdn.ncbi.nlm.nih.gov/pmc/blobs/6794/12005721/9349489a71f8/elife-99258-fig7-figsupp1.jpg
https://cdn.ncbi.nlm.nih.gov/pmc/blobs/6794/12005721/c68f8785a349/elife-99258-fig8.jpg
https://cdn.ncbi.nlm.nih.gov/pmc/blobs/6794/12005721/307700a6fd01/elife-99258-fig1.jpg
https://cdn.ncbi.nlm.nih.gov/pmc/blobs/6794/12005721/6f7658c248ec/elife-99258-fig2.jpg
https://cdn.ncbi.nlm.nih.gov/pmc/blobs/6794/12005721/5420955bf169/elife-99258-fig2-figsupp1.jpg
https://cdn.ncbi.nlm.nih.gov/pmc/blobs/6794/12005721/ba99c79c7446/elife-99258-fig3.jpg
https://cdn.ncbi.nlm.nih.gov/pmc/blobs/6794/12005721/1f09eaf87214/elife-99258-fig3-figsupp1.jpg
https://cdn.ncbi.nlm.nih.gov/pmc/blobs/6794/12005721/f26de9141f07/elife-99258-fig4.jpg
https://cdn.ncbi.nlm.nih.gov/pmc/blobs/6794/12005721/f72913c73530/elife-99258-fig5.jpg
https://cdn.ncbi.nlm.nih.gov/pmc/blobs/6794/12005721/99bfdcaa4ec0/elife-99258-fig5-figsupp1.jpg
https://cdn.ncbi.nlm.nih.gov/pmc/blobs/6794/12005721/4f1837b778fc/elife-99258-fig6.jpg
https://cdn.ncbi.nlm.nih.gov/pmc/blobs/6794/12005721/434d02ead601/elife-99258-fig6-figsupp1.jpg
https://cdn.ncbi.nlm.nih.gov/pmc/blobs/6794/12005721/28b1e53bde56/elife-99258-fig7.jpg
https://cdn.ncbi.nlm.nih.gov/pmc/blobs/6794/12005721/9349489a71f8/elife-99258-fig7-figsupp1.jpg
https://cdn.ncbi.nlm.nih.gov/pmc/blobs/6794/12005721/c68f8785a349/elife-99258-fig8.jpg

相似文献

1
TRPγ regulates lipid metabolism through neuroendocrine cells.瞬时受体电位阳离子通道蛋白γ通过神经内分泌细胞调节脂质代谢。
Elife. 2025 Apr 17;13:RP99258. doi: 10.7554/eLife.99258.
2
Regulation of feeding and defecation in Drosophila by trpγ, piezo, and DH44R2.果蝇中trpγ、piezo和DH44R2对摄食和排便的调节
Insect Biochem Mol Biol. 2025 Apr;179:104267. doi: 10.1016/j.ibmb.2025.104267. Epub 2025 Feb 3.
3
TRPγ is required in neuroendocrine cells for post-ingestive food selection.TRPγ 在神经内分泌细胞中对于摄食后的食物选择是必需的。
Elife. 2022 Apr 13;11:e56726. doi: 10.7554/eLife.56726.
4
The corticotropin-releasing factor-like diuretic hormone 44 (DH44) and kinin neuropeptides modulate desiccation and starvation tolerance in Drosophila melanogaster.促肾上腺皮质激素释放因子样利尿激素44(DH44)和激肽神经肽调节黑腹果蝇的脱水和饥饿耐受性。
Peptides. 2016 Jun;80:96-107. doi: 10.1016/j.peptides.2016.02.004. Epub 2016 Feb 17.
5
Transportin-serine/arginine-rich (Tnpo-SR) proteins are necessary for proper lipid storage in the Drosophila fat body.Tnpo-SR 蛋白是果蝇脂肪体中脂质储存所必需的。
Biochem Biophys Res Commun. 2022 Mar 12;596:1-5. doi: 10.1016/j.bbrc.2022.01.087. Epub 2022 Jan 26.
6
Receptor-induced activation of Drosophila TRP gamma by polyunsaturated fatty acids.多不饱和脂肪酸通过受体诱导激活果蝇瞬时受体电位γ通道。
J Biol Chem. 2006 Oct 6;281(40):29693-702. doi: 10.1074/jbc.M602215200. Epub 2006 Aug 10.
7
Periphery signals generated by Piezo-mediated stomach stretch and Neuromedin-mediated glucose load regulate the Drosophila brain nutrient sensor.机械力感受 Piezo 介导的胃拉伸和神经调节素介导的葡萄糖负荷产生的外周信号调节果蝇大脑营养传感器。
Neuron. 2021 Jun 16;109(12):1979-1995.e6. doi: 10.1016/j.neuron.2021.04.028. Epub 2021 May 19.
8
A buoyancy-based screen of Drosophila larvae for fat-storage mutants reveals a role for Sir2 in coupling fat storage to nutrient availability.基于浮力的果蝇幼虫脂肪储存突变体筛选揭示了 Sir2 在将脂肪储存与营养可用性相耦合中的作用。
PLoS Genet. 2010 Nov 11;6(11):e1001206. doi: 10.1371/journal.pgen.1001206.
9
Coordination and fine motor control depend on Drosophila TRPγ.协调和精细运动控制依赖于果蝇的TRPγ。
Nat Commun. 2015 Jun 1;6:7288. doi: 10.1038/ncomms8288.
10
Loss of IP3 receptor function in neuropeptide secreting neurons leads to obesity in adult Drosophila.神经肽分泌神经元中 IP3 受体功能丧失导致成年果蝇肥胖。
BMC Neurosci. 2013 Dec 18;14:157. doi: 10.1186/1471-2202-14-157.

本文引用的文献

1
Exploring the multifaceted functions of APPL in metabolism and memory using Drosophila melanogaster.利用黑腹果蝇探索APPL在代谢和记忆中的多方面功能。
Mol Cells. 2025 Jan;48(1):100163. doi: 10.1016/j.mocell.2024.100163. Epub 2024 Nov 26.
2
Starvation-induced sleep suppression requires the brain nutrient sensor.饥饿诱导的睡眠抑制需要大脑营养传感器。
J Neurogenet. 2023 Mar-Dec;37(1-2):70-77. doi: 10.1080/01677063.2023.2203489. Epub 2023 Jun 2.
3
Regulatory Effects of Metformin, an Antidiabetic Biguanide Drug, on the Metabolism of Primary Rat Adipocytes.
二甲双胍,一种抗糖尿病双胍类药物,对原代大鼠脂肪细胞代谢的调节作用。
Molecules. 2022 Aug 17;27(16):5250. doi: 10.3390/molecules27165250.
4
TRPγ is required in neuroendocrine cells for post-ingestive food selection.TRPγ 在神经内分泌细胞中对于摄食后的食物选择是必需的。
Elife. 2022 Apr 13;11:e56726. doi: 10.7554/eLife.56726.
5
Acetyl-CoA Carboxylases and Diseases.乙酰辅酶A羧化酶与疾病
Front Oncol. 2022 Mar 11;12:836058. doi: 10.3389/fonc.2022.836058. eCollection 2022.
6
Hypothalamic control of energy expenditure and thermogenesis.下丘脑对能量消耗和产热的控制。
Exp Mol Med. 2022 Apr;54(4):358-369. doi: 10.1038/s12276-022-00741-z. Epub 2022 Mar 17.
7
Physiological and metabolomic consequences of reduced expression of the Drosophila brummer triglyceride Lipase.果蝇 Brummer 甘油三酯脂肪酶表达降低的生理和代谢组学后果。
PLoS One. 2021 Sep 21;16(9):e0255198. doi: 10.1371/journal.pone.0255198. eCollection 2021.
8
Arcuate Nucleus-Dependent Regulation of Metabolism-Pathways to Obesity and Diabetes Mellitus.弓状核依赖的代谢调控与肥胖和糖尿病。
Endocr Rev. 2022 Mar 9;43(2):314-328. doi: 10.1210/endrev/bnab025.
9
Impact of Gut Microbiota and Microbiota-Related Metabolites on Hyperlipidemia.肠道微生物群及其相关代谢产物对高脂血症的影响。
Front Cell Infect Microbiol. 2021 Aug 19;11:634780. doi: 10.3389/fcimb.2021.634780. eCollection 2021.
10
The sugar-responsive enteroendocrine neuropeptide F regulates lipid metabolism through glucagon-like and insulin-like hormones in Drosophila melanogaster.糖应答肠内分泌神经肽 F 通过果蝇中的胰高血糖素样和胰岛素样激素调节脂代谢。
Nat Commun. 2021 Aug 10;12(1):4818. doi: 10.1038/s41467-021-25146-w.