Suppr超能文献

Tekt3保护神经丘毛束的正常功能和形态。

Tekt3 Safeguards Proper Functions and Morphology of Neuromast Hair Bundles.

作者信息

Su Dongmei, Lu Sirun, Zheng Ling, Liu Dong

机构信息

Department of Neuroscience, School of Life Sciences, Shenzhen 518055, China.

Department of Biomedical Engineering, Southern University of Science and Technology, Shenzhen 518055, China.

出版信息

Int J Mol Sci. 2025 Mar 28;26(7):3115. doi: 10.3390/ijms26073115.

Abstract

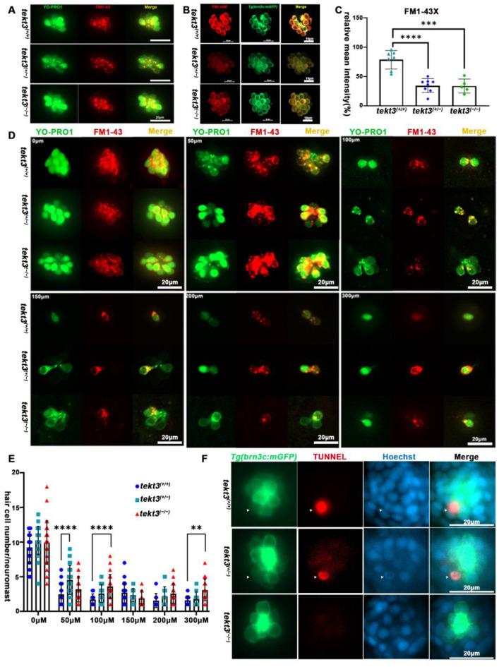
The inner ear and/or lateral line are responsible for hearing and balance of vertebrate. The otic sensory hair cells (HCs) employ cilium organelles, namely stereocilia and/or kinocilia, to mediate mechanical stimuli to electrical signal transition. Tektins (Tekts) are known as the cilium microtubule stabilizer and inner-space filler, and four Tekt(1-4)-encoding genes are identified in zebrafish HCs, but the subcellular location of Tekts in HCs remains unknown. In the present study, we first found that is expressed in the inner ear and lateral line neuromast. Antibody staining revealed that Tekt3 is present in neuromast and utricular HCs. It is absent in the saccule, the authentic hearing end-organ of zebrafish and the crista of semi-circular canals. Furthermore, Tekt3 were enriched at the apical side of neuromast and utricular HCs, mainly in the cytosol. Similar subcellular distribution of Tekt3 was also evident in the outer HCs of mature mouse cochlea, which are not directly linked to the hearing sense. However, only neuromast HCs exerted morphological defect of kinocilia in mutant. The disrupted or distorted HC kinocilia of mutant neuromast ultimately resulted in slower vital dye intake, delayed HC regeneration after neomycin treatment, and reduced startle response to vibration stimulation. All functional defects of mutant were largely rescued by wild-type mRNA. Our study thus suggests that zebrafish Tekt3 maintains the integrity and function of neuromast kinocilia to against surrounding and persistent low-frequency noises, perhaps via the intracellular distribution of Tekt3. Nevertheless, TEKT3/Tekt3 could be used to clarify HC sub-types in both zebrafish and mice, to highlight the non-hearing HCs.

摘要

内耳和/或侧线负责脊椎动物的听觉和平衡。耳感觉毛细胞(HCs)利用纤毛细胞器,即静纤毛和/或动纤毛,来介导机械刺激向电信号的转变。轴丝蛋白(Tekts)被认为是纤毛微管稳定剂和内部空间填充物,在斑马鱼HCs中鉴定出四个编码Tekts(1-4)的基因,但Tekts在HCs中的亚细胞定位仍然未知。在本研究中,我们首先发现[此处原文缺失具体基因名称]在内耳和侧线神经丘中表达。抗体染色显示Tekt3存在于神经丘和椭圆囊HCs中。在球囊(斑马鱼真正的听觉终器)和半规管嵴中不存在。此外,Tekt3在神经丘和椭圆囊HCs的顶端富集,主要在细胞质中。在成熟小鼠耳蜗的外毛细胞中也明显存在类似的Tekt3亚细胞分布,而这些外毛细胞与听觉并无直接关联。然而,只有神经丘HCs在[此处原文缺失具体基因名称]突变体中表现出动纤毛的形态缺陷。突变体神经丘中HCs的动纤毛破坏或扭曲最终导致活体染料摄取变慢、新霉素处理后HC再生延迟以及对振动刺激的惊吓反应降低。野生型[此处原文缺失具体基因名称]mRNA在很大程度上挽救了[此处原文缺失具体基因名称]突变体的所有功能缺陷。因此,我们的研究表明斑马鱼Tekt3可能通过Tekt3的细胞内分布来维持神经丘动纤毛的完整性和功能,以抵御周围持续的低频噪音。尽管如此,TEKT3/Tekt3可用于阐明斑马鱼和小鼠中的HC亚型,以突出非听觉HCs。

https://cdn.ncbi.nlm.nih.gov/pmc/blobs/0883/11989051/cefb73990e6c/ijms-26-03115-g001.jpg

文献检索

告别复杂PubMed语法,用中文像聊天一样搜索,搜遍4000万医学文献。AI智能推荐,让科研检索更轻松。

立即免费搜索

文件翻译

保留排版,准确专业,支持PDF/Word/PPT等文件格式,支持 12+语言互译。

免费翻译文档

深度研究

AI帮你快速写综述,25分钟生成高质量综述,智能提取关键信息,辅助科研写作。

立即免费体验