• 文献检索
  • 文档翻译
  • 深度研究
  • 学术资讯
  • Suppr Zotero 插件Zotero 插件
  • 邀请有礼
  • 套餐&价格
  • 历史记录
应用&插件
Suppr Zotero 插件Zotero 插件浏览器插件Mac 客户端Windows 客户端微信小程序
定价
高级版会员购买积分包购买API积分包
服务
文献检索文档翻译深度研究API 文档MCP 服务
关于我们
关于 Suppr公司介绍联系我们用户协议隐私条款
关注我们

Suppr 超能文献

核心技术专利:CN118964589B侵权必究
粤ICP备2023148730 号-1Suppr @ 2026

文献检索

告别复杂PubMed语法,用中文像聊天一样搜索,搜遍4000万医学文献。AI智能推荐,让科研检索更轻松。

立即免费搜索

文件翻译

保留排版,准确专业,支持PDF/Word/PPT等文件格式,支持 12+语言互译。

免费翻译文档

深度研究

AI帮你快速写综述,25分钟生成高质量综述,智能提取关键信息,辅助科研写作。

立即免费体验

高脂饮食改变小鼠视网膜脂质组成和基因表达网络。

High-fat diet alters retinal lipid composition and gene expression networks in mice.

作者信息

Zou Rong, Cai Jinrui, Chen Tianyu, Mo Wenhui, Qian Hao, Zhu Xianjun, Zhang Lin

机构信息

The Sichuan Provincial Key Laboratory for Human Disease Gene Study, Center for Medical Genetics, Sichuan Provincial People's Hospital, School of Medicine, University of Electronic Science and Technology of China, Chengdu, Sichuan, 610072, China.

Henan Branch of National Clinical Research Center for Ocular Diseases, Henan Eye Hospital, People's Hospital of Zhengzhou University, Henan Provincial People's Hospital, Zhengzhou, China.

出版信息

BMC Biol. 2025 Apr 17;23(1):103. doi: 10.1186/s12915-025-02212-z.

DOI:10.1186/s12915-025-02212-z
PMID:40247316
原文链接:https://pmc.ncbi.nlm.nih.gov/articles/PMC12007227/
Abstract

BACKGROUND

High-fat diet (HFD) was suggested to be associated with several retinal diseases, including age-related macular degeneration (AMD), glaucoma, and diabetic retinopathy (DR). Nevertheless, our understanding of the mechanisms governing retinal lipid metabolic homeostasis remains limited, with little attention focused on the influence of HFD on different retinal cell types. To address this gap, we established a high-fat model using mice fed with HFD for a duration of 6 months. Then, we conducted a comparative analysis of the retinal lipidome and proteome between normal diet (ND) and HFD-fed mice to explore the impacts of HFD on retinal lipid metabolism and gene expression network. Furthermore, we also investigated the impacts of HFD on retina in single-cell resolution by single-cell transcriptome sequencing.

RESULTS

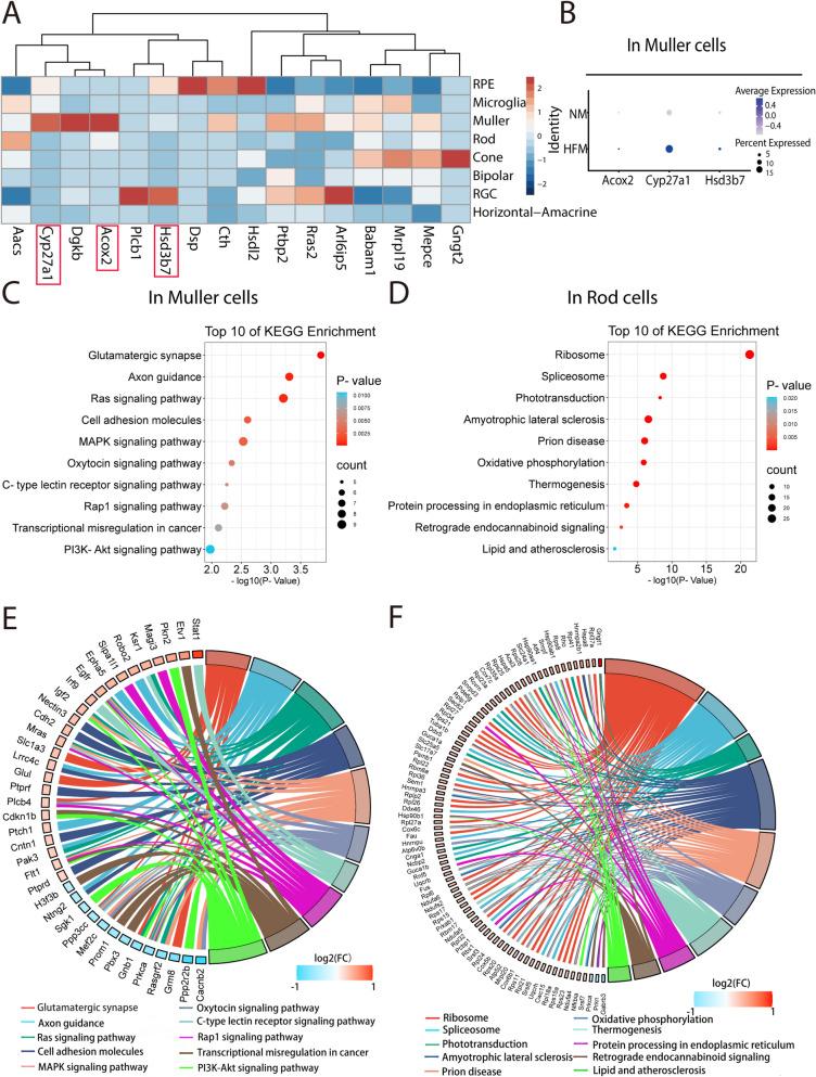
We found that a long-term HFD significantly altered the lipid composition of the retina, with a dramatically elevated cholesterylesters (CE), phosphatidylcholine (PC), and phosphatidylglycerol (PG) level and a decreased eicosanoid level. Proteomic analysis revealed that the primary bile acid biosynthesis pathway was over-activated in HFD retinas. By using single-cell transcriptome analysis, we identified different regulation of gene expression in MG and rod cells in a high-fat environment, whereas the previously identified activation of the bile acid synthesis pathway was predominantly found in MG cells, and may be regulated by alternative pathways of bile acid synthesis, suggesting the critical roles of MG cells in retinal lipid metabolism.

CONCLUSIONS

Taken together, by multi-omics studies, we unveiled that HFD leading to the development of retinal diseases may be regulated by alternative pathways of bile acid synthesis, and our study will shed light on the treatment of these diseases.

摘要

背景

高脂饮食(HFD)被认为与多种视网膜疾病有关,包括年龄相关性黄斑变性(AMD)、青光眼和糖尿病视网膜病变(DR)。然而,我们对视网膜脂质代谢稳态调控机制的理解仍然有限,很少有人关注高脂饮食对不同视网膜细胞类型的影响。为了填补这一空白,我们建立了一个高脂模型,用高脂饮食喂养小鼠6个月。然后,我们对正常饮食(ND)和高脂饮食喂养的小鼠的视网膜脂质组和蛋白质组进行了比较分析,以探讨高脂饮食对视网膜脂质代谢和基因表达网络的影响。此外,我们还通过单细胞转录组测序在单细胞分辨率下研究了高脂饮食对视网膜的影响。

结果

我们发现长期高脂饮食显著改变了视网膜的脂质组成,胆固醇酯(CE)、磷脂酰胆碱(PC)和磷脂酰甘油(PG)水平显著升高,类花生酸水平降低。蛋白质组学分析表明,初级胆汁酸生物合成途径在高脂饮食的视网膜中过度激活。通过单细胞转录组分析,我们发现在高脂环境下,MG细胞和视杆细胞中基因表达存在不同的调控,而先前确定的胆汁酸合成途径的激活主要在MG细胞中发现,并且可能由胆汁酸合成的替代途径调控,这表明MG细胞在视网膜脂质代谢中起关键作用。

结论

综上所述,通过多组学研究,我们揭示了导致视网膜疾病发展的高脂饮食可能受胆汁酸合成替代途径的调控,我们的研究将为这些疾病的治疗提供线索。

https://cdn.ncbi.nlm.nih.gov/pmc/blobs/9555/12007227/c5b722116473/12915_2025_2212_Fig7_HTML.jpg
https://cdn.ncbi.nlm.nih.gov/pmc/blobs/9555/12007227/fccd69763d9a/12915_2025_2212_Fig1_HTML.jpg
https://cdn.ncbi.nlm.nih.gov/pmc/blobs/9555/12007227/62d1d535dbfe/12915_2025_2212_Fig2_HTML.jpg
https://cdn.ncbi.nlm.nih.gov/pmc/blobs/9555/12007227/23381f249f95/12915_2025_2212_Fig3_HTML.jpg
https://cdn.ncbi.nlm.nih.gov/pmc/blobs/9555/12007227/4614a74cdb74/12915_2025_2212_Fig4_HTML.jpg
https://cdn.ncbi.nlm.nih.gov/pmc/blobs/9555/12007227/6d49efa38b23/12915_2025_2212_Fig5_HTML.jpg
https://cdn.ncbi.nlm.nih.gov/pmc/blobs/9555/12007227/017c597d7ad0/12915_2025_2212_Fig6_HTML.jpg
https://cdn.ncbi.nlm.nih.gov/pmc/blobs/9555/12007227/c5b722116473/12915_2025_2212_Fig7_HTML.jpg
https://cdn.ncbi.nlm.nih.gov/pmc/blobs/9555/12007227/fccd69763d9a/12915_2025_2212_Fig1_HTML.jpg
https://cdn.ncbi.nlm.nih.gov/pmc/blobs/9555/12007227/62d1d535dbfe/12915_2025_2212_Fig2_HTML.jpg
https://cdn.ncbi.nlm.nih.gov/pmc/blobs/9555/12007227/23381f249f95/12915_2025_2212_Fig3_HTML.jpg
https://cdn.ncbi.nlm.nih.gov/pmc/blobs/9555/12007227/4614a74cdb74/12915_2025_2212_Fig4_HTML.jpg
https://cdn.ncbi.nlm.nih.gov/pmc/blobs/9555/12007227/6d49efa38b23/12915_2025_2212_Fig5_HTML.jpg
https://cdn.ncbi.nlm.nih.gov/pmc/blobs/9555/12007227/017c597d7ad0/12915_2025_2212_Fig6_HTML.jpg
https://cdn.ncbi.nlm.nih.gov/pmc/blobs/9555/12007227/c5b722116473/12915_2025_2212_Fig7_HTML.jpg

相似文献

1
High-fat diet alters retinal lipid composition and gene expression networks in mice.高脂饮食改变小鼠视网膜脂质组成和基因表达网络。
BMC Biol. 2025 Apr 17;23(1):103. doi: 10.1186/s12915-025-02212-z.
2
High-Fat Diet Alters the Retinal Transcriptome in the Absence of Gut Microbiota.高脂饮食在没有肠道微生物群的情况下改变视网膜转录组。
Cells. 2021 Aug 18;10(8):2119. doi: 10.3390/cells10082119.
3
Chinese medicine, Qijudihuang pill, mediates cholesterol metabolism and regulates gut microbiota in high-fat diet-fed mice, implications for age-related macular degeneration.中药七菊地黄丸通过调节高脂肪饮食喂养小鼠的胆固醇代谢和肠道微生物群来发挥作用,这可能与年龄相关性黄斑变性有关。
Front Immunol. 2023 Oct 12;14:1274401. doi: 10.3389/fimmu.2023.1274401. eCollection 2023.
4
Impact of a high-fat diet on the fatty acid composition of the retina.高脂肪饮食对视网膜脂肪酸组成的影响。
Exp Eye Res. 2020 Jul;196:108059. doi: 10.1016/j.exer.2020.108059. Epub 2020 May 5.
5
Impacts of high fat diet on ocular outcomes in rodent models of visual disease.高脂肪饮食对视觉疾病啮齿动物模型眼结局的影响。
Exp Eye Res. 2021 Mar;204:108440. doi: 10.1016/j.exer.2021.108440. Epub 2021 Jan 11.
6
Retinal G-protein-coupled receptor deletion exacerbates AMD-like changes via the PINK1-parkin pathway under oxidative stress.氧化应激下,视网膜 G 蛋白偶联受体缺失通过 PINK1-parkin 通路加剧 AMD 样改变。
FASEB J. 2024 Oct;38(20):e70135. doi: 10.1096/fj.202401160RR.
7
Bilberries potentially alleviate stress-related retinal gene expression induced by a high-fat diet in mice.越橘可能减轻高脂饮食诱导的小鼠视网膜应激相关基因表达。
Mol Vis. 2012;18:2338-51. Epub 2012 Sep 7.
8
Effects of high-fat diet and Apoe deficiency on retinal structure and function in mice.高脂肪饮食和载脂蛋白 E 缺乏对小鼠视网膜结构和功能的影响。
Sci Rep. 2020 Nov 2;10(1):18601. doi: 10.1038/s41598-020-75576-7.
9
Deletion of miR-150 Exacerbates Retinal Vascular Overgrowth in High-Fat-Diet Induced Diabetic Mice.miR-150缺失加剧高脂饮食诱导的糖尿病小鼠视网膜血管过度生长。
PLoS One. 2016 Jun 15;11(6):e0157543. doi: 10.1371/journal.pone.0157543. eCollection 2016.
10
High-Fat Diet Alters the Retinal Pigment Epithelium and Choroidal Transcriptome in the Absence of Gut Microbiota.高脂饮食在没有肠道微生物群的情况下改变视网膜色素上皮和脉络膜的转录组。
Cells. 2022 Jun 30;11(13):2076. doi: 10.3390/cells11132076.

本文引用的文献

1
Retina and RPE lipid profile changes linked with ABCA4 associated Stargardt's maculopathy.与 ABCA4 相关的斯塔加特黄斑病变相关的视网膜和 RPE 脂质谱变化。
Pharmacol Ther. 2023 Sep;249:108482. doi: 10.1016/j.pharmthera.2023.108482. Epub 2023 Jun 27.
2
DiLeu Isobaric Labeling Coupled with Limited Proteolysis Mass Spectrometry for High-Throughput Profiling of Protein Structural Changes in Alzheimer's Disease.DiLeu 同重同位素标记结合有限蛋白水解质谱技术用于阿尔茨海默病中蛋白质结构变化的高通量分析。
Anal Chem. 2023 Jul 4;95(26):9746-9753. doi: 10.1021/acs.analchem.2c05731. Epub 2023 Jun 12.
3
Clearance of lipid droplets by chimeric autophagy-tethering compound ameliorates the age-related macular degeneration phenotype in mice lacking APOE.
嵌合自噬连接化合物清除脂滴可改善缺乏 APOE 的小鼠的年龄相关性黄斑变性表型。
Autophagy. 2023 Oct;19(10):2668-2681. doi: 10.1080/15548627.2023.2220540. Epub 2023 Jun 5.
4
Deletion of Emc1 in photoreceptor cells causes retinal degeneration in mice.感光细胞中Emc1的缺失会导致小鼠视网膜退化。
FEBS J. 2023 Sep;290(17):4356-4370. doi: 10.1111/febs.16807. Epub 2023 May 19.
5
The distinct metabolism between large and small HDL indicates unique origins of human apolipoprotein A4.大 HDL 和小 HDL 之间明显的代谢差异表明人类载脂蛋白 A4 具有独特的起源。
JCI Insight. 2023 Apr 24;8(8):e162481. doi: 10.1172/jci.insight.162481.
6
Rare CIDEC coding variants enriched in age-related macular degeneration patients with small low-luminance deficit cause lipid droplet and fat storage defects.罕见的与年龄相关性黄斑变性患者小低光敏感度缺陷相关的 CIDEC 编码变异导致脂滴和脂肪存储缺陷。
PLoS One. 2023 Apr 20;18(4):e0280484. doi: 10.1371/journal.pone.0280484. eCollection 2023.
7
Is fat the future for saving sight? Bioactive lipids and their impact on glaucoma.脂肪会是拯救视力的未来希望吗?生物活性脂质及其对青光眼的影响。
Pharmacol Ther. 2023 May;245:108412. doi: 10.1016/j.pharmthera.2023.108412. Epub 2023 Apr 8.
8
Treatment Strategies for KRAS-Mutated Non-Small-Cell Lung Cancer.KRAS 突变型非小细胞肺癌的治疗策略
Cancers (Basel). 2023 Mar 7;15(6):1635. doi: 10.3390/cancers15061635.
9
Single-cell transcriptome reveals diversity of Müller cells with different metabolic-mitochondrial signatures in normal and degenerated macula.单细胞转录组揭示了正常和退化黄斑中具有不同代谢-线粒体特征的米勒细胞的多样性。
Front Neurosci. 2022 Dec 22;16:1079498. doi: 10.3389/fnins.2022.1079498. eCollection 2022.
10
Cholesterol homeostasis regulated by ABCA1 is critical for retinal ganglion cell survival.ABCA1 调节的胆固醇动态平衡对视网膜神经节细胞的存活至关重要。
Sci China Life Sci. 2023 Feb;66(2):211-225. doi: 10.1007/s11427-021-2126-2. Epub 2022 Jul 7.