Suppr超能文献

使用机器学习算法对睡眠呼吸呻吟症(夜间呻吟)患者唾液微生物群进行的初步分析。

Preliminary analysis of salivary microbiota in catathrenia (nocturnal groaning) using machine learning algorithms.

作者信息

Yu Min, Lu Yujia, Zhang Wanxin, Gong Xu, Hao Zeliang, Xu Liyue, Wen Yongfei, Dong Xiaosong, Han Fang, Gao Xuemei

机构信息

Department of Orthodontics, Peking University School and Hospital of Stomatology, Beijing, P.R. China.

Center for Oral Therapy of Sleep Apnea, Peking University Hospital of Stomatology, Beijing, P.R. China.

出版信息

J Oral Microbiol. 2025 Apr 16;17(1):2489613. doi: 10.1080/20002297.2025.2489613. eCollection 2025.

Abstract

OBJECTIVES

The present study aimed to characterize the salivary microbiota in patients with catathrenia and to longitudinally validate potential biomarkers after treatment with mandibular advancement devices (MAD).

MATERIALS AND METHODS

Twenty-two patients with catathrenia (12 M/10 F, median age 28 y) and 22 age-matched control volunteers (8 M/14 F, median age 30 y) were included in the cross-sectional study. Video/audio polysomnography was conducted for diagnosis. All patients received treatment with custom-fit MAD and were followed for one month. Ten patients (6 M/4 F) underwent post-treatment PSG. Salivary samples were collected, and microbial characteristics were analyzed using 16S rRNA gene sequencing. The 10-fold cross-validated XGBoost and nested Random Forest Classifier machine learning algorithms were utilized to identify potential biomarkers.

RESULTS

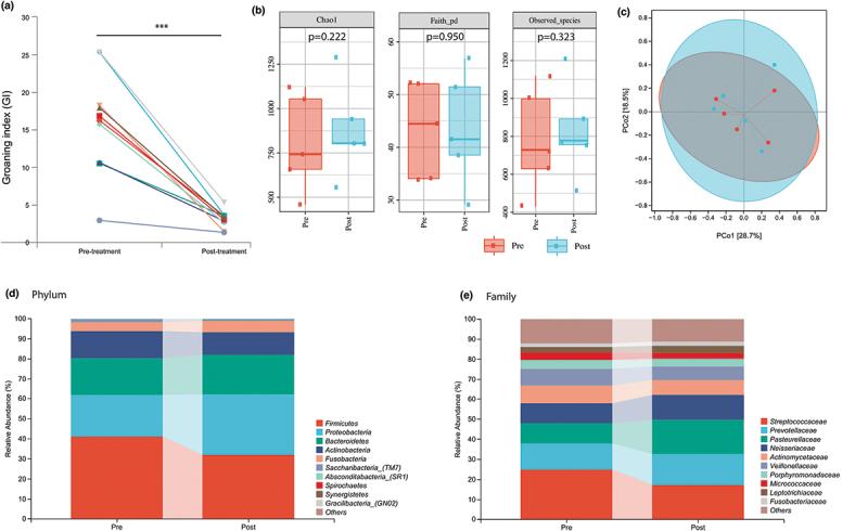
In the cross-sectional study, patients with catathrenia had lower α-diversity represented by Chao 1, Faith's phylogenetic diversity (pd), and observed species. Beta-diversity based on the Bray-Curtis dissimilarities revealed a significant inter-group separation ( = 0.001). The inter-group microbiota distribution was significantly different on the phylum and family levels. The treatment of MAD did not alter salivary microbiota distribution significantly. Among the most important genera in catathrenia and control classification identified by machine learning algorithms, four genera, and , changed significantly with MAD treatment. Correlation analysis revealed that was negatively related to the severity of catathrenia (r= -0.63,  < 0.001).

CONCLUSIONS

High-throughput sequencing revealed that the salivary microbiota composition was significantly altered in patients with catathrenia. Some characteristic genera ( and ) could be potential biomarkers sensitive to treatment. Future studies are needed to confirm and determine the mechanisms underlying these findings.

摘要

目的

本研究旨在描述节律性睡眠运动障碍患者的唾液微生物群特征,并纵向验证下颌前移装置(MAD)治疗后的潜在生物标志物。

材料与方法

横断面研究纳入了22名节律性睡眠运动障碍患者(12名男性/10名女性,中位年龄28岁)和22名年龄匹配的对照志愿者(8名男性/14名女性,中位年龄30岁)。通过视频/音频多导睡眠图进行诊断。所有患者均接受定制的MAD治疗,并随访1个月。10名患者(6名男性/4名女性)接受了治疗后的多导睡眠图检查。收集唾液样本,并使用16S rRNA基因测序分析微生物特征。利用10倍交叉验证的XGBoost和嵌套随机森林分类器机器学习算法来识别潜在的生物标志物。

结果

在横断面研究中,节律性睡眠运动障碍患者的α多样性较低,以Chao 1、Faith系统发育多样性(pd)和观察到的物种表示。基于Bray-Curtis差异的β多样性显示出显著的组间分离(P = 0.001)。在门和科水平上,组间微生物群分布存在显著差异。MAD治疗并未显著改变唾液微生物群分布。在通过机器学习算法确定的节律性睡眠运动障碍和对照分类中最重要的属中,有四个属,即[具体属名1]、[具体属名2]、[具体属名3]和[具体属名4],在MAD治疗后发生了显著变化。相关性分析显示,[具体属名1]与节律性睡眠运动障碍的严重程度呈负相关(r = -0.63,P < 0.001)。

结论

高通量测序显示,节律性睡眠运动障碍患者的唾液微生物群组成发生了显著改变。一些特征性属(如[具体属名1]和[具体属名2])可能是对治疗敏感的潜在生物标志物。未来需要进一步研究来证实并确定这些发现的潜在机制。

https://cdn.ncbi.nlm.nih.gov/pmc/blobs/920f/12004722/786968356108/ZJOM_A_2489613_F0001_OC.jpg

文献AI研究员

20分钟写一篇综述,助力文献阅读效率提升50倍。

立即体验

用中文搜PubMed

大模型驱动的PubMed中文搜索引擎

马上搜索

文档翻译

学术文献翻译模型,支持多种主流文档格式。

立即体验