Suppr超能文献

通过对玻璃体液进行蛋白质组学分析鉴定增殖性糖尿病视网膜病变合并牵拉性视网膜脱离的独特生物标志物

Identification of unique biomarkers for proliferative diabetic retinopathy with tractional retinal detachment by proteomics profiling of vitreous humor.

作者信息

Liu Yuyan, Wei Rongjie, Tang Yong, Sun Shuo, Zhang Wei, Zhou Yu, Pan Zhenhua, Han Quanhong, Zhao Xiujuan, Chu Yanhua

机构信息

Tianjin Key Lab of Ophthalmology and Visual Science, Clinical College of Ophthalmology, Tianjin Eye Hospital, Tianjin Medical University, Gansu Road 4, Heping District, Tianjin, 300020, China.

School of Medicine, NanKai University, Tianjin, 300071, China.

出版信息

Sci Rep. 2025 Apr 18;15(1):13456. doi: 10.1038/s41598-025-98327-y.

Abstract

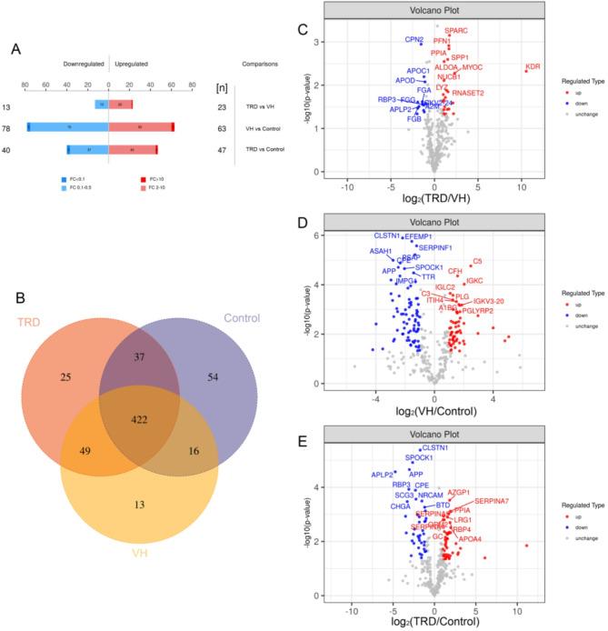
Diabetic retinopathy (DR) is one of the major complications of diabetes, resulting in severe vision loss. Traction retinal detachment (TRD) is the main factor affecting the effect of proliferative diabetic retinopathy (PDR) surgery. Liquid Chromatography with tandem mass spectrometry (LC-MS/MS) was adopted to analyze the proteomes of the vitreous in the TRD, vitreous hemorrhage (VH) and macular hole (MH) groups. By employing bioinformatics tools for GO and KEGG pathway annotation, as well as conducting protein-protein interaction(PPI) network analysis, we investigated the functional enrichment of proteins in the TRD vitreous and their associated pathways. Additionally, peptide center analysis was performed on the proteomic data to identify key differentially expressed proteins based on screening results. Bioinformatics analysis showed that DEPs is mainly enriched in the complement, the coagulation cascade systems and regulation of actin cytoskeleton. The protein interaction network analysis showed that the central proteins were mainly related to sphingolipid metabolism. APOA4, CHI3L1, LTBP2 were significantly up-regulated in TRD, which were related to the complement system, coagulation cascade and platelet activation, sphingolipid metabolism and other pathways. APOA4 and CHI3L1 protein in patients with TRD group raised significantly in the vitreous humor, shows the potential biomarkers for TRD.

摘要

糖尿病性视网膜病变(DR)是糖尿病的主要并发症之一,可导致严重的视力丧失。牵拉性视网膜脱离(TRD)是影响增殖性糖尿病性视网膜病变(PDR)手术效果的主要因素。采用液相色谱-串联质谱(LC-MS/MS)分析TRD、玻璃体积血(VH)和黄斑裂孔(MH)组玻璃体的蛋白质组。通过使用生物信息学工具进行基因本体(GO)和京都基因与基因组百科全书(KEGG)通路注释,并进行蛋白质-蛋白质相互作用(PPI)网络分析,我们研究了TRD玻璃体中蛋白质的功能富集及其相关通路。此外,对蛋白质组学数据进行肽中心分析,根据筛选结果鉴定关键差异表达蛋白。生物信息学分析表明,差异表达蛋白主要富集于补体、凝血级联系统和肌动蛋白细胞骨架的调节。蛋白质相互作用网络分析表明,中心蛋白主要与鞘脂代谢有关。APOA4、CHI3L1、LTBP2在TRD中显著上调,与补体系统、凝血级联和血小板活化、鞘脂代谢等通路有关。TRD组患者玻璃体液中APOA4和CHI3L1蛋白显著升高,显示出TRD的潜在生物标志物。

https://cdn.ncbi.nlm.nih.gov/pmc/blobs/3224/12008405/d57c7e3f2a21/41598_2025_98327_Fig6_HTML.jpg

文献AI研究员

20分钟写一篇综述,助力文献阅读效率提升50倍。

立即体验

用中文搜PubMed

大模型驱动的PubMed中文搜索引擎

马上搜索

文档翻译

学术文献翻译模型,支持多种主流文档格式。

立即体验