Haxhikadrija Pellumb, Wu Jasmine M F, Hübner Sascha, Grün Katja, Kretzschmar Tom, Müller Tina, Gräler Markus H, Backsch Claudia, Weise Anja, Klein Elisabeth, Schulze P Christian, Bekhite Mohamed M
Department of Internal Medicine I, Division of Cardiology, University Hospital Jena, Friedrich-Schiller-University, Am Klinikum 1, 07747, Jena, Germany.
Department of Anesthesiology and Intensive Care Medicine, Center for Molecular Biomedicine (CMB), University Hospital Jena, Friedrich-Schiller-University, Jena, Germany.
Stem Cell Res Ther. 2025 Apr 18;16(1):190. doi: 10.1186/s13287-025-04340-3.
Ceramides are bioactive sphingolipids that have physiological effects on inflammation, apoptosis, and mitochondrial dysfunction. They may play a critical role in the harm of ischemia/reperfusion (IR). Ceramides and IR injury are not well-studied, and there is a lack of human data.
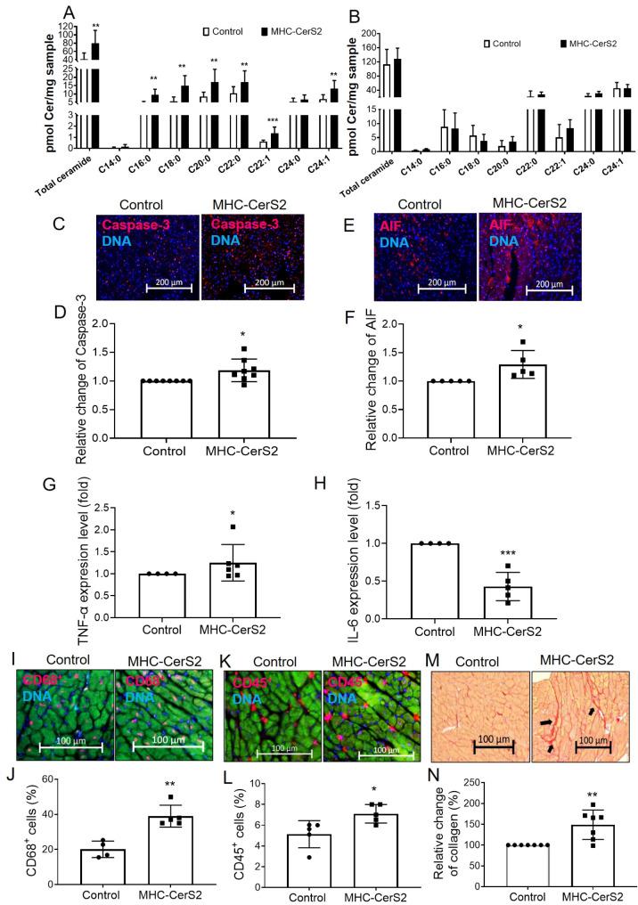
Current studies aimed to investigate the role of ceramide buildup in cardiomyocytes (CMs) death using CMs derived from human induced pluripotent stem cell (hiPSC) as a model for simulating IR injury in vitro. In our model, serum- and glucose-free media was used to expose hiPSC-derived CMs to hypoxia (3% O) for 6 h (hrs), followed by reoxygenation (20% O) for 16 h. In contrast to normoxia (control) or hypoxia (ischemia), our data showed that following IR, there was an increase in the formation of mitochondrial superoxide and the mRNA levels of genes regulating ceramide synthesis, such as CerS2 and CerS4 in CMs. Further, there was a considerable rise in the levels of total ceramide, long-chain (C16:0, C18:0, and C18:1), and very long-chain (C22:0 and C24:1) ceramide species in CMs following reperfusion in comparison to control or ischemic CMs. Interestingly, compared to CMs exposed to IR without inhibitor, our data showed that inhibition of ceramide formation with fumonisin B1 (FB1) significantly lowered ceramide levels, reduced apoptosis, improved mitochondrial function, and enhanced survival of CMs exposed to IR. Furthermore, we used a transgenic mouse model, in which the CerS2 gene was overexpressed in the CMs of α-MHC-CerS2 mice, to validate the basic idea that ceramide contributes to heart disease in vivo. Our results showed that the heart tissues of α-MHC-CerS2 mice had significant levels of long-chain and very long-chain ceramides, which causes increased apoptosis, proinflammatory cytokines, interstitial inflammatory cell infiltration, and collagen deposition.
Results from both in vitro and in vivo experiments show that ceramides have a significant role in either mediating or inducing damage to CMs. Additionally, in vitro findings show that ceramide reduction improves the outcome of IR injury by lowering intracellular Ca [Ca] concentration and improves mitochondrial function changes during IR.
神经酰胺是具有生物活性的鞘脂,对炎症、细胞凋亡和线粒体功能障碍具有生理作用。它们可能在缺血/再灌注(IR)损伤中起关键作用。神经酰胺与IR损伤尚未得到充分研究,且缺乏人体数据。
当前研究旨在以人诱导多能干细胞(hiPSC)来源的心肌细胞(CM)为模型,在体外模拟IR损伤,研究神经酰胺积累在CM死亡中的作用。在我们的模型中,使用无血清和无糖培养基将hiPSC来源的CM暴露于低氧(3% O₂)环境6小时,随后再进行16小时的复氧(20% O₂)。与常氧(对照)或低氧(缺血)相比,我们的数据显示,IR后,CM中线粒体超氧化物的形成以及调节神经酰胺合成的基因(如CerS2和CerS4)的mRNA水平增加。此外,与对照或缺血CM相比,再灌注后CM中总神经酰胺、长链(C16:0、C18:0和C18:1)和极长链(C22:0和C24:1)神经酰胺种类的水平显著升高。有趣的是,与未用抑制剂处理而暴露于IR的CM相比,我们的数据显示,用伏马菌素B1(FB1)抑制神经酰胺形成可显著降低神经酰胺水平,减少细胞凋亡,改善线粒体功能,并提高暴露于IR的CM的存活率。此外,我们使用了一种转基因小鼠模型,其中α-MHC-CerS2小鼠的CM中CerS2基因过表达,以验证神经酰胺在体内导致心脏病这一基本观点。我们的结果表明,α-MHC-CerS2小鼠的心脏组织中长链和极长链神经酰胺水平显著升高,这导致细胞凋亡增加、促炎细胞因子增加、间质炎性细胞浸润和胶原沉积。
体外和体内实验结果均表明,神经酰胺在介导或诱导CM损伤中起重要作用。此外,体外研究结果表明,减少神经酰胺可通过降低细胞内Ca²⁺浓度改善IR损伤的结果,并改善IR期间的线粒体功能变化。