Suppr超能文献

黄连素通过阻断脂质代谢、减轻脂肪组织衰老及增加肿瘤浸润免疫细胞来抑制卵巢癌转移。

Berberine inhibits metastasis of ovarian cancer by blocking lipid metabolism, alleviating aging of adipose tissue and increasing tumor infiltrating immune cells.

作者信息

Zhang Xiaojie, Xiong Bing, Cheng Yujie, Huang Jimei, Xue Jiaying, Li Xiao, Lu Wei, Zhu Jihui, Wang Lian, Yang Weihong, Cheng Zhongping

机构信息

Department of Gynecology and Obstetrics, Shanghai Tenth People's Hospital, Tongji University School of Medicine, Shanghai, 200072, PR China; Department of Gynecology, Jing'an District Hospital of Traditional Chinese Medicine, Shanghai, 200072, PR China; Continuous Education College, Shanghai University of Traditional Chinese Medicine, Shanghai, 200032, PR China.

Department of Gynecology and Obstetrics, Shanghai Tenth People's Hospital, Tongji University School of Medicine, Shanghai, 200072, PR China; Gynecologic Minimally Invasive Surgery Research Center, Shanghai Tenth People's Hospital, Tongji University School of Medicine, Shanghai, 200072, PR China.

出版信息

Transl Oncol. 2025 Jun;56:102380. doi: 10.1016/j.tranon.2025.102380. Epub 2025 Apr 19.

Abstract

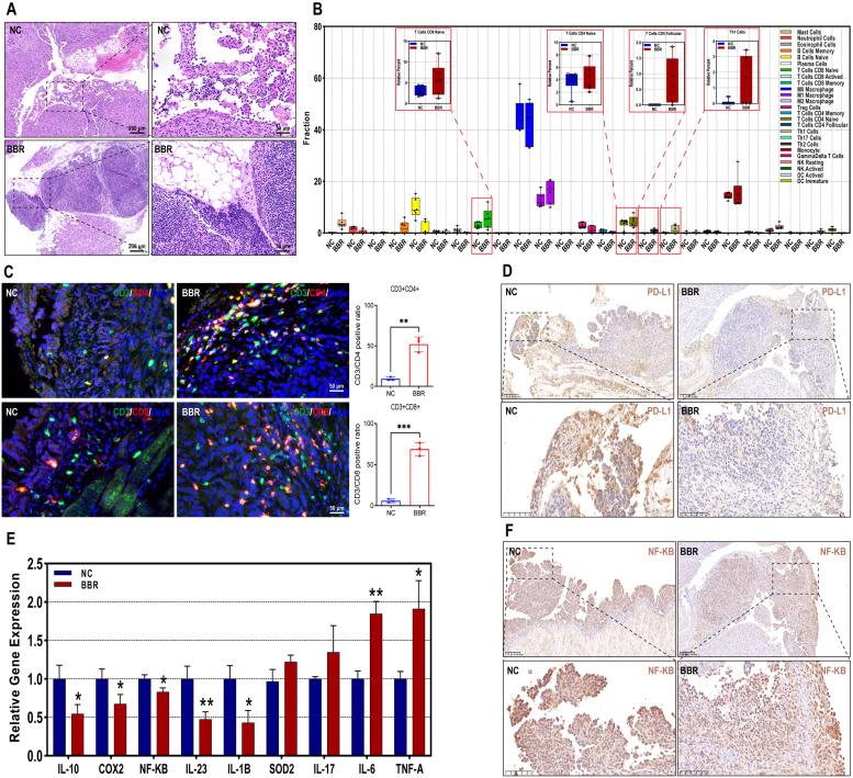
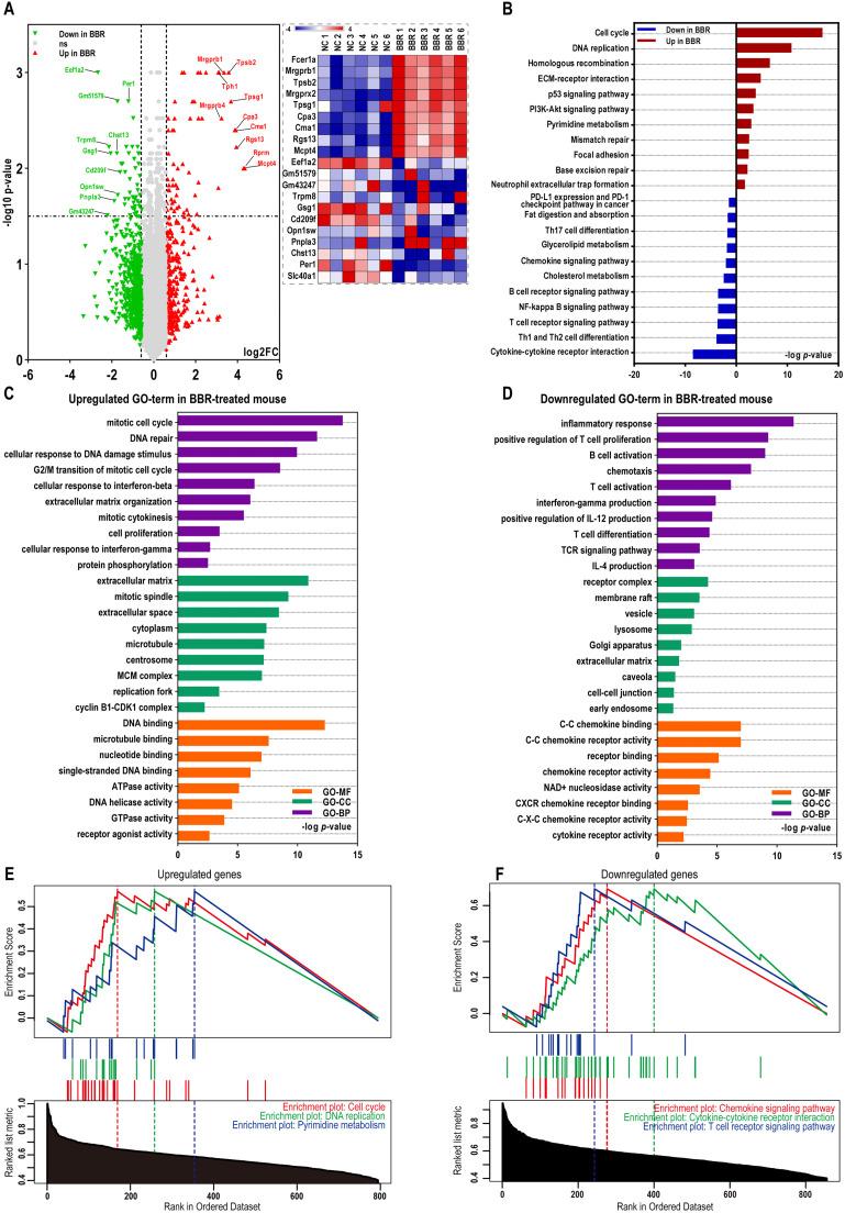
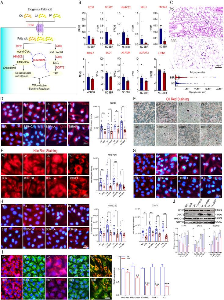
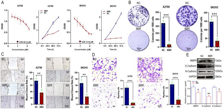
Extensive peritoneal metastasis and malignant ascites continue to pose substantial challenges in achieving favorable treatment outcomes for ovarian cancer. Berberine (BBR), an active component of numerous traditional Chinese herbs, has demonstrated potent anti - tumor effects across various malignancies, including ovarian cancer. In this study, we comprehensively evaluated the impact of BBR on the growth and metastasis of ovarian cancer both in vitro and in vivo. RNA - sequencing was employed to elucidate the underlying mechanisms. Specifically, we investigated lipid metabolism and mitochondrial function in ovarian cancer cells and mice, comparing BBR - treated and untreated groups. Additionally, CIBERSORT analysis and immunohistochemical (IHC) staining were utilized to confirm BBR's ability to enhance the infiltration of tumor-infiltrating immune cells into adipose tissue and improve the inflammatory tumor microenvironment. Our findings indicate that BBR significantly inhibits the growth and metastasis of ovarian cancer in vitro and in vivo. The effects can be attributed to two key processes. Firstly, BBR suppresses the lipid metabolism by downregulating lipid uptake related receptor CD36, lipid metabolic enzyme and mitochondrial function. Secondly, BBR alleviates the aging of adipose tissue and adipose derived stem cells (ADSCs), thereby decreasing the secretion of senescence-associated secretory phenotype (SASP). These ultimately lead to the increasing the improvement of tumor infiltrating immune cells, such as CD4⁺ helper T cells (CD3⁺CD4⁺) and cytotoxic T lymphocytes (CD3⁺CD8⁺), and inflammation in ovarian cancer tissue. Collectively, these findings suggested a potential therapeutic effect of BBR in the treatment of advanced ovarian cancer, particularly cases complicated by peritoneal metastasis and malignant ascites.

摘要

广泛的腹膜转移和恶性腹水仍然是卵巢癌实现良好治疗效果的重大挑战。黄连素(BBR)是众多传统中草药的活性成分,已在包括卵巢癌在内的各种恶性肿瘤中显示出强大的抗肿瘤作用。在本研究中,我们全面评估了BBR对卵巢癌体外和体内生长及转移的影响。采用RNA测序来阐明潜在机制。具体而言,我们研究了卵巢癌细胞和小鼠中的脂质代谢和线粒体功能,比较了BBR处理组和未处理组。此外,利用CIBERSORT分析和免疫组织化学(IHC)染色来证实BBR增强肿瘤浸润免疫细胞向脂肪组织浸润并改善炎性肿瘤微环境的能力。我们的研究结果表明,BBR在体外和体内均能显著抑制卵巢癌的生长和转移。这些作用可归因于两个关键过程。首先,BBR通过下调脂质摄取相关受体CD36、脂质代谢酶和线粒体功能来抑制脂质代谢。其次,BBR减轻脂肪组织和脂肪来源干细胞(ADSCs)的衰老,从而减少衰老相关分泌表型(SASP)的分泌。这些最终导致卵巢癌组织中肿瘤浸润免疫细胞如CD4⁺辅助性T细胞(CD3⁺CD4⁺)和细胞毒性T淋巴细胞(CD3⁺CD8⁺)增加以及炎症改善。总的来说,这些发现提示BBR在晚期卵巢癌治疗中具有潜在治疗作用,特别是对于合并腹膜转移和恶性腹水的病例。

https://cdn.ncbi.nlm.nih.gov/pmc/blobs/6245/12033994/3878ea63d183/ga1.jpg

文献AI研究员

20分钟写一篇综述,助力文献阅读效率提升50倍。

立即体验

用中文搜PubMed

大模型驱动的PubMed中文搜索引擎

马上搜索

文档翻译

学术文献翻译模型,支持多种主流文档格式。

立即体验