Su Xuling, Shao Beihua, Chen Zhiwen, Gu Hongcheng, Xiong Ke, Wang Guanghua, Zou Qicheng, Cao Yuting, Zhang Caihong, Xu Hongtao, Yuan Yixin, Zhao Xuxia, Liu Yi, Shen Yunli, Xie Duanyang, Chen Yi-Han
State Key Laboratory of Cardiovascular Diseases, Shanghai East Hospital, School of Medicine, Tongji University, Shanghai, 200120, China.
Shanghai Arrhythmia Research Center, Shanghai East Hospital, School of Medicine, Tongji University, Shanghai, 200120, China.
Nat Commun. 2025 Apr 19;16(1):3730. doi: 10.1038/s41467-025-59096-4.
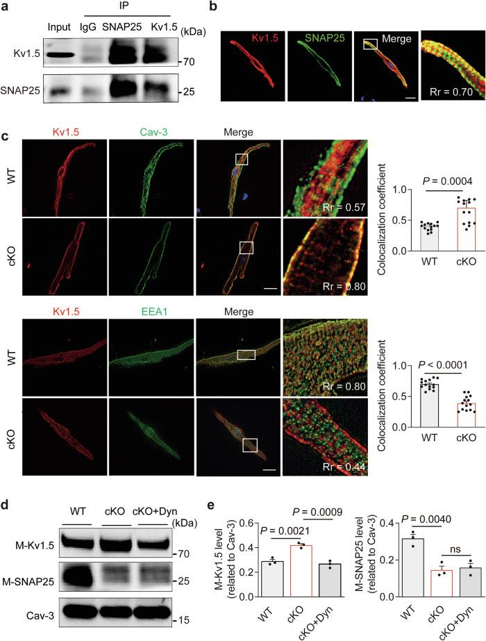
Synaptosomal-associated protein 25 kDa (SNAP25) is essential for vesicular trafficking and protein docking at presynaptic membranes in the nervous system, yet its role in the heart remains poorly understood. Here, we show an unrecognized function of SNAP25, which is selectively expressed in the atria, in regulating atrial electrical remodeling and the onset of atrial fibrillation (AF). SNAP25 protein is downregulated in the atria of AF patients. Cardiomyocyte-specific knockout of SNAP25 in male mice significantly shortens the atrial effective refractory period and action potential duration (APD), increasing susceptibility to AF, which is attributed to elevated Kv1.5 current and membrane expression. Blocking Kv1.5 channels effectively restores atrial APD and reduces AF incidence. Mechanistically, SNAP25 deficiency reduces the internalization of Kv1.5 from the cell surface membrane to early endosomes. In human iPSC-derived atrial cardiomyocytes, SNAP25 deficiency similarly elevates arrhythmic activity and accelerates repolarization. In conclusion, this study reveals that SNAP25 regulates AF susceptibility by controlling the trafficking of the atrial-specific Kv1.5 channel, highlighting SNAP25 as a promising therapeutic target for atrial arrhythmias.
突触体相关蛋白25千道尔顿(SNAP25)对于神经系统中突触前膜的囊泡运输和蛋白质对接至关重要,但其在心脏中的作用仍知之甚少。在此,我们展示了SNAP25在心房中选择性表达的一种未被认识的功能,即调节心房电重构和心房颤动(AF)的发生。AF患者心房中的SNAP25蛋白表达下调。雄性小鼠心肌细胞特异性敲除SNAP25可显著缩短心房有效不应期和动作电位时程(APD),增加对AF的易感性,这归因于Kv1.5电流和膜表达升高。阻断Kv1.5通道可有效恢复心房APD并降低AF发生率。机制上,SNAP25缺乏会减少Kv1.5从细胞表面膜内化到早期内体。在人诱导多能干细胞衍生的心房心肌细胞中,SNAP25缺乏同样会增加心律失常活性并加速复极化。总之,本研究揭示SNAP25通过控制心房特异性Kv1.5通道的运输来调节AF易感性,突出了SNAP25作为心房心律失常有前景的治疗靶点。