Zhang Aobo, Sun Boyu, Nan Chengrui, Cong Lulu, Zhao Zongmao, Liu Liqiang
Department of Neurosurgery, The Second Hospital of Hebei Medical University, Shijiazhuang, 050000, Hebei, China.
Stem Cell Res Ther. 2025 Apr 20;16(1):196. doi: 10.1186/s13287-025-04332-3.
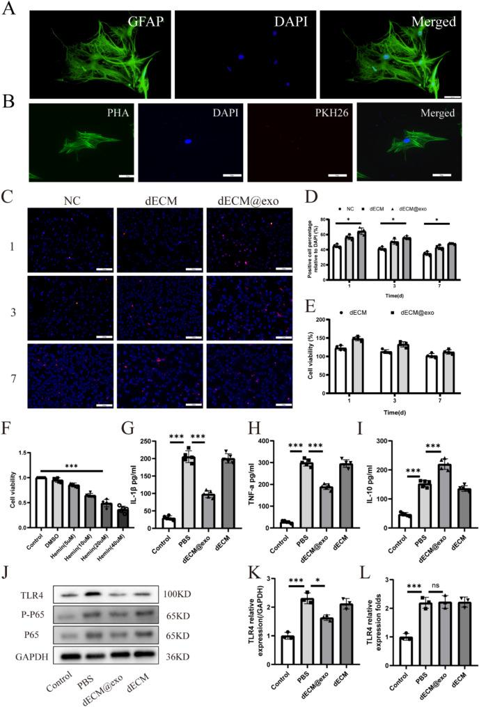
Exosome-based therapeutics have garnered significant attention for intracerebral hemorrhage (ICH) treatment due to their capacity to regulate metabolic dysregulation, restore cellular homeostasis, and modulate the injury microenvironment via bioactive cargoes such as microRNAs and proteins. However, rapid systemic clearance and enzymatic degradation critically limit their therapeutic efficacy. To address this challenge, we engineered a three-dimensional (3D) bioprinted scaffold capable of encapsulating and sustaining the release of human umbilical cord mesenchymal stem cell-derived exosomes (hUCMSC-exos).
Based on previous research [1-3], the scaffold was composed of a decellularized brain matrix (dECM), gelatin-methacryloyl (GelMA), and silk fibroin (SF) crosslinked with a photoinitiator. hUCMSC-exos were precisely incorporated via extrusion-based 3D bioprinting. Release kinetics were assessed via in vitro elution and in vivo imaging. An ICH rat model received stereotaxic implantation of the exosome-laden scaffold (dECM@exo). Neuroinflammatory markers (IL-6, TNF-α, IL-10) and apoptotic activity (JC-1, Annexin V/PI, TUNEL) were quantified. Neurological outcomes were longitudinally evaluated using the modified Longa scale, Bederson scoring, and sensorimotor tests (rotarod, forelimb placement) at 1, 4, 7 and 14 days post-ICH.
dECM@exo demonstrated sustained exosome release over 14 days, significantly promoting neural tissue regeneration while attenuating perihematomal edema. Mechanistically, the scaffold modulated pathological MMP activity and inflammatory cytokine expression, thereby restoring extracellular matrix homeostasis and reducing neuronal apoptosis.
The findings demonstrate that the 3D biological scaffold dECM@exo effectively maintains microenvironmental homeostasis in the early stages of ICH and improves outcomes associated with the condition. dECM@exo is poised to serve as a robust platform for drug delivery and biotherapy in ICH treatment, offering a viable alternative for managing this condition.
基于外泌体的疗法因能够通过微小RNA和蛋白质等生物活性物质调节代谢失调、恢复细胞稳态以及调节损伤微环境,而在脑出血(ICH)治疗中受到了广泛关注。然而,快速的全身清除和酶降解严重限制了它们的治疗效果。为应对这一挑战,我们构建了一种三维(3D)生物打印支架,该支架能够封装并持续释放人脐带间充质干细胞来源的外泌体(hUCMSC-exos)。
基于先前的研究[1-3],该支架由脱细胞脑基质(dECM)、甲基丙烯酰化明胶(GelMA)和与光引发剂交联的丝素蛋白(SF)组成。通过基于挤出的3D生物打印精确地将hUCMSC-exos整合到支架中。通过体外洗脱和体内成像评估释放动力学。将载有外泌体的支架(dECM@exo)立体定向植入ICH大鼠模型中。对神经炎症标志物(IL-6、TNF-α、IL-10)和凋亡活性(JC-1、膜联蛋白V/碘化丙啶、TUNEL)进行定量分析。在脑出血后1、4、7和14天,使用改良的Longa量表、Bederson评分和感觉运动测试(转棒试验、前肢放置试验)对神经功能结局进行纵向评估。
dECM@exo在14天内实现了外泌体的持续释放,显著促进了神经组织再生,同时减轻了血肿周围水肿。从机制上讲,该支架调节了病理性基质金属蛋白酶活性和炎性细胞因子表达,从而恢复了细胞外基质稳态并减少了神经元凋亡。
研究结果表明,3D生物支架dECM@exo在脑出血早期有效地维持了微环境稳态,并改善了与该病症相关的结局。dECM@exo有望成为脑出血治疗中药物递送和生物治疗的强大平台,为管理这种病症提供了一种可行的替代方案。