Suppr超能文献

脓毒症诱导的早产脑损伤中的中性粒细胞浸润和小胶质细胞变化:病理学见解

Neutrophil infiltration and microglial shifts in sepsis induced preterm brain injury: pathological insights.

作者信息

Zhu Jinjin, He Tiantian, Huang Ziwei, Yu Wenkai, Lu Jinnan, Zhang Shan, Zhang Xiaoli, Dong Huifang, Xu Yiran, Wang Xiaoyang, Zhu Changlian

机构信息

Henan Key Laboratory of Child Brain Injury and Henan Clinical Research Center for Child Neurological Disorders, Institute of Neuroscience, The Third Affiliated Hospital of Zhengzhou University, Zhengzhou, 450052, China.

Centre of Perinatal Medicine and Health, Institute of Clinical Science, University of Gothenburg, Gothenburg, 40530, Sweden.

出版信息

Acta Neuropathol Commun. 2025 Apr 21;13(1):79. doi: 10.1186/s40478-025-02002-2.

Abstract

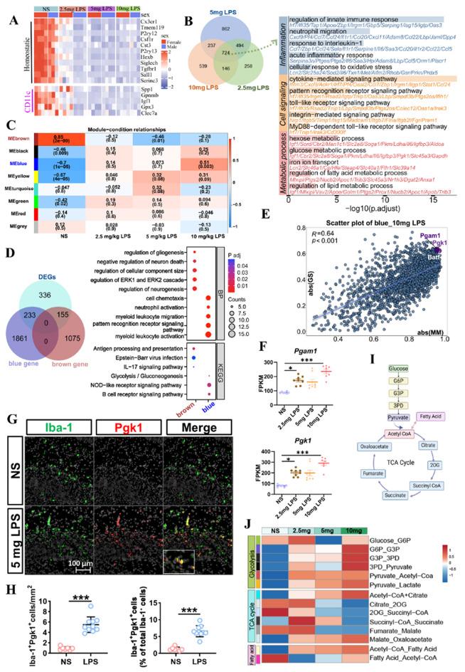
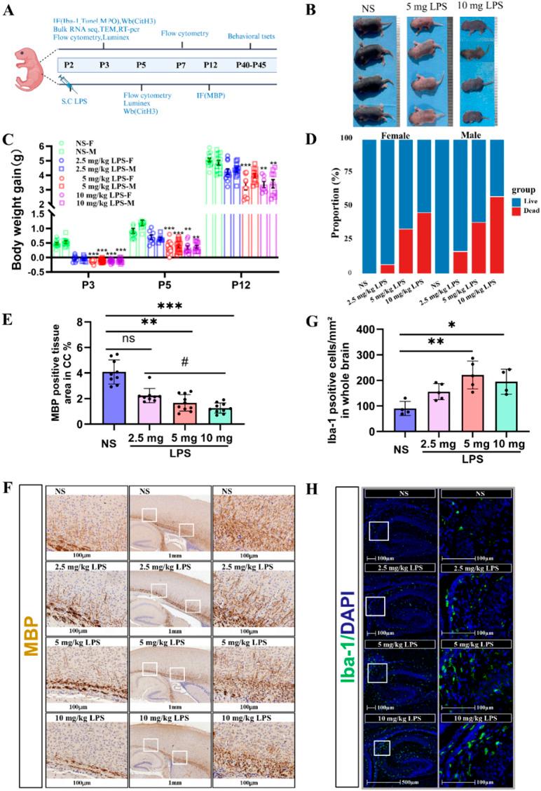
Preterm sepsis is a major contributor to brain injury and long-term neurodevelopmental impairments, but its molecular mechanisms remain poorly understood. This study integrated clinical and experimental approaches to investigate the pathological changes linking systemic inflammation to brain injury in preterm infants. Transcriptomic analysis of septic preterm infants' peripheral blood revealed upregulated immune, metabolic, and inflammatory pathways, suggesting a link between systemic and brain inflammation. Using P2 mice, we established a preterm white matter injury model through multiple doses of lipopolysaccharide, observing dose-dependent developmental delays, brain inflammation, and long-term behavioral deficits. Integrative analyses of peripheral blood and brain samples from both mice and preterm infants revealed consistent chemokine alterations and immune cell infiltration across peripheral and central compartments, highlighting the significant involvement of neutrophil extracellular traps in preterm brain injury. Furthermore, microglia exhibited significant transcriptional changes during the acute phase, accompanied by metabolic reprogramming from oxidative phosphorylation to glycolysis, with suggested involvement of Pgk1 and Pgam1. This shift intensified with escalating inflammation, along with PANoptosis-related gene upregulation, ultimately associated with microglial cell death. Collectively, these findings provide pathological insights into the immunometabolic alterations underlying sepsis-induced preterm brain injury and suggest potential targets for future therapeutic interventions to mitigate long-term neurodevelopmental deficits.

摘要

早产败血症是导致脑损伤和长期神经发育障碍的主要因素,但其分子机制仍知之甚少。本研究综合临床和实验方法,以探究将全身炎症与早产婴儿脑损伤联系起来的病理变化。对败血症早产婴儿外周血的转录组分析显示免疫、代谢和炎症途径上调,提示全身炎症与脑炎症之间存在联系。利用P2小鼠,我们通过多次注射脂多糖建立了早产白质损伤模型,观察到剂量依赖性的发育延迟、脑炎症和长期行为缺陷。对小鼠和早产婴儿的外周血和脑样本进行综合分析,发现外周和中枢隔室中趋化因子改变和免疫细胞浸润一致,突出了中性粒细胞胞外陷阱在早产脑损伤中的重要作用。此外,小胶质细胞在急性期表现出显著的转录变化,伴随着从氧化磷酸化到糖酵解的代谢重编程,提示Pgk1和Pgam1参与其中。随着炎症加剧,这种转变加剧,同时PANoptosis相关基因上调,最终与小胶质细胞死亡相关。总的来说,这些发现为败血症诱导的早产脑损伤潜在的免疫代谢改变提供了病理学见解,并为未来减轻长期神经发育缺陷的治疗干预提出了潜在靶点。

https://cdn.ncbi.nlm.nih.gov/pmc/blobs/7c81/12010587/e4b915c0a1f9/40478_2025_2002_Fig1_HTML.jpg

文献AI研究员

20分钟写一篇综述,助力文献阅读效率提升50倍。

立即体验

用中文搜PubMed

大模型驱动的PubMed中文搜索引擎

马上搜索

文档翻译

学术文献翻译模型,支持多种主流文档格式。

立即体验