Suppr超能文献

长链非编码RNA PVT1通过靶向miR-29a-3p/STAT3调控肌成纤维细胞的增殖和迁移促进增生性瘢痕进展。

LncRNA PVT1 Promotes the Progress of Hypertrophic Scar via Regulating the Proliferation and Migration of Myofibroblasts Through Targeting miR-29a-3p/STAT3.

作者信息

Han Peng, Liu Rencong, Guan Xin

机构信息

Department of Plastic Surgery, The Second Hospital of Hebei Medical University, Shijiazhuang, 050000, People's Republic of China.

Department of Nuclear Medicine, Nanjing First Hospital, Nanjing Medical University, Nanjing, 210006, People's Republic of China.

出版信息

Clin Cosmet Investig Dermatol. 2025 Apr 15;18:907-917. doi: 10.2147/CCID.S510079. eCollection 2025.

Abstract

PURPOSE

Hypertrophic scar (HS) is a common clinical disease during skin injury recovery. Although medicines have been listed for treatment, none are universally effective, and the details of the underlying molecular regulation are yet to be revealed. This research was aimed at exploring the clinical value of lncRNA PVT1 in HS formation and its potential mechanisms in human hyperplastic scar myofibroblasts (HSFs).

PATIENTS AND METHODS

Fifty-seven HS patients were enrolled. RT-qPCR was conducted to examine the RNA levels of lncRNA PVT1, miR-29a-3p and STAT3. CCK-8, Transwell, and flow cytometry were used to analyze cell proliferation, migration, and apoptosis. The targeting relationship of PVT1/miR-29a-3p and miR-29a-3p/STAT3 was proved by the dual luciferase reporter.

RESULTS

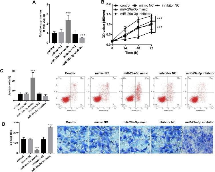
Relative expression of lncRNA PVT1 in human HS tissues was higher compared with normal tissues. LncRNA PVT1 silencing slowed proliferation and migration and accelerated apoptosis in human HSFs. miR-29a-3p was downregulated in human HS tissues, which was negatively correlated with PVT1 levels. LncRNA PVT1 was covalently bound to miR-29a-3p. miR-29a-3p played an important role in the proliferation, migration, and apoptosis of human HSFs. miR-29a-3p inhibitor rescued the negative influence of lncRNA PVT1 silencing on cells. STAT3 was covalently linked to miR-29a-3p.

CONCLUSION

LncRNA PVT1 was a potential biomarker for HS and regulated the biological behavior of human HSFs via miR-29a-3p/STAT3.

摘要

目的

肥厚性瘢痕(HS)是皮肤损伤修复过程中常见的临床疾病。尽管已有药物用于治疗,但尚无一种药物具有普遍疗效,其潜在分子调控细节仍有待揭示。本研究旨在探讨长链非编码RNA PVT1在HS形成中的临床价值及其在人增生性瘢痕肌成纤维细胞(HSFs)中的潜在机制。

患者与方法

纳入57例HS患者。采用RT-qPCR检测长链非编码RNA PVT1、miR-29a-3p和STAT3的RNA水平。运用CCK-8、Transwell和流式细胞术分析细胞增殖、迁移和凋亡情况。通过双荧光素酶报告基因验证PVT1/miR-29a-3p和miR-29a-3p/STAT3的靶向关系。

结果

人HS组织中长链非编码RNA PVT1的相对表达高于正常组织。沉默长链非编码RNA PVT1可减缓人HSFs的增殖和迁移,并加速其凋亡。人HS组织中miR-29a-3p表达下调,且与PVT1水平呈负相关。长链非编码RNA PVT1与miR-29a-3p存在共价结合。miR-29a-3p在人HSFs的增殖、迁移和凋亡中起重要作用。miR-29a-3p抑制剂可挽救长链非编码RNA PVT1沉默对细胞的负面影响。STAT3与miR-29a-3p存在共价连接。

结论

长链非编码RNA PVT1是HS的潜在生物标志物,并通过miR-29a-3p/STAT3调控人HSFs的生物学行为。

https://cdn.ncbi.nlm.nih.gov/pmc/blobs/82f5/12009052/ade77c5f4de2/CCID-18-907-g0001.jpg

文献AI研究员

20分钟写一篇综述,助力文献阅读效率提升50倍。

立即体验

用中文搜PubMed

大模型驱动的PubMed中文搜索引擎

马上搜索

文档翻译

学术文献翻译模型,支持多种主流文档格式。

立即体验