Suppr超能文献

可生物降解微针贴片使西红花苷在心肌梗死治疗中具有显著效果。

Biodegradable Microneedle Patch Confers Crocin with Outstanding Effects in the Treatment of Myocardial Infarction.

作者信息

Liu Qian, Zhao Rui, Zhang Danni, Lou Zhaohuan, Wu Jiangyue, Hou Shiying, Yang Bin, Lu Yunyun, Yuan Mengyao, Lin Shudong, Wang Tianlei, Jin Liang, Zhang Ling

机构信息

School of Pharmaceutical Science, Zhejiang Chinese Medical University, Hangzhou 310053, China.

The First Affiliated Hospital of Zhejiang Chinese Medical University (Zhejiang Provincial Hospital of Chinese Medicine), Zhejiang Chinese Medical University, Hangzhou, Zhejiang 310006, China.

出版信息

ACS Omega. 2025 Feb 20;10(14):14176-14187. doi: 10.1021/acsomega.4c11540. eCollection 2025 Apr 15.

Abstract

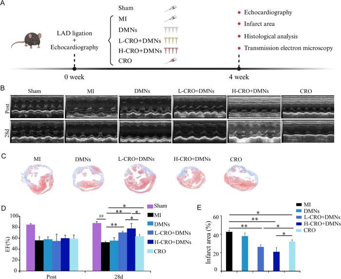
Crocin (CRO), the main active component of (saffron), exhibits significant therapeutic potential for the treatment of myocardial infarction (MI). However, its clinical application is hindered by poor oral administration due to the intestinal barrier. To overcome this limitation, a CRO-incorporated biodegradable microneedle (CRO-DMN) patch was developed to transdermally deliver CRO into the bloodstream, enhancing its therapeutic effect against MI. The microneedle patch, fabricated from sodium hyaluronate (HA), demonstrated excellent mechanical strength, effectively penetrating the stratum corneum and facilitating CRO infiltration to a depth exceeding 300 μm successfully. Studies revealed that CRO was fully released within 30 min postapplication, and the skin self-healed within 90 min after patch removal. Importantly, administration of CRO-DMNs to MI mice resulted in significant improvements in cardiac function and reductions in infarct size compared with CRO treatment alone. Additionally, CRO-DMNs also provided superior protective effects on the myocardium and mitochondria and significantly increased angiogenesis in the infarction border area. In conclusion, CRO-DMNs represent a promising transdermal drug delivery system that effectively improves the therapeutic efficacy of CRO in the treatment of MI.

摘要

藏红花素(CRO)是藏红花的主要活性成分,对心肌梗死(MI)的治疗具有显著的治疗潜力。然而,由于肠道屏障,其口服给药效果不佳,阻碍了其临床应用。为克服这一局限性,研发了一种载有CRO的可生物降解微针(CRO-DMN)贴片,用于将CRO经皮输送到血液中,增强其对MI的治疗效果。由透明质酸钠(HA)制成的微针贴片具有出色的机械强度,能有效穿透角质层,并成功促进CRO渗透至超过300μm的深度。研究表明,CRO在贴片应用后30分钟内完全释放,贴片移除后90分钟内皮肤自我愈合。重要的是,与单独使用CRO治疗相比,给MI小鼠施用CRO-DMN可显著改善心脏功能并减小梗死面积。此外,CRO-DMN对心肌和线粒体也具有优异的保护作用,并显著增加梗死边缘区域的血管生成。总之,CRO-DMN是一种有前景的经皮给药系统,可有效提高CRO治疗MI的疗效。

https://cdn.ncbi.nlm.nih.gov/pmc/blobs/8749/12004187/16265d4daed4/ao4c11540_0001.jpg

文献AI研究员

20分钟写一篇综述,助力文献阅读效率提升50倍。

立即体验

用中文搜PubMed

大模型驱动的PubMed中文搜索引擎

马上搜索

文档翻译

学术文献翻译模型,支持多种主流文档格式。

立即体验