Jiangsu Collaborative Innovation Center of Chinese Medicinal Resources Industrialization, and School of Chinese Medicine & School of Integrated Chinese and Western Medicine, Nanjing University of Chinese Medicine, Nanjing, China; Interdisciplinary Institute for Personalized Medicine in Brain Disorders, and Research Center for Formula and Patterns, Jinan University, Guangzhou, China.
Medical College, Yangzhou University, Yangzhou, China.
J Adv Res. 2023 Jan;43:219-231. doi: 10.1016/j.jare.2022.02.015. Epub 2022 Mar 2.
Adult hippocampal neurogenesis (AHN) is acknowledged to play a critical role in depression. Emerging evidence suggests that the Wnt/β-catenin pathway can modulate hippocampal neurogenesis. Crocin, a natural carotenoid, possesses antidepressant property. Yet, how it affects neurogenesis and exerts antidepressant response remains unknown.
To explore the role of AHN and Wnt/β-catenin in the antidepressant action of crocin.
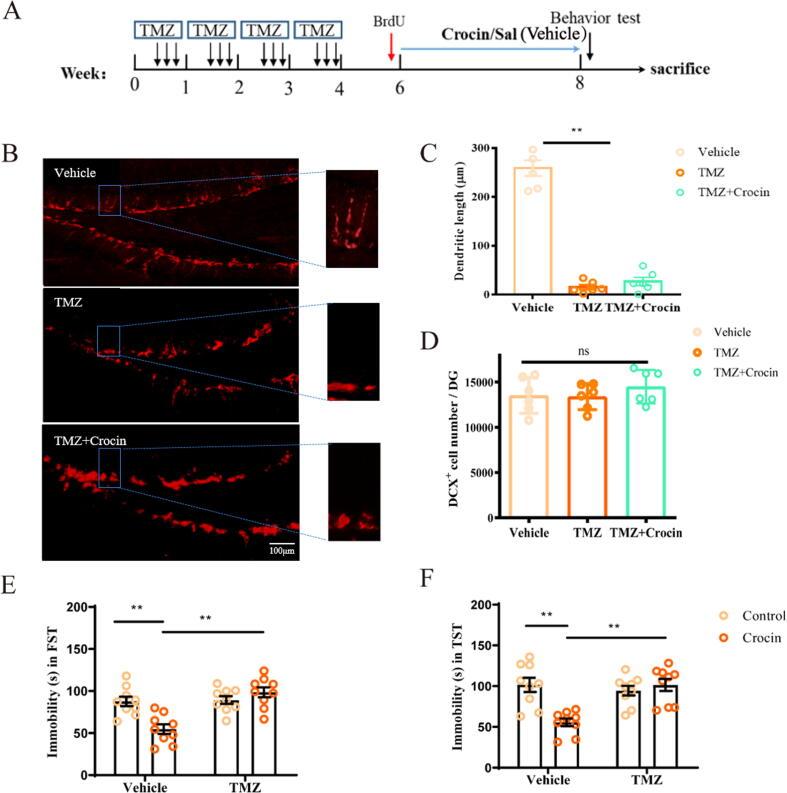
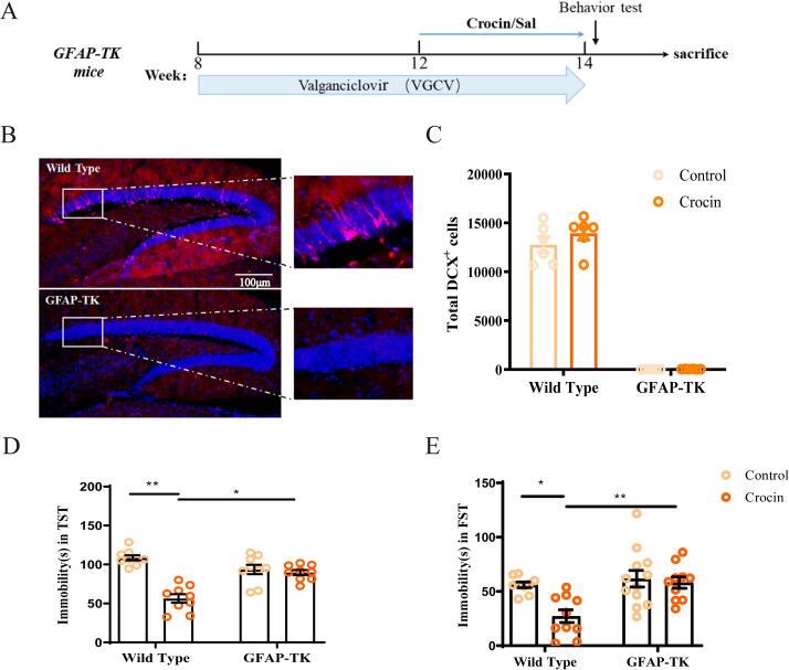
Depressive-related behaviors, including sucrose preference test (SPT), tail suspension test (TST), forced swimming test (FST), and sexual behaviors were performed following crocin treatment. Neurogenesis was characterized via immunohistochemistry, immunofluorescence, Golgi staining and electrophysiology approach. Wnt/β-catenin signaling was examined with western blot analysis. The role of AHN Wnt/β-catenin cascade in crocin's antidepressant response was assessed by conditional removal of glial fibrillary acidic protein (GFAP)-expressing newborn neural cells, temozolomide administration, microinfusion of Dkk1 or viral-mediated shRNA of Wnt3a.
Crocin decreased the immobility duration in TST and FST without impairing the performance in sexual behaviors. Crocin boosted the proliferation and differentiation of progenitors, and promoted dendritic maturation and functional integration of hippocampal newborn neurons. Conditional removal of GFAP-expressing neural cells or temozolomide administration impaired the antidepressant response of crocin. Additionally, Wnt/β-catenin signaling was promoted following crocin treatment. In chronic unpredictable mild stress (CUMS) murine model, crocin treatment displayed antidepressant response in SPT, FST and TST, and restored the neurogenesis levels and Wnt/β-catenin signaling impaired by CUMS. Infusion of Dickkopf-1 (DKK1) or knockdown of Wnt3a in the hippocampus impaired the antidepressant response of crocin.
Crocin exerted antidepressant response, which was dependent on enhancement of AHN and activation of the Wnt/β-catenin pathway.
成人海马神经发生(AHN)被认为在抑郁症中发挥关键作用。新出现的证据表明,Wnt/β-连环蛋白途径可以调节海马神经发生。藏红花酸,一种天然类胡萝卜素,具有抗抑郁作用。然而,它如何影响神经发生并发挥抗抑郁作用尚不清楚。
探讨 AHN 和 Wnt/β-连环蛋白在藏红花酸抗抑郁作用中的作用。
在藏红花酸治疗后进行与抑郁相关的行为测试,包括蔗糖偏好测试(SPT)、悬尾测试(TST)、强迫游泳测试(FST)和性行为。通过免疫组织化学、免疫荧光、高尔基染色和电生理学方法来描述神经发生。通过 Western blot 分析来检查 Wnt/β-连环蛋白信号通路。通过条件性去除胶质纤维酸性蛋白(GFAP)表达的新生神经细胞、替莫唑胺给药、Dkk1 微灌注或 Wnt3a 的病毒介导 shRNA 评估 AHN Wnt/β-连环蛋白级联在藏红花酸抗抑郁反应中的作用。
藏红花酸降低了 TST 和 FST 中的不动时间,而不影响性行为表现。藏红花酸促进了祖细胞的增殖和分化,并促进了海马新生神经元的树突成熟和功能整合。条件性去除 GFAP 表达的神经细胞或替莫唑胺给药会损害藏红花酸的抗抑郁反应。此外,藏红花酸处理后 Wnt/β-连环蛋白信号被激活。在慢性不可预测轻度应激(CUMS)小鼠模型中,藏红花酸治疗在 SPT、FST 和 TST 中表现出抗抑郁反应,并恢复了 CUMS 损害的神经发生水平和 Wnt/β-连环蛋白信号。在海马中注射 Dickkopf-1(DKK1)或敲低 Wnt3a 会损害藏红花酸的抗抑郁反应。
藏红花酸发挥抗抑郁作用,这依赖于增强 AHN 和激活 Wnt/β-连环蛋白途径。