• 文献检索
  • 文档翻译
  • 深度研究
  • 学术资讯
  • Suppr Zotero 插件Zotero 插件
  • 邀请有礼
  • 套餐&价格
  • 历史记录
应用&插件
Suppr Zotero 插件Zotero 插件浏览器插件Mac 客户端Windows 客户端微信小程序
定价
高级版会员购买积分包购买API积分包
服务
文献检索文档翻译深度研究API 文档MCP 服务
关于我们
关于 Suppr公司介绍联系我们用户协议隐私条款
关注我们

Suppr 超能文献

核心技术专利:CN118964589B侵权必究
粤ICP备2023148730 号-1Suppr @ 2026

文献检索

告别复杂PubMed语法,用中文像聊天一样搜索,搜遍4000万医学文献。AI智能推荐,让科研检索更轻松。

立即免费搜索

文件翻译

保留排版,准确专业,支持PDF/Word/PPT等文件格式,支持 12+语言互译。

免费翻译文档

深度研究

AI帮你快速写综述,25分钟生成高质量综述,智能提取关键信息,辅助科研写作。

立即免费体验

Rab32通过蛋白激酶A介导的视黄醛结合蛋白磷酸化来调节高尔基体结构和细胞迁移。

Rab32 regulates Golgi structure and cell migration through Protein Kinase A-mediated phosphorylation of Optineurin.

作者信息

Johnson Katherine M, Marley Maxwell G, Drizyte-Miller Kristina, Chen Jing, Cao Hong, Mostafa Nourhan, Schott Micah B, McNiven Mark A, Razidlo Gina L

机构信息

Division of Gastroenterology and Hepatology, Mayo Clinic, Rochester, MN 55905.

Department of Biochemistry and Molecular Biology, Mayo Clinic, Rochester, MN 55905.

出版信息

Proc Natl Acad Sci U S A. 2025 Apr 29;122(17):e2502971122. doi: 10.1073/pnas.2502971122. Epub 2025 Apr 21.

DOI:10.1073/pnas.2502971122
PMID:40258145
原文链接:https://pmc.ncbi.nlm.nih.gov/articles/PMC12054839/
Abstract

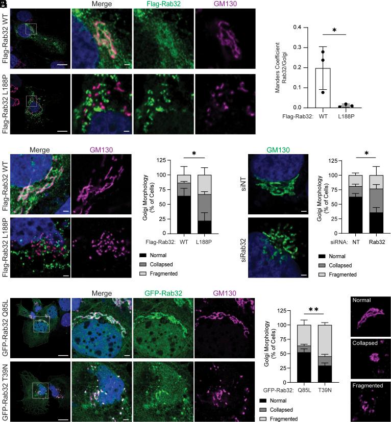
Rab32 is a small GTPase and molecular switch implicated in vesicular trafficking. Rab32 is also an A-Kinase Anchoring Protein (AKAP), which anchors cAMP-dependent Protein Kinase (PKA) to specific subcellular locations and specifies PKA phosphorylation of nearby substrates. Surprisingly, we found that a form of Rab32 deficient in PKA binding (Rab32 L188P) relocalized away from the Golgi apparatus and induced a marked disruption in Golgi organization, assembly, and dynamics. Although Rab32 L188P did not cause a global defect in PKA activity, our data indicate that Rab32 facilitates the phosphorylation of a specific PKA substrate. We uncovered a direct interaction between Rab32 and the adaptor protein optineurin (OPTN), which regulates Golgi dynamics. Further, our data indicate that optineurin is phosphorylated by PKA at Ser342 in a Rab32-dependent manner. Critically, blocking phosphorylation at OPTN Ser342 leads to Golgi fragmentation, and a phospho-mimetic version of OPTN rescues Golgi defects induced by Rab32 L188P. Finally, Rab32 AKAP function and OPTN phosphorylation are required for Golgi repositioning during cell migration, contributing to tumor cell invasion. Together, these data reveal a role for Rab32 in regulating Golgi dynamics through PKA-mediated phosphorylation of OPTN.

摘要

Rab32是一种参与囊泡运输的小GTP酶和分子开关。Rab32也是一种A激酶锚定蛋白(AKAP),它将环磷酸腺苷依赖性蛋白激酶(PKA)锚定到特定的亚细胞位置,并指定PKA对附近底物的磷酸化。令人惊讶的是,我们发现一种缺乏PKA结合能力的Rab32形式(Rab32 L188P)从高尔基体重新定位,并导致高尔基体组织、组装和动力学的明显破坏。虽然Rab32 L188P没有导致PKA活性的全局性缺陷,但我们的数据表明Rab32促进了特定PKA底物的磷酸化。我们发现Rab32与调节高尔基体动力学的衔接蛋白视黄醛结合蛋白(OPTN)之间存在直接相互作用。此外,我们的数据表明视黄醛结合蛋白在Rab32依赖性的Ser342位点被PKA磷酸化。至关重要的是,阻断视黄醛结合蛋白Ser342位点的磷酸化会导致高尔基体碎片化,而视黄醛结合蛋白的磷酸化模拟版本可挽救由Rab32 L188P诱导的高尔基体缺陷。最后,Rab32的AKAP功能和视黄醛结合蛋白的磷酸化是细胞迁移过程中高尔基体重新定位所必需的,有助于肿瘤细胞侵袭。总之,这些数据揭示了Rab32在通过PKA介导的视黄醛结合蛋白磷酸化来调节高尔基体动力学中的作用。

https://cdn.ncbi.nlm.nih.gov/pmc/blobs/fef5/12054839/8df5cf86378b/pnas.2502971122fig04.jpg
https://cdn.ncbi.nlm.nih.gov/pmc/blobs/fef5/12054839/96974a708dad/pnas.2502971122fig01.jpg
https://cdn.ncbi.nlm.nih.gov/pmc/blobs/fef5/12054839/5513be59d23a/pnas.2502971122fig02.jpg
https://cdn.ncbi.nlm.nih.gov/pmc/blobs/fef5/12054839/f4b5cb32db92/pnas.2502971122fig03.jpg
https://cdn.ncbi.nlm.nih.gov/pmc/blobs/fef5/12054839/8df5cf86378b/pnas.2502971122fig04.jpg
https://cdn.ncbi.nlm.nih.gov/pmc/blobs/fef5/12054839/96974a708dad/pnas.2502971122fig01.jpg
https://cdn.ncbi.nlm.nih.gov/pmc/blobs/fef5/12054839/5513be59d23a/pnas.2502971122fig02.jpg
https://cdn.ncbi.nlm.nih.gov/pmc/blobs/fef5/12054839/f4b5cb32db92/pnas.2502971122fig03.jpg
https://cdn.ncbi.nlm.nih.gov/pmc/blobs/fef5/12054839/8df5cf86378b/pnas.2502971122fig04.jpg

相似文献

1
Rab32 regulates Golgi structure and cell migration through Protein Kinase A-mediated phosphorylation of Optineurin.Rab32通过蛋白激酶A介导的视黄醛结合蛋白磷酸化来调节高尔基体结构和细胞迁移。
Proc Natl Acad Sci U S A. 2025 Apr 29;122(17):e2502971122. doi: 10.1073/pnas.2502971122. Epub 2025 Apr 21.
2
Phosphorylation of optineurin by TBK1 drives fragmentation of Golgi apparatus.TBK1对视紫质的磷酸化驱动高尔基体碎片化。
Biochem Biophys Res Commun. 2025 Mar 8;752:151447. doi: 10.1016/j.bbrc.2025.151447. Epub 2025 Feb 7.
3
Rab32 regulates melanosome transport in Xenopus melanophores by protein kinase a recruitment.Rab32通过募集蛋白激酶A调节非洲爪蟾黑素细胞中的黑素小体运输。
Curr Biol. 2007 Dec 4;17(23):2030-4. doi: 10.1016/j.cub.2007.10.051. Epub 2007 Nov 8.
4
Rab32 is an A-kinase anchoring protein and participates in mitochondrial dynamics.Rab32是一种A激酶锚定蛋白,参与线粒体动力学过程。
J Cell Biol. 2002 Aug 19;158(4):659-68. doi: 10.1083/jcb.200204081.
5
Molecular Basis of the Recognition of the Active Rab8a by Optineurin.Optineurin 识别活性 Rab8a 的分子基础。
J Mol Biol. 2024 Nov 15;436(22):168811. doi: 10.1016/j.jmb.2024.168811. Epub 2024 Oct 5.
6
Rab32 interacts with SNX6 and affects retromer-dependent Golgi trafficking.Rab32 与 SNX6 相互作用,影响依赖 retromer 的高尔基体运输。
PLoS One. 2019 Jan 14;14(1):e0208889. doi: 10.1371/journal.pone.0208889. eCollection 2019.
7
Optineurin mediates a negative regulation of Rab8 by the GTPase-activating protein TBC1D17.Optineurin 通过 GTPase 激活蛋白 TBC1D17 介导 Rab8 的负调控。
J Cell Sci. 2012 Nov 1;125(Pt 21):5026-39. doi: 10.1242/jcs.102327. Epub 2012 Aug 1.
8
Studies of optineurin, a glaucoma gene: Golgi fragmentation and cell death from overexpression of wild-type and mutant optineurin in two ocular cell types.青光眼相关基因视紫质神经元的研究:野生型和突变型视紫质神经元在两种眼细胞类型中过表达导致高尔基体碎片化和细胞死亡。
Am J Pathol. 2006 Dec;169(6):1976-89. doi: 10.2353/ajpath.2006.060400.
9
Optineurin links myosin VI to the Golgi complex and is involved in Golgi organization and exocytosis.视紫质神经素将肌球蛋白VI与高尔基体复合体相连,并参与高尔基体的组织和胞吐作用。
J Cell Biol. 2005 Apr 25;169(2):285-95. doi: 10.1083/jcb.200501162. Epub 2005 Apr 18.
10
Regulation of endocytic trafficking of transferrin receptor by optineurin and its impairment by a glaucoma-associated mutant.视连蛋白对转铁蛋白受体胞吞运输的调控及其与青光眼相关突变体的功能损伤
BMC Cell Biol. 2010 Jan 19;11:4. doi: 10.1186/1471-2121-11-4.

本文引用的文献

1
Phosphorylation of Optineurin by protein kinase D regulates Parkin-dependent mitophagy.蛋白激酶D介导的视神经病相关蛋白磷酸化调控帕金蛋白依赖性线粒体自噬。
iScience. 2024 Nov 13;27(12):111384. doi: 10.1016/j.isci.2024.111384. eCollection 2024 Dec 20.
2
High Expression of RAB32 Predicts Adverse Outcomes: A Potential Therapeutic Target for Glioblastoma.RAB32高表达预示不良预后:胶质母细胞瘤的潜在治疗靶点
J Cancer. 2024 Oct 28;15(20):6710-6723. doi: 10.7150/jca.96162. eCollection 2024.
3
RAB32 promotes glioma cell progression by activating the JAK/STAT3 signaling pathway.
RAB32通过激活JAK/STAT3信号通路促进胶质瘤细胞进展。
J Int Med Res. 2024 Dec;52(12):3000605241282384. doi: 10.1177/03000605241282384.
4
RAB32 Ser71Arg in autosomal dominant Parkinson's disease: linkage, association, and functional analyses.常染色体显性遗传帕金森病中的 RAB32 Ser71Arg:连锁、关联和功能分析。
Lancet Neurol. 2024 Jun;23(6):603-614. doi: 10.1016/S1474-4422(24)00121-2. Epub 2024 Apr 10.
5
Protein Kinase A in neurological disorders.蛋白激酶 A 在神经紊乱中的作用。
J Neurodev Disord. 2024 Mar 13;16(1):9. doi: 10.1186/s11689-024-09525-0.
6
Rab32 family proteins regulate autophagosomal components recycling.Rab32 家族蛋白调节自噬体成分的再循环。
J Cell Biol. 2024 Mar 4;223(3). doi: 10.1083/jcb.202306040. Epub 2024 Feb 7.
7
An A-kinase anchoring protein (ACBD3) coordinates traffic-induced PKA activation at the Golgi.一种激酶锚定蛋白(ACBD3)协调了高尔基体中流量诱导的 PKA 激活。
J Biol Chem. 2023 May;299(5):104696. doi: 10.1016/j.jbc.2023.104696. Epub 2023 Apr 10.
8
Rab32 promotes glioblastoma migration and invasion via regulation of ERK/Drp1-mediated mitochondrial fission.Rab32 通过调控 ERK/Drp1 介导的线粒体分裂促进胶质母细胞瘤迁移和侵袭。
Cell Death Dis. 2023 Mar 15;14(3):198. doi: 10.1038/s41419-023-05721-3.
9
The hsa_circ_0039857/miR-338-3p/RAB32 axis promotes the malignant progression of colorectal cancer.hsa_circ_0039857/miR-338-3p/RAB32 轴促进结直肠癌的恶性进展。
BMC Gastroenterol. 2022 Dec 20;22(1):530. doi: 10.1186/s12876-022-02622-1.
10
Protein Kinase A in cellular migration-Niche signaling of a ubiquitous kinase.细胞迁移中的蛋白激酶A——一种普遍存在的激酶的微环境信号传导
Front Mol Biosci. 2022 Jul 22;9:953093. doi: 10.3389/fmolb.2022.953093. eCollection 2022.