• 文献检索
  • 文档翻译
  • 深度研究
  • 学术资讯
  • Suppr Zotero 插件Zotero 插件
  • 邀请有礼
  • 套餐&价格
  • 历史记录
应用&插件
Suppr Zotero 插件Zotero 插件浏览器插件Mac 客户端Windows 客户端微信小程序
定价
高级版会员购买积分包购买API积分包
服务
文献检索文档翻译深度研究API 文档MCP 服务
关于我们
关于 Suppr公司介绍联系我们用户协议隐私条款
关注我们

Suppr 超能文献

核心技术专利:CN118964589B侵权必究
粤ICP备2023148730 号-1Suppr @ 2026

文献检索

告别复杂PubMed语法,用中文像聊天一样搜索,搜遍4000万医学文献。AI智能推荐,让科研检索更轻松。

立即免费搜索

文件翻译

保留排版,准确专业,支持PDF/Word/PPT等文件格式,支持 12+语言互译。

免费翻译文档

深度研究

AI帮你快速写综述,25分钟生成高质量综述,智能提取关键信息,辅助科研写作。

立即免费体验

由于花生四烯酸代谢增加,Akr7a3突变体中内源性丙烯醛积累导致微血管功能障碍。

Endogenous acrolein accumulation in akr7a3 mutants causes microvascular dysfunction due to increased arachidonic acid metabolism.

作者信息

Zhang Xin, Gschwind Johannes, Erben Vanessa, Bennewitz Katrin, Li Xiaogang, Sticht Carsten, Poschet Gernot, Hausser Ingrid, Fleming Thomas, Szendroedi Julia, Nawroth Peter Paul, Kroll Jens

机构信息

Department of Vascular Biology, ECAS, Medical Faculty Mannheim, Heidelberg University, Mannheim, 68167, Germany.

NGS Core Facility, Medical Faculty Mannheim, Heidelberg University, Mannheim, 68167, Germany.

出版信息

Redox Biol. 2025 Jun;83:103639. doi: 10.1016/j.redox.2025.103639. Epub 2025 Apr 17.

DOI:10.1016/j.redox.2025.103639
PMID:40258306
原文链接:https://pmc.ncbi.nlm.nih.gov/articles/PMC12051060/
Abstract

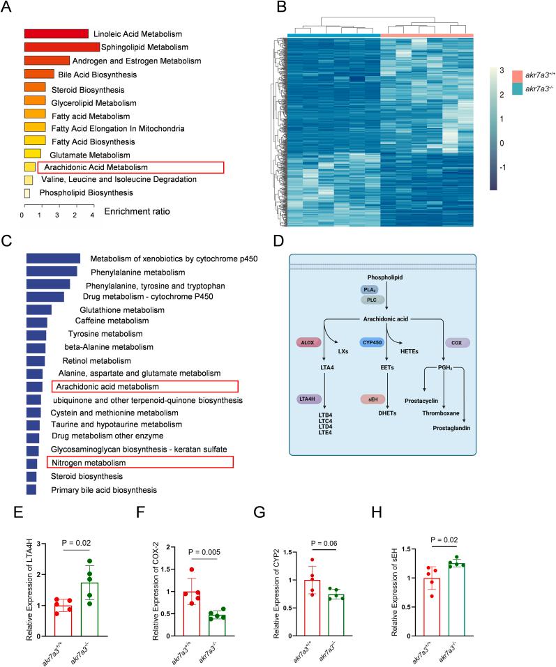
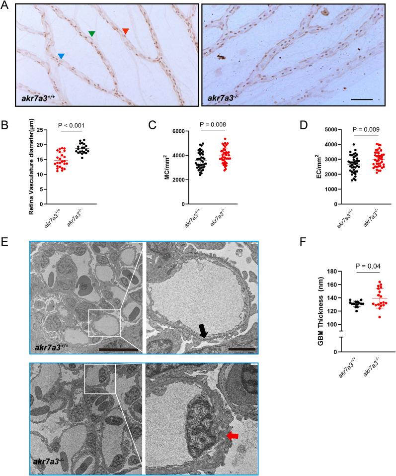
Acrolein (ACR) is an endogenous reactive unsaturated aldehyde that can be detoxified by the aldo-keto reductase (AKR) enzyme system. While it has been shown that accumulation of ACR is associated with several health problems, including inflammation, oxidative stress, and cardiovascular disease the study aimed to analyze whether an endogenous accumulation of ACR is causal for vascular dysfunction in an akr7a3 mutant zebrafish model. Enlargement of the hyaloid and retinal vasculature, as well as alterations in the larval pronephros and thickening of the glomerular basement membrane in the adult kidney were found upon ACR accumulation. Transcriptomic and metabolomic analyses, followed by functional validation, revealed that the up-regulation of genes controlling the arachidonic acid metabolism and activation of the leukotriene pathway are responsible for the observed microvascular changes. In conclusion, the data have identified an intrinsic function of ACR in akr7a3 mutants that activates the arachidonic acid metabolism and subsequently disrupts vascular integrity by promoting an inflammatory response. Thus, ACR is causal in the development of vascular disease.

摘要

丙烯醛(ACR)是一种内源性反应性不饱和醛,可通过醛酮还原酶(AKR)酶系统进行解毒。虽然已有研究表明ACR的积累与多种健康问题相关,包括炎症、氧化应激和心血管疾病,但该研究旨在分析ACR的内源性积累是否是akr7a3突变斑马鱼模型中血管功能障碍的病因。在ACR积累后,发现晶状体血管和视网膜血管增大,以及幼虫前肾的改变和成年肾脏中肾小球基底膜增厚。转录组学和代谢组学分析,随后进行功能验证,结果表明,控制花生四烯酸代谢的基因上调和白三烯途径的激活是观察到微血管变化的原因。总之,这些数据确定了ACR在akr7a3突变体中的内在功能,即激活花生四烯酸代谢,随后通过促进炎症反应破坏血管完整性。因此,ACR是血管疾病发展的病因。

https://cdn.ncbi.nlm.nih.gov/pmc/blobs/d432/12051060/e4aec60a06a0/gr7.jpg
https://cdn.ncbi.nlm.nih.gov/pmc/blobs/d432/12051060/dd3c44166ad9/ga1.jpg
https://cdn.ncbi.nlm.nih.gov/pmc/blobs/d432/12051060/919d99c0a5de/gr1.jpg
https://cdn.ncbi.nlm.nih.gov/pmc/blobs/d432/12051060/fdb86d691216/gr2.jpg
https://cdn.ncbi.nlm.nih.gov/pmc/blobs/d432/12051060/edbf82a3ed57/gr3.jpg
https://cdn.ncbi.nlm.nih.gov/pmc/blobs/d432/12051060/32ac9140b0c5/gr4.jpg
https://cdn.ncbi.nlm.nih.gov/pmc/blobs/d432/12051060/a5c845f2e112/gr5.jpg
https://cdn.ncbi.nlm.nih.gov/pmc/blobs/d432/12051060/4d2065cf86c3/gr6.jpg
https://cdn.ncbi.nlm.nih.gov/pmc/blobs/d432/12051060/e4aec60a06a0/gr7.jpg
https://cdn.ncbi.nlm.nih.gov/pmc/blobs/d432/12051060/dd3c44166ad9/ga1.jpg
https://cdn.ncbi.nlm.nih.gov/pmc/blobs/d432/12051060/919d99c0a5de/gr1.jpg
https://cdn.ncbi.nlm.nih.gov/pmc/blobs/d432/12051060/fdb86d691216/gr2.jpg
https://cdn.ncbi.nlm.nih.gov/pmc/blobs/d432/12051060/edbf82a3ed57/gr3.jpg
https://cdn.ncbi.nlm.nih.gov/pmc/blobs/d432/12051060/32ac9140b0c5/gr4.jpg
https://cdn.ncbi.nlm.nih.gov/pmc/blobs/d432/12051060/a5c845f2e112/gr5.jpg
https://cdn.ncbi.nlm.nih.gov/pmc/blobs/d432/12051060/4d2065cf86c3/gr6.jpg
https://cdn.ncbi.nlm.nih.gov/pmc/blobs/d432/12051060/e4aec60a06a0/gr7.jpg

相似文献

1
Endogenous acrolein accumulation in akr7a3 mutants causes microvascular dysfunction due to increased arachidonic acid metabolism.由于花生四烯酸代谢增加,Akr7a3突变体中内源性丙烯醛积累导致微血管功能障碍。
Redox Biol. 2025 Jun;83:103639. doi: 10.1016/j.redox.2025.103639. Epub 2025 Apr 17.
2
Etanercept and infliximab for the treatment of psoriatic arthritis: a systematic review and economic evaluation.依那西普和英夫利昔单抗治疗银屑病关节炎:系统评价与经济学评估
Health Technol Assess. 2006 Sep;10(31):iii-iv, xiii-xvi, 1-239. doi: 10.3310/hta10310.
3
Cost-effectiveness of using prognostic information to select women with breast cancer for adjuvant systemic therapy.利用预后信息为乳腺癌患者选择辅助性全身治疗的成本效益
Health Technol Assess. 2006 Sep;10(34):iii-iv, ix-xi, 1-204. doi: 10.3310/hta10340.
4
Systemic pharmacological treatments for chronic plaque psoriasis: a network meta-analysis.慢性斑块状银屑病的全身药理学治疗:一项网状荟萃分析。
Cochrane Database Syst Rev. 2017 Dec 22;12(12):CD011535. doi: 10.1002/14651858.CD011535.pub2.
5
Minocycline for acne vulgaris: efficacy and safety.米诺环素治疗寻常痤疮:疗效与安全性。
Cochrane Database Syst Rev. 2003(1):CD002086. doi: 10.1002/14651858.CD002086.
6
Pharmacological interventions for the prevention of bleeding in people undergoing elective hip or knee surgery: a systematic review and network meta-analysis.择期髋关节或膝关节手术患者预防出血的药物干预措施:系统评价和网络荟萃分析。
Cochrane Database Syst Rev. 2024 Jan 16;1(1):CD013295. doi: 10.1002/14651858.CD013295.pub2.
7
A systematic overview of chemotherapy effects in acute myeloid leukaemia.急性髓系白血病化疗效果的系统综述。
Acta Oncol. 2001;40(2-3):231-52. doi: 10.1080/02841860151116321.
8
Chemotherapy for advanced gastric cancer.晚期胃癌的化疗
Cochrane Database Syst Rev. 2017 Aug 29;8(8):CD004064. doi: 10.1002/14651858.CD004064.pub4.
9
Stimulatory and inhibitory G-protein signaling relays drive cAMP accumulation for timely metamorphosis in the chordate .刺激性和抑制性G蛋白信号转导途径驱动环磷酸腺苷(cAMP)积累,以实现脊索动物的适时变态。
Elife. 2025 Jun 18;13:RP99825. doi: 10.7554/eLife.99825.
10
Rho kinase inhibitor for primary open-angle glaucoma and ocular hypertension.Rho 激酶抑制剂治疗原发性开角型青光眼和高眼压症。
Cochrane Database Syst Rev. 2022 Jun 10;6(6):CD013817. doi: 10.1002/14651858.CD013817.pub2.

本文引用的文献

1
Acrolein-triggered atherosclerosis AMPK/SIRT1-CLOCK/BMAL1 pathway and a protection from intermittent fasting.丙烯醛引发的动脉粥样硬化:AMPK/SIRT1-CLOCK/BMAL1 通路以及间歇性禁食的保护作用
J Biomed Res. 2024 May 25:1-15. doi: 10.7555/JBR.38.20240025.
2
Impaired Detoxification of Trans, Trans-2,4-Decadienal, an Oxidation Product from Omega-6 Fatty Acids, Alters Insulin Signaling, Gluconeogenesis and Promotes Microvascular Disease.反式,反式-2,4-癸二烯醛(一种ω-6脂肪酸的氧化产物)的解毒功能受损会改变胰岛素信号传导、糖异生并促进微血管疾病。
Adv Sci (Weinh). 2024 Jan;11(4):e2302325. doi: 10.1002/advs.202302325. Epub 2023 Dec 7.
3
Analysis of the morphology of retinal vascular cells in zebrafish ().
斑马鱼视网膜血管细胞的形态分析()。
Front Cell Dev Biol. 2023 Oct 2;11:1267232. doi: 10.3389/fcell.2023.1267232. eCollection 2023.
4
Acrolein induces mitochondrial dysfunction and insulin resistance in muscle and adipose tissues in vitro and in vivo.丙烯醛在体外和体内均可诱导肌肉和脂肪组织中的线粒体功能障碍及胰岛素抵抗。
Environ Pollut. 2023 Nov 1;336:122380. doi: 10.1016/j.envpol.2023.122380. Epub 2023 Aug 23.
5
Aldehyde Dehydrogenase and Aldo-Keto Reductase Enzymes: Basic Concepts and Emerging Roles in Diabetic Retinopathy.醛脱氢酶和醛酮还原酶:糖尿病视网膜病变的基本概念及新作用
Antioxidants (Basel). 2023 Jul 21;12(7):1466. doi: 10.3390/antiox12071466.
6
The Role of Acrolein in Neurodegenerative Diseases and Its Protective Strategy.丙烯醛在神经退行性疾病中的作用及其保护策略。
Foods. 2022 Oct 14;11(20):3203. doi: 10.3390/foods11203203.
7
Acrolein produced during acute kidney injury promotes tubular cell death.急性肾损伤过程中产生的丙烯醛促进肾小管细胞死亡。
Biochem Biophys Res Commun. 2023 Jul 23;666:137-145. doi: 10.1016/j.bbrc.2023.05.029. Epub 2023 May 9.
8
The aryl hydrocarbon receptor regulates lipid mediator production in alveolar macrophages.芳基烃受体调节肺泡巨噬细胞中脂质介质的产生。
Front Immunol. 2023 Apr 4;14:1157373. doi: 10.3389/fimmu.2023.1157373. eCollection 2023.
9
Pyruvate kinase M2 modification by a lipid peroxidation byproduct acrolein contributes to kidney fibrosis.脂质过氧化副产物丙烯醛对丙酮酸激酶M2的修饰作用会导致肾纤维化。
Front Med (Lausanne). 2023 Mar 15;10:1151359. doi: 10.3389/fmed.2023.1151359. eCollection 2023.
10
The Tobacco Smoke Component, Acrolein, as a Major Culprit in Lung Diseases and Respiratory Cancers: Molecular Mechanisms of Acrolein Cytotoxic Activity.烟草烟雾成分丙烯醛作为肺部疾病和呼吸道癌症的主要元凶:丙烯醛细胞毒性作用的分子机制。
Cells. 2023 Mar 11;12(6):879. doi: 10.3390/cells12060879.