• 文献检索
  • 文档翻译
  • 深度研究
  • 学术资讯
  • Suppr Zotero 插件Zotero 插件
  • 邀请有礼
  • 套餐&价格
  • 历史记录
应用&插件
Suppr Zotero 插件Zotero 插件浏览器插件Mac 客户端Windows 客户端微信小程序
定价
高级版会员购买积分包购买API积分包
服务
文献检索文档翻译深度研究API 文档MCP 服务
关于我们
关于 Suppr公司介绍联系我们用户协议隐私条款
关注我们

Suppr 超能文献

核心技术专利:CN118964589B侵权必究
粤ICP备2023148730 号-1Suppr @ 2026

文献检索

告别复杂PubMed语法,用中文像聊天一样搜索,搜遍4000万医学文献。AI智能推荐,让科研检索更轻松。

立即免费搜索

文件翻译

保留排版,准确专业,支持PDF/Word/PPT等文件格式,支持 12+语言互译。

免费翻译文档

深度研究

AI帮你快速写综述,25分钟生成高质量综述,智能提取关键信息,辅助科研写作。

立即免费体验

[Not Available].

作者信息

Chin Christopher J, Scott John R, Lee John M

机构信息

Division d'otorhinolaryngologie, et de chirurgie de la tête et du cou (Chin, Scott), Département de chirurgie, Dalhousie University, Halifax, N.-É.; division de rhinologie (Lee), Département d'otorhinolaryngologie, et de chirurgie de la tête et du cou, St. Michael's Hospital, Unity Health Toronto, University of Toronto, Toronto, Ont.

出版信息

CMAJ. 2025 Apr 21;197(15):E427-E434. doi: 10.1503/cmaj.241101-f.

DOI:10.1503/cmaj.241101-f
PMID:40262804
原文链接:https://pmc.ncbi.nlm.nih.gov/articles/PMC12017815/
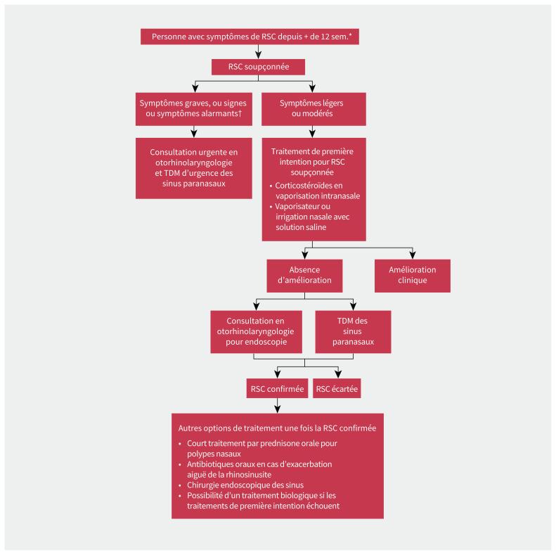
Abstract
摘要
https://cdn.ncbi.nlm.nih.gov/pmc/blobs/c983/12017815/b724f611da70/197e427f3.jpg
https://cdn.ncbi.nlm.nih.gov/pmc/blobs/c983/12017815/75831e9fc38f/197e427f1.jpg
https://cdn.ncbi.nlm.nih.gov/pmc/blobs/c983/12017815/0b2bbff6e477/197e427f2.jpg
https://cdn.ncbi.nlm.nih.gov/pmc/blobs/c983/12017815/b724f611da70/197e427f3.jpg
https://cdn.ncbi.nlm.nih.gov/pmc/blobs/c983/12017815/75831e9fc38f/197e427f1.jpg
https://cdn.ncbi.nlm.nih.gov/pmc/blobs/c983/12017815/0b2bbff6e477/197e427f2.jpg
https://cdn.ncbi.nlm.nih.gov/pmc/blobs/c983/12017815/b724f611da70/197e427f3.jpg

相似文献

1
[Not Available].[无可用内容]
CMAJ. 2025 Apr 21;197(15):E427-E434. doi: 10.1503/cmaj.241101-f.

本文引用的文献

1
Rheumatic adverse events associated with biologic therapy for chronic rhinosinusitis: A systematic review and meta-analysis.生物治疗慢性鼻-鼻窦炎相关的风湿性不良事件:系统评价和荟萃分析。
Int Forum Allergy Rhinol. 2024 Oct;14(10):1618-1633. doi: 10.1002/alr.23453. Epub 2024 Sep 20.
2
Real-World Adverse Events After Type 2 Biologic use in Chronic Rhinosinusitis with Nasal Polyps.2 型生物制剂治疗慢性鼻-鼻窦炎伴鼻息肉的真实世界不良事件。
Laryngoscope. 2024 Jul;134(7):3054-3059. doi: 10.1002/lary.31305. Epub 2024 Feb 5.
3
Canadian multidisciplinary expert consensus on the use of biologics in upper airways: a Delphi study.加拿大多学科专家共识:生物制剂在上呼吸道疾病中的应用:德尔菲研究。
J Otolaryngol Head Neck Surg. 2023 Apr 24;52(1):30. doi: 10.1186/s40463-023-00626-9.
4
Mechanisms and pathogenesis of chronic rhinosinusitis.慢性鼻-鼻窦炎的发病机制和病理生理学。
J Allergy Clin Immunol. 2022 May;149(5):1491-1503. doi: 10.1016/j.jaci.2022.02.016. Epub 2022 Mar 1.
5
Hypothalamic-pituitary-adrenal axis suppression and intranasal corticosteroid use: A systematic review and meta-analysis.下丘脑-垂体-肾上腺轴抑制与鼻内皮质类固醇使用:系统评价和荟萃分析。
Int Forum Allergy Rhinol. 2022 Jan;12(1):11-27. doi: 10.1002/alr.22863. Epub 2021 Jul 14.
6
Highlights in the advances of chronic rhinosinusitis.慢性鼻窦炎进展要点
Allergy. 2021 Nov;76(11):3349-3358. doi: 10.1111/all.14892. Epub 2021 Jun 9.
7
Biologics for chronic rhinosinusitis.生物制剂治疗慢性鼻-鼻窦炎。
Cochrane Database Syst Rev. 2021 Mar 12;3(3):CD013513. doi: 10.1002/14651858.CD013513.pub3.
8
International consensus statement on allergy and rhinology: rhinosinusitis 2021.《2021年变应性鼻炎和鼻科学国际共识声明:鼻窦炎》
Int Forum Allergy Rhinol. 2021 Mar;11(3):213-739. doi: 10.1002/alr.22741.
9
Intranasal Corticosteroid Therapy: Systematic Review and Meta-analysis of Reported Safety and Adverse Effects in Adults.鼻内皮质类固醇治疗:成人报告的安全性和不良反应的系统评价和荟萃分析。
Otolaryngol Head Neck Surg. 2020 Dec;163(6):1097-1108. doi: 10.1177/0194599820931455. Epub 2020 Jun 16.
10
The Role of Allergic Rhinitis in Chronic Rhinosinusitis.变应性鼻炎在慢性鼻-鼻窦炎中的作用。
Immunol Allergy Clin North Am. 2020 May;40(2):201-214. doi: 10.1016/j.iac.2019.12.010. Epub 2020 Jan 14.