• 文献检索
  • 文档翻译
  • 深度研究
  • 学术资讯
  • Suppr Zotero 插件Zotero 插件
  • 邀请有礼
  • 套餐&价格
  • 历史记录
应用&插件
Suppr Zotero 插件Zotero 插件浏览器插件Mac 客户端Windows 客户端微信小程序
定价
高级版会员购买积分包购买API积分包
服务
文献检索文档翻译深度研究API 文档MCP 服务
关于我们
关于 Suppr公司介绍联系我们用户协议隐私条款
关注我们

Suppr 超能文献

核心技术专利:CN118964589B侵权必究
粤ICP备2023148730 号-1Suppr @ 2026

文献检索

告别复杂PubMed语法,用中文像聊天一样搜索,搜遍4000万医学文献。AI智能推荐,让科研检索更轻松。

立即免费搜索

文件翻译

保留排版,准确专业,支持PDF/Word/PPT等文件格式,支持 12+语言互译。

免费翻译文档

深度研究

AI帮你快速写综述,25分钟生成高质量综述,智能提取关键信息,辅助科研写作。

立即免费体验

使用双重过滤方法检测越界和超范围挖掘。

Detection of out-of-seam and out-of-scope mining using double filtering method.

作者信息

Wang Chong, Cui Pengzhi, Song Guodong, Xu Zhiming, Qin Jiajun

机构信息

College of Computer, North China Institute of Science and Technology, Langfang, 065201, Hebei , China.

Information Research Institute, Ministry of Emergency Management, Beijing, 100029, China.

出版信息

Sci Rep. 2025 Apr 22;15(1):13930. doi: 10.1038/s41598-025-98280-w.

DOI:10.1038/s41598-025-98280-w
PMID:40263350
原文链接:https://pmc.ncbi.nlm.nih.gov/articles/PMC12015426/
Abstract

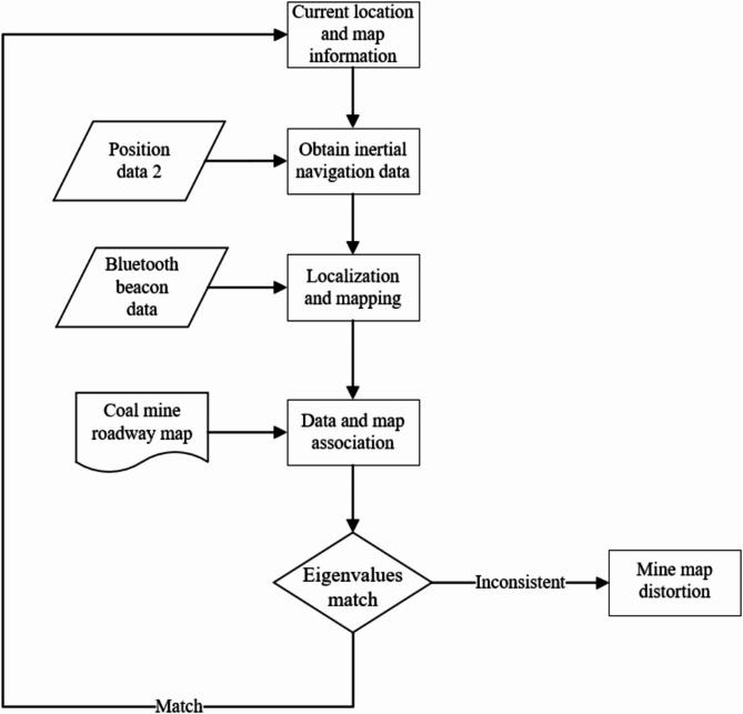
In China, small-scale coal mines, particularly those nearing depletion, are frequently affected by out-of-seam and out-of-scope mining, leading to significant safety hazards and frequent accidents. To overcome the limitations of existing detection methods, which are often time-consuming and inaccurate, we propose a novel approach that integrates Kalman and particle dual filtering techniques. This methodology employs handheld positioning and data acquisition devices, carried by law enforcement personnel during mine inspections. The system incorporates a strapdown inertial navigation unit, enhanced by Kalman filtering and a "zero-speed" correction mechanism, to deliver real-time navigation capabilities. As inspectors navigate the mine and pass through designated Bluetooth beacon zones, the particle filtering model processes the navigation data to correct errors dynamically. The resulting data, which includes the inspectors' positions and movement trajectories, is preprocessed and transmitted to a centralized ground server. This data is then analyzed using Simultaneous Localization and Mapping (SLAM) algorithms, and cross-validated against officially approved mine maps. This approach enables the precise and efficient identification of out-of-seam and out-of-scope mining activities, a capability validated through experimental trials.

摘要

在中国,小型煤矿,尤其是那些接近枯竭的煤矿,经常受到越界和超层开采的影响,导致重大安全隐患和事故频发。为克服现有检测方法耗时且不准确的局限性,我们提出一种整合卡尔曼滤波和粒子滤波双重技术的新方法。该方法采用执法人员在矿井检查时携带的手持式定位和数据采集设备。系统集成了捷联惯性导航单元,通过卡尔曼滤波和“零速”校正机制进行增强,以提供实时导航能力。当检查人员在矿井中导航并经过指定的蓝牙信标区域时,粒子滤波模型处理导航数据以动态校正误差。所得数据,包括检查人员的位置和移动轨迹,经过预处理后传输到地面集中服务器。然后使用同步定位与地图构建(SLAM)算法对这些数据进行分析,并与官方批准的矿井地图进行交叉验证。这种方法能够精确高效地识别越界和超层开采活动,这一能力已通过试验验证。

https://cdn.ncbi.nlm.nih.gov/pmc/blobs/1429/12015426/758e24bdea74/41598_2025_98280_Fig17_HTML.jpg
https://cdn.ncbi.nlm.nih.gov/pmc/blobs/1429/12015426/7eb05a9ba358/41598_2025_98280_Fig1_HTML.jpg
https://cdn.ncbi.nlm.nih.gov/pmc/blobs/1429/12015426/6046dc9a61b7/41598_2025_98280_Fig2_HTML.jpg
https://cdn.ncbi.nlm.nih.gov/pmc/blobs/1429/12015426/503ea125fd41/41598_2025_98280_Fig3_HTML.jpg
https://cdn.ncbi.nlm.nih.gov/pmc/blobs/1429/12015426/58e268cb36a9/41598_2025_98280_Fig4_HTML.jpg
https://cdn.ncbi.nlm.nih.gov/pmc/blobs/1429/12015426/930a10ad916a/41598_2025_98280_Fig5_HTML.jpg
https://cdn.ncbi.nlm.nih.gov/pmc/blobs/1429/12015426/b988d16050c9/41598_2025_98280_Fig6_HTML.jpg
https://cdn.ncbi.nlm.nih.gov/pmc/blobs/1429/12015426/26b92c8379d7/41598_2025_98280_Fig7_HTML.jpg
https://cdn.ncbi.nlm.nih.gov/pmc/blobs/1429/12015426/6db911d7eab4/41598_2025_98280_Fig8_HTML.jpg
https://cdn.ncbi.nlm.nih.gov/pmc/blobs/1429/12015426/f73000562e8d/41598_2025_98280_Fig9_HTML.jpg
https://cdn.ncbi.nlm.nih.gov/pmc/blobs/1429/12015426/72132cc6055d/41598_2025_98280_Fig10_HTML.jpg
https://cdn.ncbi.nlm.nih.gov/pmc/blobs/1429/12015426/8b4ec8dde07e/41598_2025_98280_Fig11_HTML.jpg
https://cdn.ncbi.nlm.nih.gov/pmc/blobs/1429/12015426/851c5cbf0f46/41598_2025_98280_Fig12_HTML.jpg
https://cdn.ncbi.nlm.nih.gov/pmc/blobs/1429/12015426/8c6619bbaa53/41598_2025_98280_Fig13_HTML.jpg
https://cdn.ncbi.nlm.nih.gov/pmc/blobs/1429/12015426/b251392d0ddc/41598_2025_98280_Fig14_HTML.jpg
https://cdn.ncbi.nlm.nih.gov/pmc/blobs/1429/12015426/2965bac10460/41598_2025_98280_Fig15_HTML.jpg
https://cdn.ncbi.nlm.nih.gov/pmc/blobs/1429/12015426/a35ac619a993/41598_2025_98280_Fig16_HTML.jpg
https://cdn.ncbi.nlm.nih.gov/pmc/blobs/1429/12015426/758e24bdea74/41598_2025_98280_Fig17_HTML.jpg
https://cdn.ncbi.nlm.nih.gov/pmc/blobs/1429/12015426/7eb05a9ba358/41598_2025_98280_Fig1_HTML.jpg
https://cdn.ncbi.nlm.nih.gov/pmc/blobs/1429/12015426/6046dc9a61b7/41598_2025_98280_Fig2_HTML.jpg
https://cdn.ncbi.nlm.nih.gov/pmc/blobs/1429/12015426/503ea125fd41/41598_2025_98280_Fig3_HTML.jpg
https://cdn.ncbi.nlm.nih.gov/pmc/blobs/1429/12015426/58e268cb36a9/41598_2025_98280_Fig4_HTML.jpg
https://cdn.ncbi.nlm.nih.gov/pmc/blobs/1429/12015426/930a10ad916a/41598_2025_98280_Fig5_HTML.jpg
https://cdn.ncbi.nlm.nih.gov/pmc/blobs/1429/12015426/b988d16050c9/41598_2025_98280_Fig6_HTML.jpg
https://cdn.ncbi.nlm.nih.gov/pmc/blobs/1429/12015426/26b92c8379d7/41598_2025_98280_Fig7_HTML.jpg
https://cdn.ncbi.nlm.nih.gov/pmc/blobs/1429/12015426/6db911d7eab4/41598_2025_98280_Fig8_HTML.jpg
https://cdn.ncbi.nlm.nih.gov/pmc/blobs/1429/12015426/f73000562e8d/41598_2025_98280_Fig9_HTML.jpg
https://cdn.ncbi.nlm.nih.gov/pmc/blobs/1429/12015426/72132cc6055d/41598_2025_98280_Fig10_HTML.jpg
https://cdn.ncbi.nlm.nih.gov/pmc/blobs/1429/12015426/8b4ec8dde07e/41598_2025_98280_Fig11_HTML.jpg
https://cdn.ncbi.nlm.nih.gov/pmc/blobs/1429/12015426/851c5cbf0f46/41598_2025_98280_Fig12_HTML.jpg
https://cdn.ncbi.nlm.nih.gov/pmc/blobs/1429/12015426/8c6619bbaa53/41598_2025_98280_Fig13_HTML.jpg
https://cdn.ncbi.nlm.nih.gov/pmc/blobs/1429/12015426/b251392d0ddc/41598_2025_98280_Fig14_HTML.jpg
https://cdn.ncbi.nlm.nih.gov/pmc/blobs/1429/12015426/2965bac10460/41598_2025_98280_Fig15_HTML.jpg
https://cdn.ncbi.nlm.nih.gov/pmc/blobs/1429/12015426/a35ac619a993/41598_2025_98280_Fig16_HTML.jpg
https://cdn.ncbi.nlm.nih.gov/pmc/blobs/1429/12015426/758e24bdea74/41598_2025_98280_Fig17_HTML.jpg

相似文献

1
Detection of out-of-seam and out-of-scope mining using double filtering method.使用双重过滤方法检测越界和超范围挖掘。
Sci Rep. 2025 Apr 22;15(1):13930. doi: 10.1038/s41598-025-98280-w.
2
UAV coal-rock recognition and 3D coal seam model dynamic correction technology in open-pit mine.露天煤矿无人机煤岩识别与三维煤层模型动态校正技术
Sci Rep. 2025 Jul 1;15(1):22029. doi: 10.1038/s41598-025-05945-7.
3
Sexual Harassment and Prevention Training性骚扰与预防培训
4
Management of urinary stones by experts in stone disease (ESD 2025).结石病专家对尿路结石的管理(2025年结石病专家共识)
Arch Ital Urol Androl. 2025 Jun 30;97(2):14085. doi: 10.4081/aiua.2025.14085.
5
Wearable Fall Detection System with Real-Time Localization and Notification Capabilities.具备实时定位与通知功能的可穿戴式跌倒检测系统
Sensors (Basel). 2025 Jun 10;25(12):3632. doi: 10.3390/s25123632.
6
The quantity, quality and findings of network meta-analyses evaluating the effectiveness of GLP-1 RAs for weight loss: a scoping review.评估胰高血糖素样肽-1受体激动剂(GLP-1 RAs)减肥效果的网状Meta分析的数量、质量及结果:一项范围综述
Health Technol Assess. 2025 Jun 25:1-73. doi: 10.3310/SKHT8119.
7
Short-Term Memory Impairment短期记忆障碍
8
Single-Stage Pedicle Preputial Tube Substitution Urethroplasty with Corpora Cavernosa Augmentation Using Buccal Mucosa Graft for Primary Peno-Scrotal Hypospadias Re-pair in Adults.单阶段带蒂包皮管替代尿道成形术联合阴茎海绵体增大术,采用颊黏膜移植治疗成人原发性阴茎阴囊型尿道下裂修复术
Int Braz J Urol. 2025 Jul-Aug;51(4). doi: 10.1590/S1677-5538.IBJU.2024.0650.
9
Analysis of the location of a lower coal seam roadway under multiple stress disturbances in a close coal seam.近距离煤层多应力扰动下下部煤层巷道位置分析
Sci Rep. 2025 Jul 2;15(1):22504. doi: 10.1038/s41598-025-05371-9.
10
Automated devices for identifying peripheral arterial disease in people with leg ulceration: an evidence synthesis and cost-effectiveness analysis.用于识别下肢溃疡患者外周动脉疾病的自动化设备:证据综合和成本效益分析。
Health Technol Assess. 2024 Aug;28(37):1-158. doi: 10.3310/TWCG3912.

本文引用的文献

1
Sensor Modeling for Underwater Localization Using a Particle Filter.基于粒子滤波器的水下定位传感器建模
Sensors (Basel). 2021 Feb 23;21(4):1549. doi: 10.3390/s21041549.
2
Strapdown Inertial Navigation Systems for Positioning Mobile Robots-MEMS Gyroscopes Random Errors Analysis Using Allan Variance Method.用于移动机器人定位的捷联惯性导航系统——基于阿伦方差法的MEMS陀螺仪随机误差分析
Sensors (Basel). 2020 Aug 27;20(17):4841. doi: 10.3390/s20174841.
3
An Adaptive Zero Velocity Detection Algorithm Based on Multi-Sensor Fusion for a Pedestrian Navigation System.
基于多传感器融合的行人导航系统自适应零速检测算法。
Sensors (Basel). 2018 Sep 28;18(10):3261. doi: 10.3390/s18103261.
4
Integrated WiFi/PDR/Smartphone Using an Unscented Kalman Filter Algorithm for 3D Indoor Localization.使用无迹卡尔曼滤波算法的集成WiFi/PDR/智能手机用于三维室内定位
Sensors (Basel). 2015 Sep 23;15(9):24595-614. doi: 10.3390/s150924595.
5
MonoSLAM: real-time single camera SLAM.单目即时定位与地图构建(MonoSLAM):实时单目相机即时定位与地图构建
IEEE Trans Pattern Anal Mach Intell. 2007 Jun;29(6):1052-67. doi: 10.1109/TPAMI.2007.1049.