Shang Yu, Liang Yuxia, Zhang Beichen, Wu Wei, Peng Yihao, Wang Jin, Zhang Ming, Niu Chen
PET-CT Center, The First Affiliated Hospital of Xi'an Jiaotong University, Xi'an, 710061, Shaanxi, China.
Future Technology Institute, Xi'an Jiaotong University, Xi'an, 710049, Shaanxi, China.
Sci Rep. 2025 Apr 22;15(1):13955. doi: 10.1038/s41598-025-92969-8.
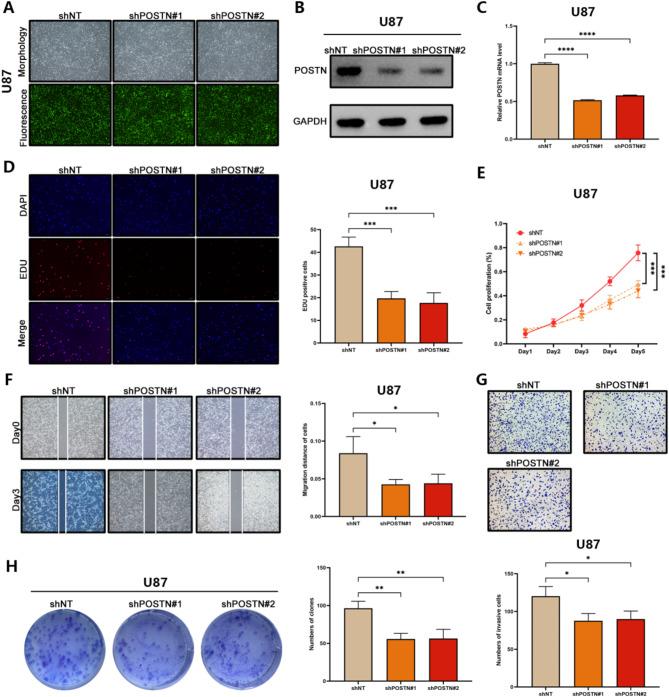
Glioblastoma (GBM) is the most aggressive form of diffuse glioma, characterized by high lethality. Temozolomide (TMZ)-based chemotherapy is a standard treatment for GBM, but development of chemoresistance poses a significant therapeutic challenge. Despite advances in understanding GBM biology, the mechanisms driving TMZ resistance remain unclear. Identifying vital molecular players involved in this resistance is crucial for developing new therapies. Our results indicated that periostin (POSTN) was significantly upregulated in GBM cell lines and patient samples, correlating with poorer clinical outcomes. POSTN overexpression enhanced GBM cell proliferation, migration, invasion, and chemoresistance, while lentiviral suppression of POSTN significantly reduced these behaviors. In vivo, bioluminescence imaging further confirmed the enhanced tumor growth associated with POSTN overexpression. Bioinformatics analysis was performed to explore the underlying molecular mechanism. The results revealed a strong correlation between POSTN and epithelial-mesenchymal transition (EMT) process and the tumor necrosis factor α (TNFα)-NF-κB signaling pathway. Moreover, exogenous POSTN silencing reduced IκB-kinase α (IKKα) phosphorylation, thereby decreasing NF-κB expression by limiting IκBα degradation. Collectively, our study demonstrated that POSTN-induced activation of NF-κB signaling and EMT processes promoted the malignancy and chemoresistance of GBM, suggesting that POSTN may serve as a reliable prognostic biomarker and potential therapeutic target for GBM.
胶质母细胞瘤(GBM)是弥漫性胶质瘤中最具侵袭性的类型,具有高致死率。基于替莫唑胺(TMZ)的化疗是GBM的标准治疗方法,但化疗耐药性的出现构成了重大的治疗挑战。尽管在理解GBM生物学方面取得了进展,但导致TMZ耐药的机制仍不清楚。确定参与这种耐药性的关键分子因素对于开发新疗法至关重要。我们的结果表明,骨膜蛋白(POSTN)在GBM细胞系和患者样本中显著上调,与较差的临床结果相关。POSTN过表达增强了GBM细胞的增殖、迁移、侵袭和化疗耐药性,而慢病毒介导的POSTN抑制则显著降低了这些行为。在体内,生物发光成像进一步证实了与POSTN过表达相关的肿瘤生长增强。进行了生物信息学分析以探索潜在的分子机制。结果显示POSTN与上皮-间质转化(EMT)过程以及肿瘤坏死因子α(TNFα)-核因子κB(NF-κB)信号通路之间存在强烈关联。此外,外源性POSTN沉默降低了IκB激酶α(IKKα)的磷酸化,从而通过限制IκBα降解来降低NF-κB表达。总体而言,我们的研究表明POSTN诱导的NF-κB信号通路激活和EMT过程促进了GBM的恶性程度和化疗耐药性,提示POSTN可能作为GBM可靠的预后生物标志物和潜在的治疗靶点。