Yu Kaiwen, Li Xiang, Shi Xin, Li Ruogu, Zhang Min
Department of Cardiology, Shanghai Jiao Tong University Affiliated Chest Hospital, Shanghai, China.
Clin Transl Med. 2025 Apr;15(4):e70311. doi: 10.1002/ctm2.70311.
Inflammation and endothelial apoptosis are implicated in the advancement of atherosclerosis. EEPD1 holds a pivotal position in the repair of DNA damage and contributes to the progression of multiple cancers. However, the role of EEPD1 in cardiovascular diseases needs to be explored further, especially in atherosclerosis.
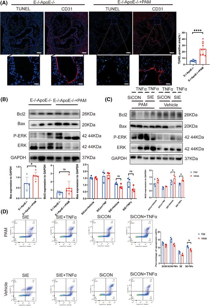
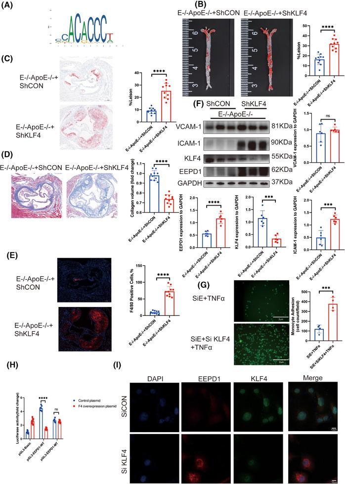
We constructed EEPD1 and ApoE (apolipoprotein E)-deficient mice to assess how EEPD1 influences endothelial inflammation and apoptosis within atherosclerotic plaques. High-throughput RNA sequencing of human aortic endothelial cell groups treated with siCon+TNFα and siEEPD1+TNFα identified notable disparities in the MAPK pathway between groups. Chromatin immunoprecipitation and luciferase reporter assay confirmed that KLF4 directly regulates EEPD1.
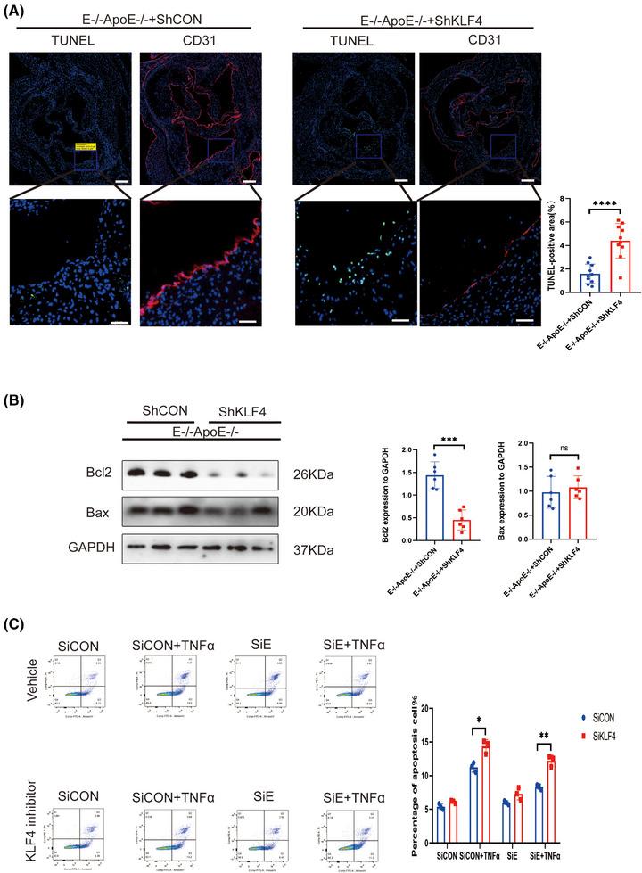
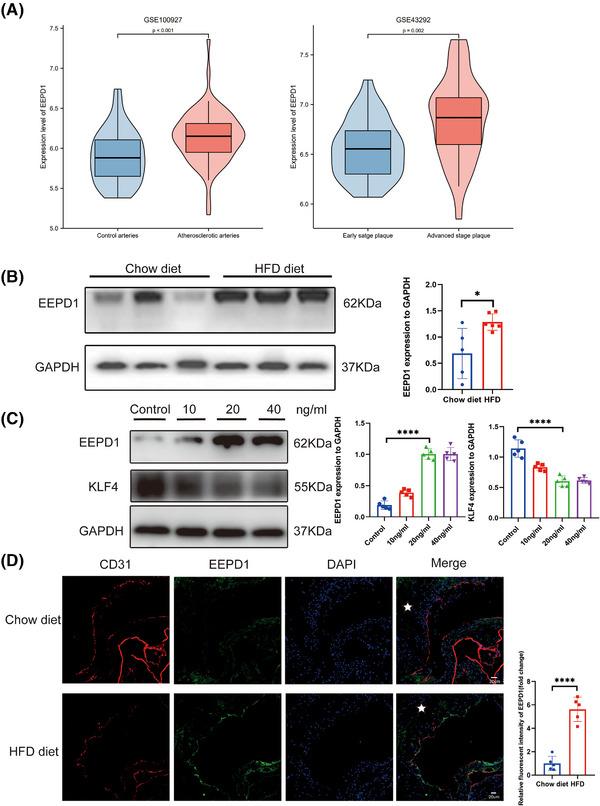
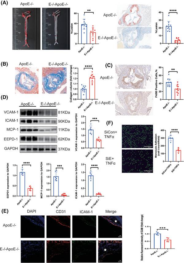
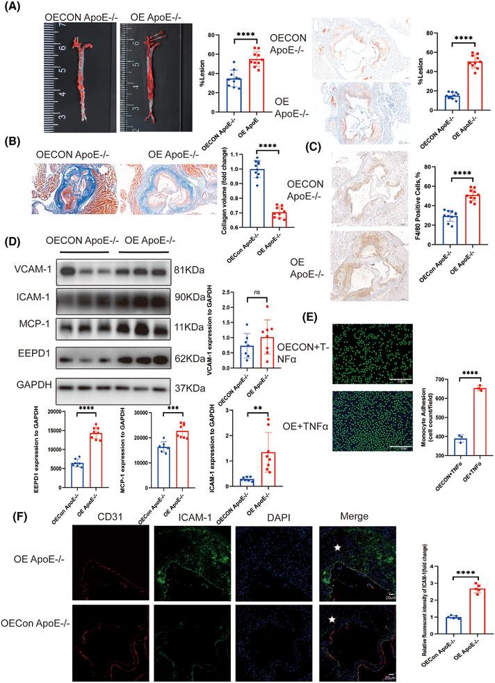
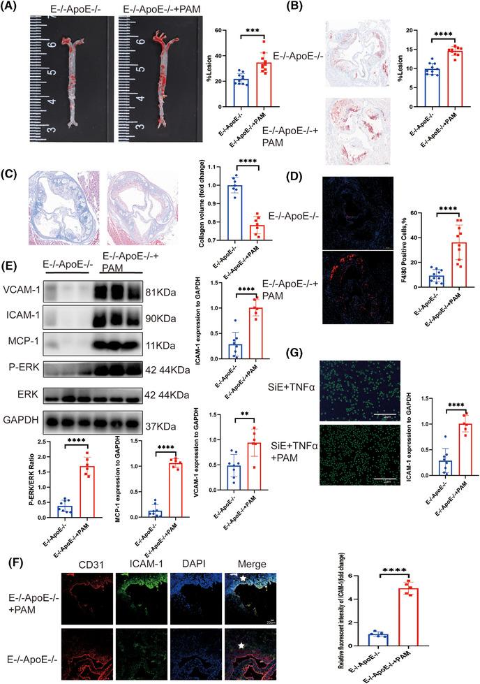
Further examination of gene expression data revealed elevated EEPD1 concentrations in atherosclerotic plaques of patients, which findings were corroborated in the aortas of ApoE mice. Present study demonstrated that adhesion molecule expression, endothelial apoptosis, aortic root plaques and macrophage accumulation were markedly ameliorated in EEPD1ApoE mice compared to WT ApoE mice. Functional analysis revealed that increase in EEPD1 promotes ERK phosphorylation and significantly increases endothelial apoptosis and inflammation in atherosclerosis, which was abrogated by inhibition of ERK phosphorylation. We found KLF4 to be the transcription repressor of EEPD1 through luciferase assay and chromatin immunoprecipitation, and KLF4 inhibition abrogated the amelioration of endothelial apoptosis and inflammation caused by EEPD1 deletion.
Collectively, this study revealed that EEPD1 deletion can lead to amelioration of atherosclerosis through the KLF4-EEPD1-ERK axis. Hence, targeting EEPD1 could be a promising therapeutic strategy for patients with atherosclerosis.
炎症和内皮细胞凋亡与动脉粥样硬化的进展有关。EEPD1在DNA损伤修复中起关键作用,并促进多种癌症的进展。然而,EEPD1在心血管疾病中的作用,尤其是在动脉粥样硬化中的作用,仍有待进一步探索。
我们构建了EEPD1和载脂蛋白E(ApoE)缺陷小鼠,以评估EEPD1如何影响动脉粥样硬化斑块内的内皮炎症和凋亡。对用siCon+TNFα和siEEPD1+TNFα处理的人主动脉内皮细胞组进行高通量RNA测序,发现两组之间丝裂原活化蛋白激酶(MAPK)途径存在显著差异。染色质免疫沉淀和荧光素酶报告基因检测证实KLF4直接调节EEPD1。
对基因表达数据的进一步检查显示,患者动脉粥样硬化斑块中EEPD1浓度升高,这一发现也在ApoE小鼠的主动脉中得到证实。本研究表明,与野生型ApoE小鼠相比,EEPD1ApoE小鼠的黏附分子表达、内皮细胞凋亡、主动脉根部斑块和巨噬细胞积聚明显改善。功能分析表明,EEPD1的增加促进细胞外信号调节激酶(ERK)磷酸化,并显著增加动脉粥样硬化中的内皮细胞凋亡和炎症,而ERK磷酸化的抑制可消除这种作用。通过荧光素酶检测和染色质免疫沉淀,我们发现KLF4是EEPD1的转录抑制因子,抑制KLF4可消除EEPD1缺失引起的内皮细胞凋亡和炎症改善。
总的来说,本研究表明,EEPD1缺失可通过KLF4-EEPD1-ERK轴改善动脉粥样硬化。因此,靶向EEPD1可能是动脉粥样硬化患者一种有前景的治疗策略。