Suppr超能文献

PAS结构域中的致病性KCNH2-G53S变异影响2型长QT综合征的电生理表型。

Pathogenic KCNH2-G53S variant in the PAS domain influences the electrophysiological phenotype in long QT syndrome type 2.

作者信息

Mun Dasom, Kang Ji-Young, Park Malgeum, Yoo Gyeongseo, Yun Nuri, Hwang YouMi, Joung Boyoung

机构信息

Division of Cardiology, Yonsei University College of Medicine, Seoul, Republic of Korea.

GNTPharma Science and Technology Center for Health, Incheon, Republic of Korea.

出版信息

Front Cardiovasc Med. 2025 Apr 9;12:1524909. doi: 10.3389/fcvm.2025.1524909. eCollection 2025.

Abstract

BACKGROUND

Long QT syndrome type 2 (LQT2) is an arrythmia caused by loss-of-function mutations in KCNH2, leading to impaired Kv11.1 channel function.

OBJECTIVE

To better understand LQT2, we examined the electrophysiological differences related to the G53S variant, which is located within the PAS domain of KCNH2, using patient-specific human induced pluripotent stem cell (hiPSC)-derived cardiomyocytes (hiPSC-CMs).

METHODS

We generated hiPSC-CMs from a patient harboring the KCNH2 variant and a healthy control using non-integrative Sendai virus-mediated reprogramming. Their electrophysiological properties were assessed using microelectrode arrays (MEA), and Ca dynamics were characterized using Fluo-4 dye.

RESULTS

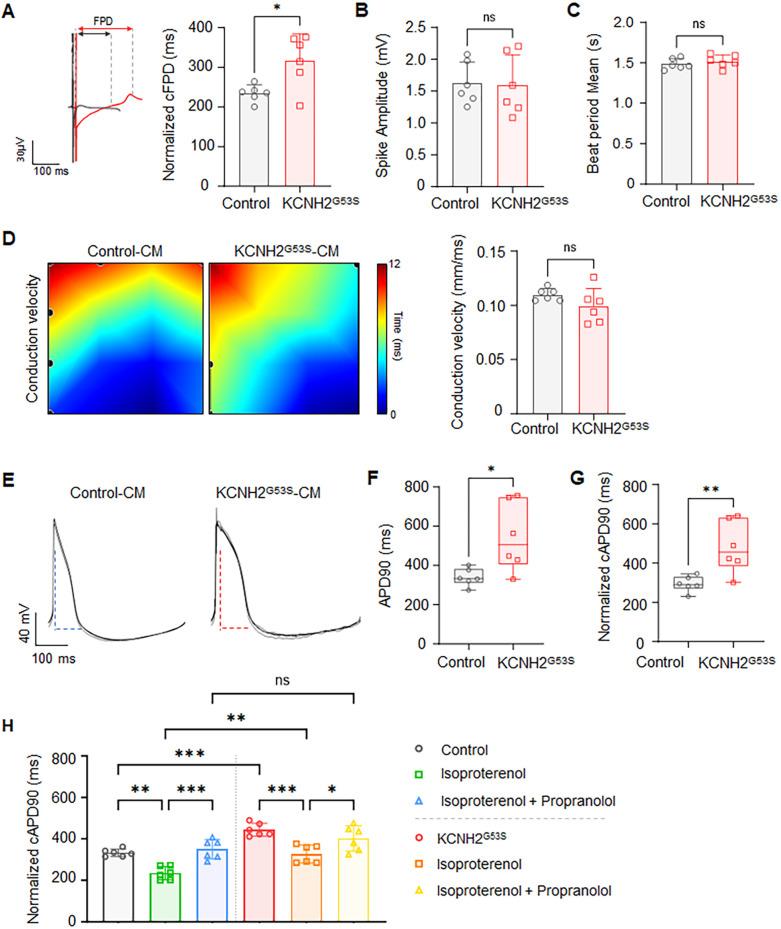
The patient harboring KCNH2 experienced aborted sudden cardiac death at 22 years of age, was diagnosed with LQT, and had an implantable cardioverter-defibrillator (ICD) implanted. KCNH2 hiPSC-CMs expressed less KCNH2 than normal CMs. Transcriptomic analysis of KCNH2 hiPSC-CMs revealed 3,857 differentially expressed genes, highlighting significant changes in pathways related to LQT2 development. Action potential duration was significantly longer in KCNH2 hiPSC-CMs than in control (545.3 ± 176.3 ms vs. 339.9 ± 44.5 ms;  0.019). Corrected field potential duration was significantly longer in KCNH2 hiPSC-CMs than in control (318.0 ± 66.3 ms vs. 234.5 ± 21.0 ms;  0.015), indicating altered electrophysiology. KCNH2 hiPSC-CMs exhibited significantly increased calcium transient amplitude and prolonged calcium wave duration under isoproterenol stimulation, indicating exacerbated abnormal calcium handling.

CONCLUSION

Our analysis of hiPSC-CMs carrying a heterozygous KCNH2 mutation, which showed abnormal electrophysiology and impaired calcium handling, provides a basis for developing improved management strategies for patients with LQT2.

摘要

背景

2型长QT综合征(LQT2)是一种由KCNH2功能丧失性突变引起的心律失常,导致Kv11.1通道功能受损。

目的

为了更好地理解LQT2,我们使用患者特异性人诱导多能干细胞(hiPSC)衍生的心肌细胞(hiPSC-CMs)研究了与位于KCNH2 PAS结构域内的G53S变体相关的电生理差异。

方法

我们使用非整合型仙台病毒介导的重编程方法,从一名携带KCNH2变体的患者和一名健康对照中生成了hiPSC-CMs。使用微电极阵列(MEA)评估其电生理特性,并使用Fluo-4染料表征钙动力学。

结果

携带KCNH2的患者在22岁时经历了心脏骤停性猝死,被诊断为LQT,并植入了植入式心脏复律除颤器(ICD)。KCNH2 hiPSC-CMs表达的KCNH2比正常心肌细胞少。对KCNH2 hiPSC-CMs的转录组分析揭示了3857个差异表达基因,突出了与LQT2发展相关途径的显著变化。KCNH2 hiPSC-CMs的动作电位持续时间明显长于对照组(545.3±176.3毫秒对339.9±44.5毫秒;P=0.019)。KCNH2 hiPSC-CMs的校正场电位持续时间明显长于对照组(318.0±66.3毫秒对234.5±21.0毫秒;P=0.015),表明电生理发生改变。在异丙肾上腺素刺激下,KCNH2 hiPSC-CMs表现出钙瞬变幅度显著增加和钙波持续时间延长,表明钙处理异常加剧。

结论

我们对携带杂合KCNH2突变的hiPSC-CMs的分析显示其电生理异常和钙处理受损,为制定改进的LQT2患者管理策略提供了依据。

https://cdn.ncbi.nlm.nih.gov/pmc/blobs/3e5c/12014601/2dfdc7eb3001/fcvm-12-1524909-g001.jpg

文献AI研究员

20分钟写一篇综述,助力文献阅读效率提升50倍。

立即体验

用中文搜PubMed

大模型驱动的PubMed中文搜索引擎

马上搜索

文档翻译

学术文献翻译模型,支持多种主流文档格式。

立即体验