• 文献检索
  • 文档翻译
  • 深度研究
  • 学术资讯
  • Suppr Zotero 插件Zotero 插件
  • 邀请有礼
  • 套餐&价格
  • 历史记录
应用&插件
Suppr Zotero 插件Zotero 插件浏览器插件Mac 客户端Windows 客户端微信小程序
定价
高级版会员购买积分包购买API积分包
服务
文献检索文档翻译深度研究API 文档MCP 服务
关于我们
关于 Suppr公司介绍联系我们用户协议隐私条款
关注我们

Suppr 超能文献

核心技术专利:CN118964589B侵权必究
粤ICP备2023148730 号-1Suppr @ 2026

文献检索

告别复杂PubMed语法,用中文像聊天一样搜索,搜遍4000万医学文献。AI智能推荐,让科研检索更轻松。

立即免费搜索

文件翻译

保留排版,准确专业,支持PDF/Word/PPT等文件格式,支持 12+语言互译。

免费翻译文档

深度研究

AI帮你快速写综述,25分钟生成高质量综述,智能提取关键信息,辅助科研写作。

立即免费体验

熊果酸可诱导环形泰勒虫感染细胞发生凋亡并破坏宿主-寄生虫相互作用。

Ursolic acid induces apoptosis and disrupts host-parasite interactions in Theileria annulata-infected cells.

作者信息

Singh Sakshi, Subudhi Madhusmita, Moorthy A Vengatachala, Suresh Akash, Sharma Paresh

机构信息

National Institute of Animal Biotechnology, Hyderabad, 500032, India; Graduate Studies, Regional Centre for Biotechnology (RCB), Faridabad, 121001, India.

National Institute of Animal Biotechnology, Hyderabad, 500032, India.

出版信息

Int J Parasitol Drugs Drug Resist. 2025 Apr 14;28:100593. doi: 10.1016/j.ijpddr.2025.100593.

DOI:10.1016/j.ijpddr.2025.100593
PMID:40273613
原文链接:https://pmc.ncbi.nlm.nih.gov/articles/PMC12051632/
Abstract

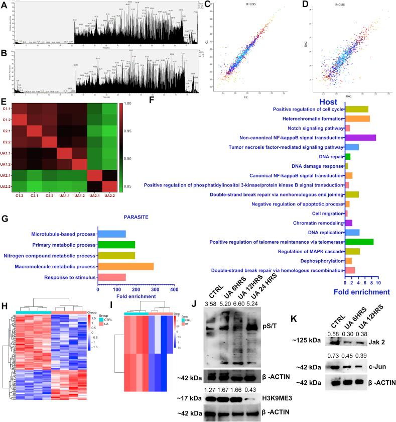
This study explores the anti-proliferative and anti-parasitic properties of ursolic acid (UA) in Theileria annulata-infected bovine (TA) cells. Dose-response analyses determined an IC value of approximately 5 μg/mL for UA, demonstrating selective cytotoxicity toward infected cells with minimal impact on healthy cells. UA treatment induced pronounced morphological alterations and apoptosis in TA cells, as evidenced by light microscopy and a time-dependent increase in cell mortality. Notably, UA exhibited consistent efficacy against both buparvaquone (BPQ)-sensitive and BPQ-resistant TA cell lines, highlighting its broad-spectrum anti-parasitic potential. Mechanistic investigations revealed that UA triggers DNA damage, elevates reactive oxygen species (ROS) levels, disrupts mitochondrial function, and induces sub-G1 phase arrest, culminating in apoptosis primarily via the intrinsic pathway. Mass spectrometry-based proteomic profiling identified significant perturbations in host cell pathways, including DNA repair mechanisms, cell cycle regulation, and signaling networks, alongside direct interference with parasite metabolic processes. Western blot analysis further confirmed UA-mediated modulation of host cell signaling pathways and chromatin organization. Given the rising incidence of drug-resistant T. annulata strains, the development of novel therapeutic strategies is imperative. These findings highlight UA's multifaceted mechanism of action, targeting both parasitic and host cellular processes, and position it as a promising candidate for the treatment of bovine theileriosis.

摘要

本研究探讨了熊果酸(UA)对环形泰勒虫感染的牛(TA)细胞的抗增殖和抗寄生虫特性。剂量反应分析确定UA的IC值约为5μg/mL,表明其对感染细胞具有选择性细胞毒性,对健康细胞影响最小。UA处理诱导TA细胞出现明显的形态改变和凋亡,光学显微镜观察以及细胞死亡率随时间的增加证明了这一点。值得注意的是,UA对布帕喹(BPQ)敏感和BPQ耐药的TA细胞系均表现出一致的疗效,突出了其广谱抗寄生虫潜力。机制研究表明,UA引发DNA损伤,提高活性氧(ROS)水平,破坏线粒体功能,并诱导亚G1期停滞,最终主要通过内源性途径导致凋亡。基于质谱的蛋白质组学分析确定宿主细胞途径存在显著扰动,包括DNA修复机制、细胞周期调控和信号网络,同时直接干扰寄生虫代谢过程。蛋白质印迹分析进一步证实了UA介导的宿主细胞信号通路和染色质组织的调节。鉴于耐药环形泰勒虫菌株的发病率不断上升,开发新的治疗策略势在必行。这些发现突出了UA多方面的作用机制,靶向寄生虫和宿主细胞过程,并使其成为治疗牛泰勒虫病的有希望的候选药物。

https://cdn.ncbi.nlm.nih.gov/pmc/blobs/82d5/12051632/68c97d544387/gr6.jpg
https://cdn.ncbi.nlm.nih.gov/pmc/blobs/82d5/12051632/583c3ff38e42/ga1.jpg
https://cdn.ncbi.nlm.nih.gov/pmc/blobs/82d5/12051632/b59fb37afe0b/gr1.jpg
https://cdn.ncbi.nlm.nih.gov/pmc/blobs/82d5/12051632/85546fd3af90/gr2.jpg
https://cdn.ncbi.nlm.nih.gov/pmc/blobs/82d5/12051632/477114599a90/gr3.jpg
https://cdn.ncbi.nlm.nih.gov/pmc/blobs/82d5/12051632/f4da842f4d80/gr4.jpg
https://cdn.ncbi.nlm.nih.gov/pmc/blobs/82d5/12051632/775bb95822a8/gr5.jpg
https://cdn.ncbi.nlm.nih.gov/pmc/blobs/82d5/12051632/68c97d544387/gr6.jpg
https://cdn.ncbi.nlm.nih.gov/pmc/blobs/82d5/12051632/583c3ff38e42/ga1.jpg
https://cdn.ncbi.nlm.nih.gov/pmc/blobs/82d5/12051632/b59fb37afe0b/gr1.jpg
https://cdn.ncbi.nlm.nih.gov/pmc/blobs/82d5/12051632/85546fd3af90/gr2.jpg
https://cdn.ncbi.nlm.nih.gov/pmc/blobs/82d5/12051632/477114599a90/gr3.jpg
https://cdn.ncbi.nlm.nih.gov/pmc/blobs/82d5/12051632/f4da842f4d80/gr4.jpg
https://cdn.ncbi.nlm.nih.gov/pmc/blobs/82d5/12051632/775bb95822a8/gr5.jpg
https://cdn.ncbi.nlm.nih.gov/pmc/blobs/82d5/12051632/68c97d544387/gr6.jpg

相似文献

1
Ursolic acid induces apoptosis and disrupts host-parasite interactions in Theileria annulata-infected cells.熊果酸可诱导环形泰勒虫感染细胞发生凋亡并破坏宿主-寄生虫相互作用。
Int J Parasitol Drugs Drug Resist. 2025 Apr 14;28:100593. doi: 10.1016/j.ijpddr.2025.100593.
2
Systematic proteomic and small RNA profiling of extracellular vesicles from cattle infected with a naturally occurring buparvaquone-resistant strain of Theileria annulata and from uninfected controls.对感染自然发生的巴扑喹啉耐药环形泰勒虫菌株的牛和未感染对照牛的细胞外囊泡进行系统蛋白质组学和小RNA分析。
Parasit Vectors. 2025 Jun 10;18(1):221. doi: 10.1186/s13071-025-06834-8.
3
Systematic review on buparvaquone resistance associated with non-synonymous mutation in drug binding genes site of Theileria annulate.环形泰勒虫药物结合基因位点非同义突变相关的双羟萘酸哒喹酮耐药性的系统评价。
Vet Parasitol. 2024 Dec;332:110321. doi: 10.1016/j.vetpar.2024.110321. Epub 2024 Oct 9.
4
Identification of genetic variations linked to buparvaquone resistance in Theileria annulata infecting dairy cattle in India.印度感染奶牛的环形泰勒虫中与丁胺喹啉抗性相关的基因变异鉴定。
PLoS One. 2025 Jul 18;20(7):e0326243. doi: 10.1371/journal.pone.0326243. eCollection 2025.
5
Theileria annulata Hijacks Host Signaling: Integrated Phosphoproteomics and Transcriptomics Unveils ERK1/2 as a Central Regulator of Host Transcription Factors.环形泰勒虫劫持宿主信号传导:整合磷酸化蛋白质组学和转录组学揭示ERK1/2是宿主转录因子的核心调节因子。
Mol Cell Proteomics. 2025 Jun;24(6):100992. doi: 10.1016/j.mcpro.2025.100992. Epub 2025 May 12.
6
SNP-based molecular diagnostic platform: rapid single-step identification of Theileria annulata and its buparvaquone-resistant strains.基于单核苷酸多态性的分子诊断平台:环形泰勒虫及其对丁萘醌耐药菌株的快速一步法鉴定
Parasit Vectors. 2025 Jul 1;18(1):247. doi: 10.1186/s13071-025-06884-y.
7
Evaluation of the immunodiagnostic potential of recombinant Spm2 antigen using indirect ELISA for detecting Theileria annulata infection in cattle.利用间接酶联免疫吸附测定法评估重组Spm2抗原在检测牛环形泰勒虫感染方面的免疫诊断潜力。
Vet Parasitol. 2025 Aug;338:110542. doi: 10.1016/j.vetpar.2025.110542. Epub 2025 Jul 7.
8
Detection of naturally occuring mixed infection of Theileria lestoquardi and Theileria annulata in buffalo, in Pakistan.巴基斯坦水牛体内自然发生的小泰累尔梨形虫和环形泰勒虫混合感染的检测
Ann Parasitol. 2025 Jul 13;71:55-61. doi: 10.17420/ap71.547.
9
Synergistic Inhibition of Prostate Cancer Progression in Mice With a Combination of Curcumin and Ursolic Acid in the Diet.饮食中姜黄素与熊果酸联合使用对小鼠前列腺癌进展的协同抑制作用
Mol Carcinog. 2025 Sep;64(9):1487-1499. doi: 10.1002/mc.70000. Epub 2025 Jul 6.
10
Oregano essential oil induces death in a resistant strain of isolated from a naturally infected dog through increased production of reactive oxygen species, mitochondrial damage and cell metabolic disruption.牛至精油通过增加活性氧的产生、线粒体损伤和细胞代谢紊乱,诱导从一只自然感染的狗身上分离出的耐药菌株死亡。
Front Cell Infect Microbiol. 2025 Jun 18;15:1601429. doi: 10.3389/fcimb.2025.1601429. eCollection 2025.

本文引用的文献

1
Ursolic acid inhibits the proliferation of triple‑negative breast cancer stem‑like cells through NRF2‑mediated ferroptosis.熊果酸通过 NRF2 介导的铁死亡抑制三阴性乳腺癌干细胞样细胞的增殖。
Oncol Rep. 2024 Jul;52(1). doi: 10.3892/or.2024.8753. Epub 2024 Jun 7.
2
Ursolic acid inhibits glioblastoma through suppressing TGFβ-mediated epithelial-mesenchymal transition (EMT) and angiogenesis.熊果酸通过抑制转化生长因子β(TGFβ)介导的上皮-间质转化(EMT)和血管生成来抑制胶质母细胞瘤。
Heliyon. 2024 Mar 7;10(6):e27722. doi: 10.1016/j.heliyon.2024.e27722. eCollection 2024 Mar 30.
3
Ursolic Acid's Alluring Journey: One Triterpenoid vs. Cancer Hallmarks.
熊果酸的诱人之旅:一种三萜类化合物对抗癌症标志。
Molecules. 2023 Dec 1;28(23):7897. doi: 10.3390/molecules28237897.
4
Ursolic acid: biological functions and application in animal husbandry.熊果酸:生物学功能及其在畜牧中的应用
Front Vet Sci. 2023 Oct 25;10:1251248. doi: 10.3389/fvets.2023.1251248. eCollection 2023.
5
Artemisinin derivatives induce oxidative stress leading to DNA damage and caspase-mediated apoptosis in Theileria annulata-transformed cells.青蒿素衍生物诱导氧化应激导致 DNA 损伤和半胱天冬酶介导的 Theileria annulata 转化细胞凋亡。
Cell Commun Signal. 2023 Apr 17;21(1):78. doi: 10.1186/s12964-023-01067-7.
6
Selection of genotypes harbouring mutations in the cytochrome b gene of Theileria annulata is associated with resistance to buparvaquone.环形泰勒虫细胞色素 b 基因突变基因型的选择与对布帕伐醌的抗性相关。
PLoS One. 2023 Jan 4;18(1):e0279925. doi: 10.1371/journal.pone.0279925. eCollection 2023.
7
Ursolic Acid Analogs as Potential Therapeutics for Cancer.熊果酸类似物作为癌症治疗的潜在药物。
Molecules. 2022 Dec 16;27(24):8981. doi: 10.3390/molecules27248981.
8
Induction of Autophagy by Ursolic Acid Promotes the Elimination of Amastigotes From Macrophages and Cardiac Cells.熊果酸诱导自噬促进巨噬细胞和心肌细胞内无鞭毛体的清除。
Front Cell Infect Microbiol. 2022 Jul 8;12:919096. doi: 10.3389/fcimb.2022.919096. eCollection 2022.
9
Nanoformulations of Ursolic Acid: A Modern Natural Anticancer Molecule.熊果酸的纳米制剂:一种现代天然抗癌分子
Front Pharmacol. 2021 Jul 5;12:706121. doi: 10.3389/fphar.2021.706121. eCollection 2021.
10
Preclinical Assessment of Ursolic Acid Loaded into Nanostructured Lipid Carriers in Experimental Visceral Leishmaniasis.纳米结构脂质载体负载熊果酸用于实验性内脏利什曼病的临床前评估
Pharmaceutics. 2021 Jun 19;13(6):908. doi: 10.3390/pharmaceutics13060908.