Suppr超能文献

利用肿瘤微环境特征和多组学数据,结合先进的深度学习框架,以改善癌症生存预测。

Leveraging TME features and multi-omics data with an advanced deep learning framework for improved Cancer survival prediction.

作者信息

Fan Xuan, He Zihao, Guo Jing, Bu Dechao, Han Dongchen, Qu Xinchi, Li Qihang, Cheng Sen, Han Aiqing, Guo Jincheng

机构信息

School of Management, Beijing University of Chinese Medicine, Ningbo, China.

School of Traditional Chinese Medicine, Beijing University of Chinese Medicine, Ningbo, China.

出版信息

Sci Rep. 2025 Apr 24;15(1):14282. doi: 10.1038/s41598-025-98565-0.

Abstract

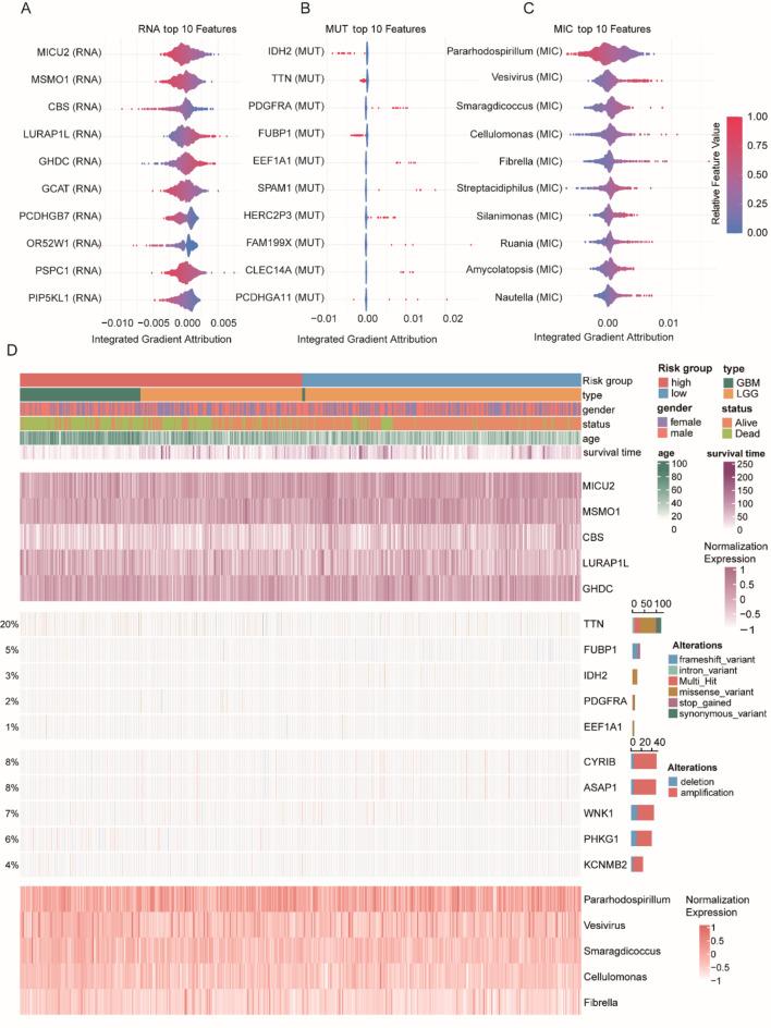
Glioma, a malignant intracranial tumor with high invasiveness and heterogeneity, significantly impacts patient survival. This study integrates multi-omics data to improve prognostic prediction and identify therapeutic targets. Using single-cell data from glioblastoma (GBM) and low-grade glioma (LGG) samples, we identified 55 distinct cell states via the EcoTyper framework, validated for stability and prognostic impact in an independent cohort. We constructed multi-omics datasets of 620 samples, integrating transcriptomic, copy number variation (CNV), somatic mutation (MUT), Microbe (MIC), EcoTyper result data. A scRNA-seq enhanced Self-Normalizing Network-based glioma prognosis model achieved a C-index of 0.822 (training) and 0.817 (test), with AUC values of 0.867, 0.876, and 0.844 at 1, 3, and 5 years in the training set, and 0.820, 0.947, and 0.936 in the test set. Gradient attribution analysis enhanced the interpretability of the model and identified key molecular markers. The classification into high- and low-risk groups was validated as an independent prognostic factor. HDAC inhibitors are proposed as potential treatments. This study demonstrates the potential of integrating scRNA-seq and multi-omics data for robust glioma prognosis and clinical decision-making support.

摘要

胶质瘤是一种具有高侵袭性和异质性的恶性颅内肿瘤,对患者的生存有重大影响。本研究整合多组学数据以改善预后预测并确定治疗靶点。利用来自胶质母细胞瘤(GBM)和低级别胶质瘤(LGG)样本的单细胞数据,我们通过EcoTyper框架识别出55种不同的细胞状态,并在一个独立队列中验证了其稳定性和预后影响。我们构建了620个样本的多组学数据集,整合了转录组学、拷贝数变异(CNV)、体细胞突变(MUT)、微生物(MIC)、EcoTyper结果数据。一个基于scRNA-seq增强的自归一化网络的胶质瘤预后模型在训练集的C指数为0.822,测试集为0.817,训练集中1年、3年和5年的AUC值分别为0.867、0.876和0.844,测试集中分别为0.820、0.947和0.936。梯度归因分析增强了模型的可解释性并识别出关键分子标志物。分为高风险和低风险组被验证为独立的预后因素。提出HDAC抑制剂作为潜在治疗方法。本研究证明了整合scRNA-seq和多组学数据用于可靠的胶质瘤预后和临床决策支持的潜力。

https://cdn.ncbi.nlm.nih.gov/pmc/blobs/d834/12022115/133bc672638a/41598_2025_98565_Fig1_HTML.jpg

文献AI研究员

20分钟写一篇综述,助力文献阅读效率提升50倍。

立即体验

用中文搜PubMed

大模型驱动的PubMed中文搜索引擎

马上搜索

文档翻译

学术文献翻译模型,支持多种主流文档格式。

立即体验