Suppr超能文献

肝衰竭诊断:关键诊断生物标志物的发现与生物信息学验证

Liver failure diagnosis: key diagnostic biomarkers discovery and bioinformatic validation.

作者信息

Ye Quan, Wang Kai, Ye Hong

机构信息

Clinical Laboratory Department, Tongji University Affiliated East Hospital Jiaozhou Hospital, Jiaozhou, Shandong, China.

Liver Disease Research Institute, Shandong University, Jinan, Shandong, China.

出版信息

Front Genet. 2025 Apr 10;16:1554116. doi: 10.3389/fgene.2025.1554116. eCollection 2025.

Abstract

BACKGROUND

Glutathione peroxidase 3 (GPX3) is a strong antioxidant. While elevated GPX3 levels are linked to diverse pathologies, its role in liver failure (LF) remains underexplored. This study investigates GPX3's diagnostic potential and mechanistic contributions to LF pathogenesis.

METHODS

We integrated two high-quality liver tissue datasets (GSE38941 and GSE14668) from the Gene Expression Omnibus (GEO) database. Gene Ontology and Kyoto Encyclopedia of Genes and Genomes analyses were conducted to identify potential biomarkers associated with liver failure. The Comparative Toxicogenomics Database was used to predict the function of GPX3. In addition, in our study, we verified the target gene mRNA expression level in 40 patients with acute or chronic acute liver failure (ACHBLF) by RT-QCPR experiment and detect the methylation status of GPX3 promoter of ACHBLF patients with methylation specific PCR (MSP).

RESULTS

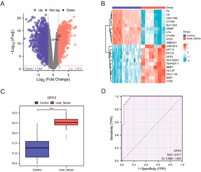
The results demonstrate that GPX3 drives pathogenic mechanisms in liver failure through oxidative stress-related pathways (e.g., collagen cross-linking, extracellular matrix remodeling) and immune dysregulation (e.g., macrophage activation, PD-1/CTLA-4 signaling). , , , , , , , , , and have been identified as key immune-related genes. Furthermore, there were significant differences in immune cell infiltration between the high and low expression groups of GPX3 groups. Immune infiltration analysis demonstrated strong correlations between GPX3 expression and key immune markers (p < 0.05), suggesting its role in modulating inflammatory responses. Additionally, GPX3 increased susceptibility to aerosols, cyclosporin and dexamethasone was observed in patients with elevated levels of GPX3. The mRNA expression of GPX3 was much higher in ACHBLF patients than in other groups. In ACHBLF patients, the group with GPX3 methylated promoter had higher mortality than those without.

CONCLUSION

In conclusion, GPX3 is a promising diagnostic biomarker for liver failure. Its promoter methylation status may serve as a prognostic indicator, highlighting its therapeutic potential.

摘要

背景

谷胱甘肽过氧化物酶3(GPX3)是一种强大的抗氧化剂。虽然GPX3水平升高与多种病理状况相关,但其在肝衰竭(LF)中的作用仍未得到充分研究。本研究调查了GPX3对LF发病机制的诊断潜力及其作用机制。

方法

我们整合了来自基因表达综合数据库(GEO)的两个高质量肝脏组织数据集(GSE38941和GSE14668)。进行基因本体论和京都基因与基因组百科全书分析,以确定与肝衰竭相关的潜在生物标志物。利用比较毒理基因组学数据库预测GPX3的功能。此外,在我们的研究中,我们通过RT-QCPR实验验证了40例急性或慢性急性肝衰竭(ACHBLF)患者中靶基因mRNA表达水平,并采用甲基化特异性PCR(MSP)检测ACHBLF患者GPX3启动子的甲基化状态。

结果

结果表明,GPX3通过氧化应激相关途径(如胶原蛋白交联、细胞外基质重塑)和免疫失调(如巨噬细胞激活、PD-1/CTLA-4信号传导)驱动肝衰竭的致病机制。 、 、 、 、 、 、 、 、 已被确定为关键的免疫相关基因。此外,GPX3组高表达和低表达组之间的免疫细胞浸润存在显著差异。免疫浸润分析表明,GPX3表达与关键免疫标志物之间存在强相关性(p<0.05),表明其在调节炎症反应中的作用。此外,在GPX3水平升高的患者中观察到对气雾剂、环孢素和地塞米松的易感性增加。ACHBLF患者中GPX3的mRNA表达远高于其他组。在ACHBLF患者中,GPX3启动子甲基化的组比未甲基化的组死亡率更高。

结论

总之,GPX3是一种有前景的肝衰竭诊断生物标志物。其启动子甲基化状态可作为预后指标,突出了其治疗潜力。

https://cdn.ncbi.nlm.nih.gov/pmc/blobs/a721/12020437/45febd7e8945/fgene-16-1554116-g001.jpg

文献AI研究员

20分钟写一篇综述,助力文献阅读效率提升50倍。

立即体验

用中文搜PubMed

大模型驱动的PubMed中文搜索引擎

马上搜索

文档翻译

学术文献翻译模型,支持多种主流文档格式。

立即体验