Zhu Liuyang, Liu Sen, Wang Ze, Yang Yueyue, Han Pinsheng, Tong Wen, Zhao Tianyu, Wang Libo, Cui Tao, Yang Long, Zhang Yamin
First Central Clinical College of Tianjin Medical University, Tianjin 300070, China.
Department of Pharmacology, Shenyang Pharmaceutical University, Shenyang 110016, China.
iScience. 2025 Apr 3;28(5):112344. doi: 10.1016/j.isci.2025.112344. eCollection 2025 May 16.
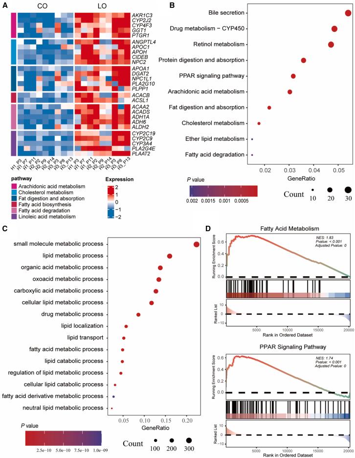
Metabolic dysfunction-associated steatotic liver disease (MASLD) remains the most common chronic liver disease worldwide, and appropriate models are of great significance for investigating pathogenesis and drug screening of MASLD. In this study, human expandable cholangiocyte organoids were derived from adult stem cells of normal liver tissue. After differentiation, liver organoids (LOs) exhibited the functional characteristics and genomic features of mature hepatocytes. To induce steatosis, LOs were incubated with a gradient concentration oleic acid, and it was found that the model could recapitulate the development of lipid accumulation and inflammation. In addition, the drug sensitivity of the hepatic steatosis model was further verified through anti-steatosis drug testing. In summary, LOs have great potential for disease modeling, and the results indicate that the hepatic steatosis model may serve as a useful tool for exploring the molecular mechanisms and drug screening of MASLD.
代谢功能障碍相关脂肪性肝病(MASLD)仍然是全球最常见的慢性肝病,合适的模型对于研究MASLD的发病机制和药物筛选具有重要意义。在本研究中,人类可扩增胆管细胞类器官源自正常肝组织的成体干细胞。分化后,肝脏类器官(LOs)表现出成熟肝细胞的功能特征和基因组特征。为诱导脂肪变性,将LOs与梯度浓度的油酸孵育,发现该模型可以重现脂质积累和炎症的发展过程。此外,通过抗脂肪变性药物测试进一步验证了肝脂肪变性模型的药物敏感性。总之,LOs在疾病建模方面具有巨大潜力,研究结果表明肝脂肪变性模型可能是探索MASLD分子机制和药物筛选的有用工具。