Liu Mengyuan, Yang Liyan, Liu Yumei, Niu Haiyue, Zhang Mengying, Shao Zonghong, Xing Limin, Wang Huaquan
Department of Hematology, Tianjin Medical University General Hospital, Tianjin, China.
Department of Hematology, Capital Medical University Affiliated Beijing Friendship Hospital, Beijing, China.
Ann Med. 2025 Dec;57(1):2494676. doi: 10.1080/07853890.2025.2494676. Epub 2025 Apr 25.
Myelodysplastic syndromes (MDS) represent a heterogeneous group of clonal hematopoietic disorders characterized by ineffective haematopoiesis, refractory cytopenia, and an increased risk of progression to acute myeloid leukaemia. This study investigates the presence of cellular senescence in bone marrow (BM) CD235a erythrocyte precursors of MDS patients and explores its correlation with anaemia.
We assessed senescence-related markers and cell cycle distribution in BM CD235a erythrocyte precursors of MDS patients. Correlation analyses were conducted between the relative mRNA expression of p16, a key senescence regulator, and peripheral blood parameters.
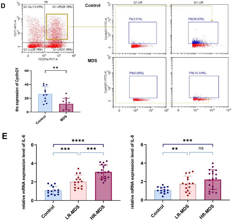
MDS patients exhibited heightened cellular senescence characterized by increased SA-β-gal positivity, elevated p16 and p21 expression, reduced CyclinD1 levels, and elevated IL-6. Cell cycle analysis revealed G0/G1 phase arrest. Correlation analysis established a negative association between p16 expression and reticulocyte count, RBC count, haemoglobin concentration, indicating a direct link between BM erythrocyte precursors senescence and anaemia severity.
MDS patients have accelerated senescence of bone marrow erythrocyte precursors, which is related to their anaemia. The observed correlation underscores the potential significance of senescence-targeted interventions in managing anaemia in MDS.Bone marrow CD235a⁺ erythroid precursors in MDS patients exhibit accelerated senescence, characterized by cell cycle arrest and increased inflammatory markers. p16INK4A expression negatively correlates with anaemia severity, suggesting senescence as a key contributor to MDS-related anaemia.
骨髓增生异常综合征(MDS)是一组异质性的克隆性造血疾病,其特征为造血无效、难治性血细胞减少以及进展为急性髓系白血病的风险增加。本研究调查MDS患者骨髓(BM)中CD235a红细胞前体细胞衰老的情况,并探讨其与贫血的相关性。
我们评估了MDS患者BM中CD235a红细胞前体细胞衰老相关标志物和细胞周期分布。对关键衰老调节因子p16的相对mRNA表达与外周血参数进行相关性分析。
MDS患者表现出细胞衰老加剧,特征为衰老相关β-半乳糖苷酶(SA-β-gal)阳性增加、p16和p21表达升高、细胞周期蛋白D1(CyclinD1)水平降低以及白细胞介素-6(IL-6)升高。细胞周期分析显示出现G0/G1期阻滞。相关性分析确定p16表达与网织红细胞计数、红细胞计数、血红蛋白浓度之间呈负相关,表明BM红细胞前体细胞衰老与贫血严重程度之间存在直接联系。
MDS患者骨髓红细胞前体细胞衰老加速,这与他们的贫血有关。观察到的相关性强调了针对衰老的干预措施在管理MDS患者贫血方面的潜在意义。MDS患者骨髓中CD235a⁺红细胞前体细胞表现出衰老加速,特征为细胞周期阻滞和炎症标志物增加。p16INK4A表达与贫血严重程度呈负相关,提示衰老为MDS相关贫血的关键促成因素。