Suppr超能文献

纳米脂肪的热预处理并不能改善其血管化特性。

Heat Preconditioning of Nanofat Does Not Improve Its Vascularization Properties.

作者信息

Bonomi Francesca, Limido Ettore, Weinzierl Andrea, Bickelmann Caroline, Ampofo Emmanuel, Harder Yves, Menger Michael D, Laschke Matthias W

机构信息

Institute for Clinical and Experimental Surgery, Saarland University, 66421 Homburg, Germany.

Department of Plastic Surgery and Hand Surgery, University Hospital Zurich, 8006 Zurich, Switzerland.

出版信息

Cells. 2025 Apr 11;14(8):581. doi: 10.3390/cells14080581.

Abstract

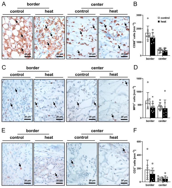
Heat preconditioning has been shown to promote nutritive perfusion and tissue survival in autologous fat grafting as well as in flap and breast surgery. However, its impact on the vascularization properties of nanofat has not been investigated so far. Therefore, we exposed nanofat from donor mice to a temperature of 43 °C for 1 h and assessed the effects of this heat stress on cell viability and the expression of heat shock proteins (HSPs) and angiogenesis-related factors. Moreover, dermal substitutes seeded with heat-preconditioned and non-preconditioned control nanofat were implanted into dorsal skinfold chambers of recipient mice to study their vascularization and tissue integration in vivo by means of repeated intravital fluorescence microscopy, histology and immunohistochemistry. Heat preconditioning upregulated the expression of HSPs in nanofat without affecting cell viability. Moreover, it resulted in the downregulation of many pro-angiogenic factors and the increased expression of anti-angiogenic factors, indicating a shift towards an anti-angiogenic phenotype. Accordingly, implanted dermal substitutes seeded with heat-preconditioned nanofat exhibited a reduced vascularization and were not better integrated into the host tissue when compared to controls. These findings indicate that heat preconditioning cannot be recommended for enhancing the vascularization capacity of nanofat.

摘要

热预处理已被证明可促进自体脂肪移植以及皮瓣和乳房手术中的营养灌注和组织存活。然而,其对纳米脂肪血管化特性的影响迄今尚未得到研究。因此,我们将供体小鼠的纳米脂肪暴露于43°C温度下1小时,并评估这种热应激对细胞活力、热休克蛋白(HSPs)表达和血管生成相关因子的影响。此外,将接种有热预处理和未预处理对照纳米脂肪的真皮替代物植入受体小鼠的背部皮褶小室,通过重复活体荧光显微镜检查、组织学和免疫组织化学研究它们在体内的血管化和组织整合情况。热预处理上调了纳米脂肪中HSPs的表达,而不影响细胞活力。此外,它导致许多促血管生成因子的下调和抗血管生成因子表达的增加,表明向抗血管生成表型转变。因此,与对照相比,接种有热预处理纳米脂肪的植入真皮替代物表现出血管化减少,并且没有更好地整合到宿主组织中。这些发现表明,不建议进行热预处理来增强纳米脂肪的血管化能力。

https://cdn.ncbi.nlm.nih.gov/pmc/blobs/0f7c/12025451/0a39d6c68b65/cells-14-00581-g001.jpg

文献检索

告别复杂PubMed语法,用中文像聊天一样搜索,搜遍4000万医学文献。AI智能推荐,让科研检索更轻松。

立即免费搜索

文件翻译

保留排版,准确专业,支持PDF/Word/PPT等文件格式,支持 12+语言互译。

免费翻译文档

深度研究

AI帮你快速写综述,25分钟生成高质量综述,智能提取关键信息,辅助科研写作。

立即免费体验