Department of Plastic and Reconstructive Surgery, Shanghai Key Laboratory of Tissue Engineering, Shanghai 9th People's Hospital, Shanghai Jiao Tong University, 639 Zhi Zao Ju Road, Shanghai, 200011, China.
Stem Cell Res Ther. 2019 Jun 13;10(1):174. doi: 10.1186/s13287-019-1290-1.
Our previous study proved that nanofat could enhance fat graft survival by promoting neovascularization. Fat extract (FE), a cell-free component derived from nanofat, also possesses proangiogenic activity.
The aim of this study was to investigate whether FE could improve fat graft survival and whether FE and nanofat could work synergistically to promote fat graft survival. The underlying mechanism was also investigated.
In the first animal study, human macrofat from lipoaspirate was co-transplanted into nude mice with FE or nanofat. The grafts were evaluated at 2, 4 and 12 weeks post-transplantation. In the second animal study, nude mice were transplanted with a mixture of macrofat and nanofat, followed by intra-graft injection of FE at days 1, 7, 14, 21 and 28 post-transplantation. The grafts were evaluated at 12 weeks post-transplantation. To detect the mechanism by which FE impacts graft survival, the proangiogenic, anti-apoptotic and pro-proliferative activities of FE were analysed in grafts in vivo and in cultured human vascular endothelial cells (HUVECs), adipose-derived stem cells (ADSCs) and fat tissue in vitro.
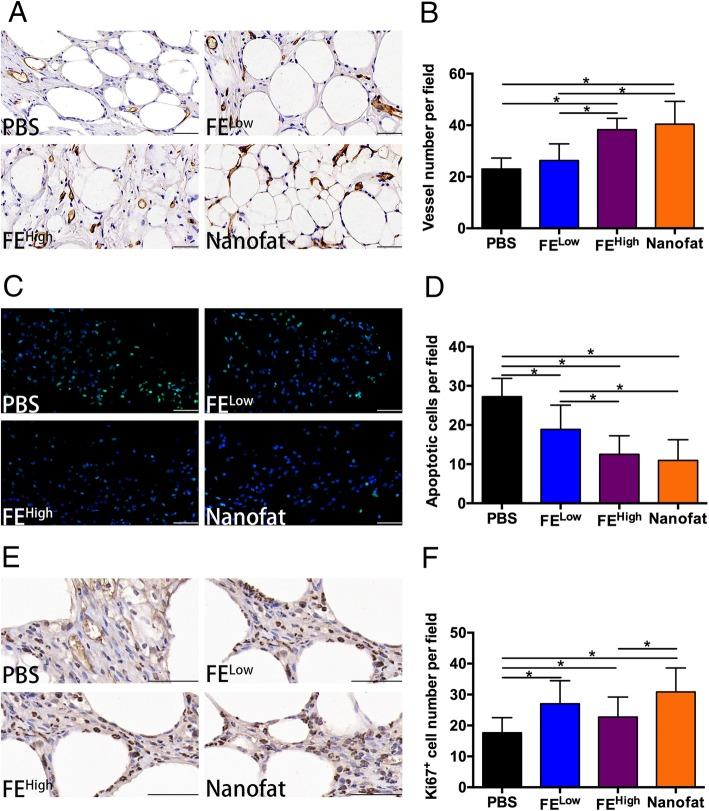
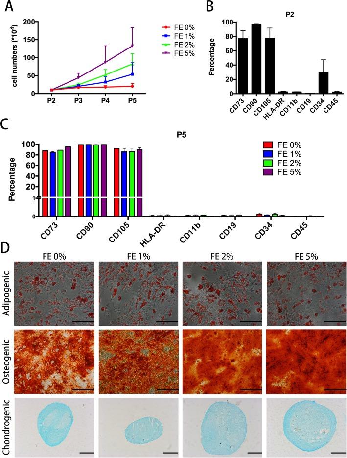
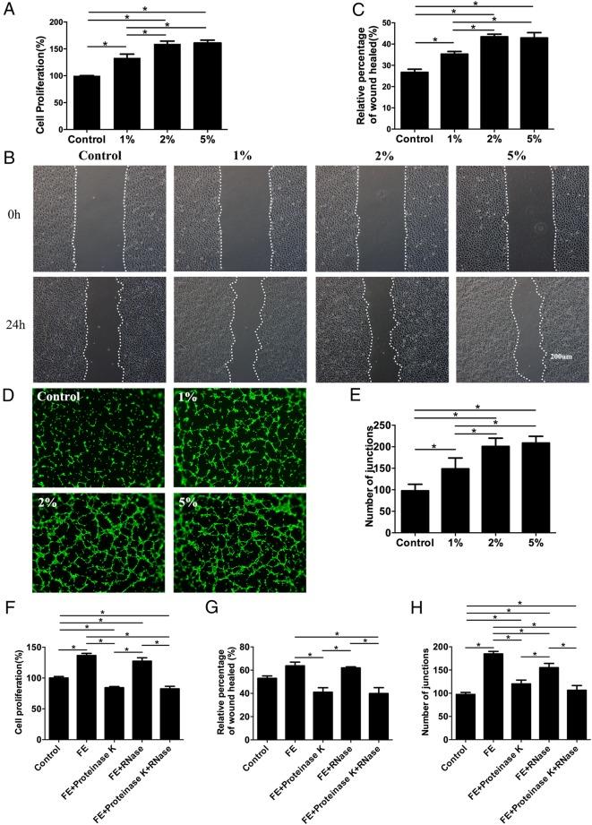
In the first animal study, the weights of the fat grafts in the nanofat- and FE-treated groups were significantly higher than those of the fat grafts in the control group. In addition, higher fat integrity, more viable adipocytes, more CD31-positive blood vessels, fewer apoptotic cells and more Ki67-positive proliferating cells were observed in the nanofat- and FE-treated groups. In the second animal study, the weights of the fat grafts in the nanofat+FE group were significantly higher than those of the fat grafts in the control group. In vitro, FE showed proangiogenic effects on HUVECs, anti-apoptotic effects on fat tissue cultured under hypoxic conditions and an ability to promote ADSC proliferation and maintain their multiple differentiation capacity.
FE could improve fat graft survival via proangiogenic, anti-apoptotic and pro-proliferative effects on ADSCs. FE plus nanofat-assisted fat grafting is a new strategy that could potentially be used in clinical applications.
我们之前的研究证明纳米脂肪可以通过促进血管新生来提高脂肪移植的成活率。脂肪提取物(FE)是一种从纳米脂肪中提取的无细胞成分,也具有促血管生成活性。
本研究旨在探讨 FE 是否可以提高脂肪移植的成活率,以及 FE 和纳米脂肪是否可以协同作用以促进脂肪移植的成活率,并探讨其潜在机制。
在第一项动物研究中,将来自脂肪抽吸物的人宏脂肪与 FE 或纳米脂肪共移植到裸鼠体内。在移植后 2、4 和 12 周评估移植物。在第二项动物研究中,将裸鼠移植宏脂肪和纳米脂肪的混合物,然后在移植后第 1、7、14、21 和 28 天向移植物内注射 FE。在移植后 12 周评估移植物。为了检测 FE 影响移植物存活的机制,在体内和体外培养的人血管内皮细胞(HUVECs)、脂肪来源干细胞(ADSCs)和脂肪组织中分析了 FE 的促血管生成、抗凋亡和促增殖活性。
在第一项动物研究中,纳米脂肪和 FE 处理组的脂肪移植体重量明显高于对照组。此外,纳米脂肪和 FE 处理组的脂肪移植体具有更高的脂肪完整性、更多的存活脂肪细胞、更多的 CD31 阳性血管、更少的凋亡细胞和更多的 Ki67 阳性增殖细胞。在第二项动物研究中,纳米脂肪+FE 组的脂肪移植体重量明显高于对照组。在体外,FE 对 HUVECs 具有促血管生成作用,对缺氧条件下培养的脂肪组织具有抗凋亡作用,并具有促进 ADSC 增殖和维持其多向分化能力的作用。
FE 通过对 ADSC 的促血管生成、抗凋亡和促增殖作用,可提高脂肪移植的成活率。FE 联合纳米脂肪辅助脂肪移植是一种新的策略,可能在临床应用中具有潜力。