Hoeh Alexandra E, Chang Jui-Hsien, Mueller Ronja S, Basche Mark, Fantin Alessandro, Sepetis Anastasios, De Rossi Giulia, Dritsoula Athina, Ali Robin R, Turowski Patric, Moss Stephen E, Greenwood John
Institute of Ophthalmology, University College London, London EC1V 9EL, UK.
Ocular Cell and Gene Therapy Group, Centre for Gene Therapy and Regenerative Medicine, King's College London, London SE1 9RT, UK.
Cells. 2025 Apr 14;14(8):593. doi: 10.3390/cells14080593.
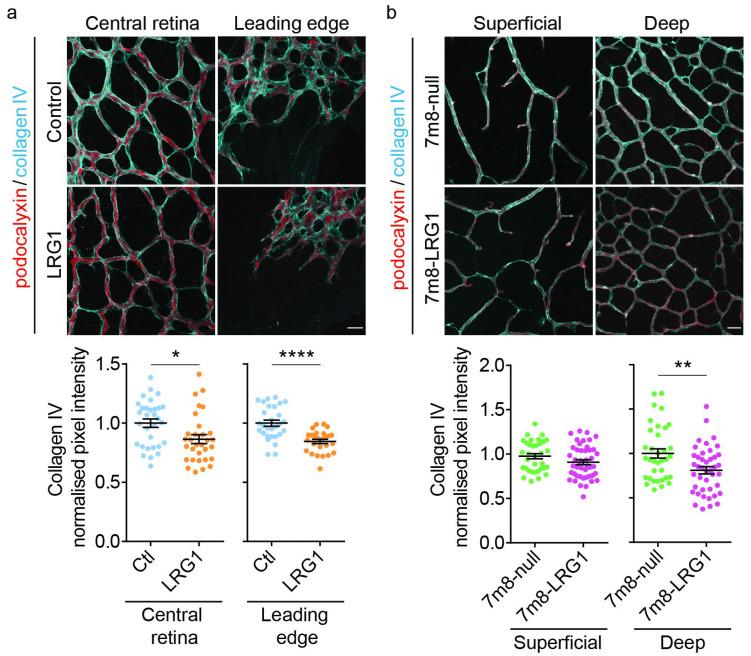
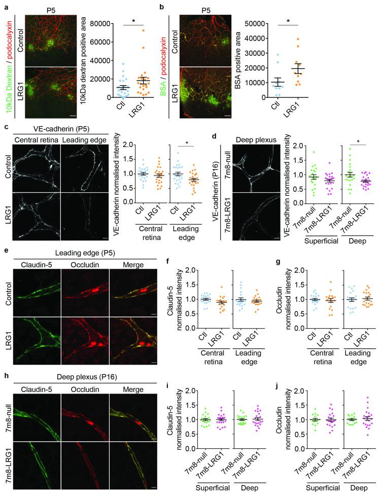
Upregulation of leucine-rich alpha-2-glycoprotein-1 (LRG1) contributes to aberrant neovascularization in many different diseases. In contrast, LRG1 is not involved in developmental angiogenesis. Here, we investigated the vasculopathic properties of LRG1 by examining its effect on developing retinal blood vessels. By injecting recombinant protein or an expression vector into the mouse retina during vascular development, we showed that exogenous LRG1 reduces pericyte coverage and NG2 expression. It leads to diminished collagen IV sheathing, fewer adhesion and gap junctions, and reduced vessel calibre and vascular density. Moreover, in mouse retinae containing exogenous LRG1, the developing blood-retinal barrier remains more permeable with significantly higher numbers of transcytotic vesicles present in microvascular endothelial cells. These results reveal that exogeneous LRG1 is sufficient to interfere with the maturation of developing retinal vessels and drive vessel development towards a dysfunctional phenotype. These observations deliver further evidence that LRG1 is an angiopathic factor and highlight the therapeutic potential of blocking LRG1 in diseases characterized by pathogenic angiogenesis or vascular remodelling.
富含亮氨酸的α-2-糖蛋白1(LRG1)的上调在许多不同疾病中导致异常的新血管形成。相比之下,LRG1不参与发育性血管生成。在此,我们通过研究LRG1对发育中的视网膜血管的影响,来探究其血管病变特性。在血管发育过程中,通过向小鼠视网膜注射重组蛋白或表达载体,我们发现外源性LRG1会减少周细胞覆盖和NG2表达。这会导致IV型胶原鞘减少、黏附连接和缝隙连接减少,以及血管口径和血管密度降低。此外,在含有外源性LRG1的小鼠视网膜中,发育中的血视网膜屏障保持更高的通透性,微血管内皮细胞中存在的转胞吞小泡数量显著增加。这些结果表明,外源性LRG1足以干扰发育中的视网膜血管成熟,并使血管发育朝着功能失调的表型发展。这些观察结果进一步证明LRG1是一种血管病变因子,并突出了在以病理性血管生成或血管重塑为特征的疾病中阻断LRG1的治疗潜力。