• 文献检索
  • 文档翻译
  • 深度研究
  • 学术资讯
  • Suppr Zotero 插件Zotero 插件
  • 邀请有礼
  • 套餐&价格
  • 历史记录
应用&插件
Suppr Zotero 插件Zotero 插件浏览器插件Mac 客户端Windows 客户端微信小程序
定价
高级版会员购买积分包购买API积分包
服务
文献检索文档翻译深度研究API 文档MCP 服务
关于我们
关于 Suppr公司介绍联系我们用户协议隐私条款
关注我们

Suppr 超能文献

核心技术专利:CN118964589B侵权必究
粤ICP备2023148730 号-1Suppr @ 2026

文献检索

告别复杂PubMed语法,用中文像聊天一样搜索,搜遍4000万医学文献。AI智能推荐,让科研检索更轻松。

立即免费搜索

文件翻译

保留排版,准确专业,支持PDF/Word/PPT等文件格式,支持 12+语言互译。

免费翻译文档

深度研究

AI帮你快速写综述,25分钟生成高质量综述,智能提取关键信息,辅助科研写作。

立即免费体验

底物刚度调节多能血管干细胞中转化生长因子-β1诱导的谱系定向分化。

Substrate Stiffness Modulates TGF-β1-Induced Lineage Specification in Multipotent Vascular Stem Cells.

作者信息

Yan Yujie, Wang Yuhang, Chu Julia S, Yang Li, Li Xian, Li Song

机构信息

College of Medical Informatics, Chongqing Medical University, Chongqing 400016, China.

Department of Neurology, University of California, San Francisco, CA 94143, USA.

出版信息

Cells. 2025 Apr 17;14(8):611. doi: 10.3390/cells14080611.

DOI:10.3390/cells14080611
PMID:40277936
原文链接:https://pmc.ncbi.nlm.nih.gov/articles/PMC12025518/
Abstract

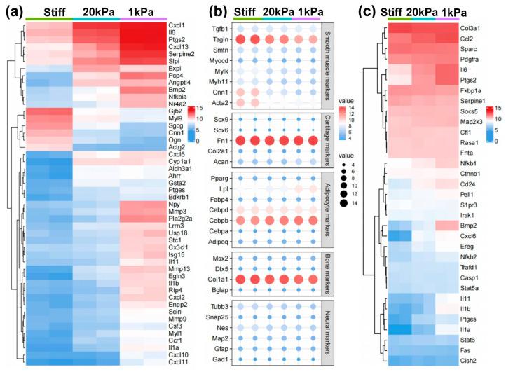
Multipotent vascular stem cells (MVSCs) are found in the vascular wall and surrounding tissues and possess the ability to differentiate into mesenchymal lineages. Previous studies have shown that MVSCs can be activated in response to vascular injury and differentiate into vascular smooth muscle cells (SMCs), contributing to vascular remodeling and microvessel formation. However, it remains unclear as to whether and how microenvironmental changes in the extracellular matrix, such as substrate stiffness, modulates MVSC differentiation under pathological conditions. This study demonstrated that MVSCs cultured on stiff substrates exhibited increased cell spreading, stronger cell adhesion, and a higher expression of SMC markers, including myosin heavy chain (MHC), myocardin (MYCD), calponin 1 (CNN1), and smooth muscle α-actin (SMA). In contrast, MVSCs on soft substrates showed an elevated expression of the chondrogenic markers aggrecan 1 (AGC1) and collagen-II (COL2A1). The presence of TGF-β1 further increased the expression of SMC markers on stiff substrates and chondrogenic markers on the soft substrates. Collectively, these results establish substrate stiffness as a key regulator of MVSC lineage commitment through cytoskeletal reorganization, with TGF-β1 acting as a biochemical amplifier. Our findings highlight the substrate-stiffness-dependent differentiation of MVSCs and provide mechanistic insights into the role of MVSCs in vascular remodeling during atherosclerosis development and blood vessel regeneration.

摘要

多能血管干细胞(MVSCs)存在于血管壁和周围组织中,具有分化为间充质谱系的能力。先前的研究表明,MVSCs可在血管损伤时被激活,并分化为血管平滑肌细胞(SMC),从而促进血管重塑和微血管形成。然而,在病理条件下,细胞外基质的微环境变化,如底物硬度,是否以及如何调节MVSC分化仍不清楚。本研究表明,在硬底物上培养的MVSCs表现出细胞铺展增加、细胞黏附增强以及SMC标志物的表达升高,这些标志物包括肌球蛋白重链(MHC)、心肌素(MYCD)、钙调蛋白1(CNN1)和平滑肌α-肌动蛋白(SMA)。相比之下,在软底物上的MVSCs软骨生成标志物聚集蛋白聚糖1(AGC1)和胶原蛋白II(COL2A1)的表达升高。TGF-β1的存在进一步增加了硬底物上SMC标志物以及软底物上软骨生成标志物的表达。总体而言,这些结果确定底物硬度是通过细胞骨架重组对MVSC谱系定向的关键调节因子,而TGF-β1作为一种生化放大器。我们的研究结果突出了MVSCs依赖底物硬度的分化,并为MVSCs在动脉粥样硬化发展和血管再生过程中血管重塑中的作用提供了机制性见解。

https://cdn.ncbi.nlm.nih.gov/pmc/blobs/0d44/12025518/1a7fc338d760/cells-14-00611-g008.jpg
https://cdn.ncbi.nlm.nih.gov/pmc/blobs/0d44/12025518/33c7087bc063/cells-14-00611-g001.jpg
https://cdn.ncbi.nlm.nih.gov/pmc/blobs/0d44/12025518/09600e42d412/cells-14-00611-g002.jpg
https://cdn.ncbi.nlm.nih.gov/pmc/blobs/0d44/12025518/286c371e4e12/cells-14-00611-g003.jpg
https://cdn.ncbi.nlm.nih.gov/pmc/blobs/0d44/12025518/63f1bb88d07a/cells-14-00611-g004.jpg
https://cdn.ncbi.nlm.nih.gov/pmc/blobs/0d44/12025518/2c0bf69d77a9/cells-14-00611-g005.jpg
https://cdn.ncbi.nlm.nih.gov/pmc/blobs/0d44/12025518/236826896311/cells-14-00611-g006.jpg
https://cdn.ncbi.nlm.nih.gov/pmc/blobs/0d44/12025518/e604581361d9/cells-14-00611-g007.jpg
https://cdn.ncbi.nlm.nih.gov/pmc/blobs/0d44/12025518/1a7fc338d760/cells-14-00611-g008.jpg
https://cdn.ncbi.nlm.nih.gov/pmc/blobs/0d44/12025518/33c7087bc063/cells-14-00611-g001.jpg
https://cdn.ncbi.nlm.nih.gov/pmc/blobs/0d44/12025518/09600e42d412/cells-14-00611-g002.jpg
https://cdn.ncbi.nlm.nih.gov/pmc/blobs/0d44/12025518/286c371e4e12/cells-14-00611-g003.jpg
https://cdn.ncbi.nlm.nih.gov/pmc/blobs/0d44/12025518/63f1bb88d07a/cells-14-00611-g004.jpg
https://cdn.ncbi.nlm.nih.gov/pmc/blobs/0d44/12025518/2c0bf69d77a9/cells-14-00611-g005.jpg
https://cdn.ncbi.nlm.nih.gov/pmc/blobs/0d44/12025518/236826896311/cells-14-00611-g006.jpg
https://cdn.ncbi.nlm.nih.gov/pmc/blobs/0d44/12025518/e604581361d9/cells-14-00611-g007.jpg
https://cdn.ncbi.nlm.nih.gov/pmc/blobs/0d44/12025518/1a7fc338d760/cells-14-00611-g008.jpg

相似文献

1
Substrate Stiffness Modulates TGF-β1-Induced Lineage Specification in Multipotent Vascular Stem Cells.底物刚度调节多能血管干细胞中转化生长因子-β1诱导的谱系定向分化。
Cells. 2025 Apr 17;14(8):611. doi: 10.3390/cells14080611.
2
Adult vascular smooth muscle cells in culture express neural stem cell markers typical of resident multipotent vascular stem cells.培养的成年血管平滑肌细胞表达驻留多能血管干细胞特有的神经干细胞标志物。
Cell Tissue Res. 2014 Oct;358(1):203-16. doi: 10.1007/s00441-014-1937-2. Epub 2014 Jul 4.
3
Impact of bladder-derived acellular matrix, growth factors, and extracellular matrix constituents on the survival and multipotency of marrow-derived mesenchymal stem cells.膀胱去细胞基质、生长因子和细胞外基质成分对骨髓间充质干细胞的存活和多能性的影响。
J Biomed Mater Res A. 2012 Jan;100(1):72-83. doi: 10.1002/jbm.a.33230. Epub 2011 Oct 4.
4
Functional expression of smooth muscle-specific ion channels in TGF-β(1)-treated human adipose-derived mesenchymal stem cells.转化生长因子-β(1)处理的人脂肪间充质干细胞中平滑肌特异性离子通道的功能表达。
Am J Physiol Cell Physiol. 2013 Aug 15;305(4):C377-91. doi: 10.1152/ajpcell.00404.2012. Epub 2013 Jun 12.
5
Inhibitory role of reactive oxygen species in the differentiation of multipotent vascular stem cells into vascular smooth muscle cells in rats: a novel aspect of traditional culture of rat aortic smooth muscle cells.活性氧在大鼠多能血管干细胞向血管平滑肌细胞分化中的抑制作用:大鼠主动脉平滑肌细胞传统培养的新视角
Cell Tissue Res. 2015 Oct;362(1):97-113. doi: 10.1007/s00441-015-2193-9. Epub 2015 May 29.
6
Stem cell shape regulates a chondrogenic versus myogenic fate through Rac1 and N-cadherin.干细胞形状通过 Rac1 和 N-钙黏蛋白调节成软骨细胞与成肌细胞命运。
Stem Cells. 2010 Mar 31;28(3):564-72. doi: 10.1002/stem.308.
7
Human hair follicle stem cell differentiation into contractile smooth muscle cells is induced by transforming growth factor-β1 and platelet-derived growth factor BB.人毛囊干细胞在转化生长因子-β1 和血小板衍生生长因子-BB 的诱导下分化为收缩性平滑肌细胞。
Mol Med Rep. 2013 Dec;8(6):1715-21. doi: 10.3892/mmr.2013.1707. Epub 2013 Sep 27.
8
Transforming growth factor-beta increases the expression of vascular smooth muscle cell markers in human multi-lineage progenitor cells.转化生长因子-β增加人多能祖细胞中血管平滑肌细胞标志物的表达。
Med Sci Monit. 2011 Feb 25;17(3):BR55-61. doi: 10.12659/msm.881439.
9
TGFβ1-induced Baf60c regulates both smooth muscle cell commitment and quiescence.TGFβ1 诱导的 Baf60c 调节平滑肌细胞的分化和静止。
PLoS One. 2012;7(10):e47629. doi: 10.1371/journal.pone.0047629. Epub 2012 Oct 26.
10
Tethering transforming growth factor β1 to soft hydrogels guides vascular smooth muscle commitment from human mesenchymal stem cells.将转化生长因子 β1 固定到软水凝胶中可指导人骨髓间充质干细胞向血管平滑肌的定向分化。
Acta Biomater. 2020 Mar 15;105:68-77. doi: 10.1016/j.actbio.2020.01.034. Epub 2020 Jan 23.

本文引用的文献

1
Cellular mechanical memory: a potential tool for mesenchymal stem cell-based therapy.细胞机械记忆:基于间充质干细胞治疗的潜在工具。
Stem Cell Res Ther. 2025 Mar 31;16(1):159. doi: 10.1186/s13287-025-04249-x.
2
Construction of vascular grafts based on tissue-engineered scaffolds.基于组织工程支架构建血管移植物。
Mater Today Bio. 2024 Nov 10;29:101336. doi: 10.1016/j.mtbio.2024.101336. eCollection 2024 Dec.
3
The role of fibrosis in endometriosis: a systematic review.纤维化为子宫内膜异位症的作用:系统综述。
Hum Reprod Update. 2024 Dec 1;30(6):706-750. doi: 10.1093/humupd/dmae023.
4
Integration of Electrospun Scaffolds and Biological Polymers for Enhancing the Delivery and Efficacy of Mesenchymal Stem/Stromal Cell Therapies.用于增强间充质干/基质细胞疗法递送和疗效的电纺支架与生物聚合物的整合
Front Biosci (Landmark Ed). 2024 Jun 24;29(6):228. doi: 10.31083/j.fbl2906228.
5
Biphasic regulation of epigenetic state by matrix stiffness during cell reprogramming.细胞重编程过程中基质硬度对表观遗传状态的双相调节。
Sci Adv. 2024 Feb 16;10(7):eadk0639. doi: 10.1126/sciadv.adk0639. Epub 2024 Feb 14.
6
Mechano-modulation of T cells for cancer immunotherapy.用于癌症免疫治疗的T细胞机械调节
Biomaterials. 2023 Jun;297:122101. doi: 10.1016/j.biomaterials.2023.122101. Epub 2023 Apr 1.
7
Fate mapping RNA-sequencing reveal Malat1 regulates Sca1 progenitor cells to vascular smooth muscle cells transition in vascular remodeling.命运图谱 RNA 测序揭示 Malat1 调节 Sca1 祖细胞向血管平滑肌细胞转化在血管重构中的作用。
Cell Mol Life Sci. 2023 Apr 6;80(5):118. doi: 10.1007/s00018-023-04762-3.
8
Cell-extracellular matrix mechanotransduction in 3D.三维细胞-细胞外基质力学转导。
Nat Rev Mol Cell Biol. 2023 Jul;24(7):495-516. doi: 10.1038/s41580-023-00583-1. Epub 2023 Feb 27.
9
Single cell and lineage tracing studies reveal the impact of CD34 cells on myocardial fibrosis during heart failure.单细胞和谱系追踪研究揭示了 CD34 细胞在心力衰竭期间对心肌纤维化的影响。
Stem Cell Res Ther. 2023 Feb 20;14(1):33. doi: 10.1186/s13287-023-03256-0.
10
Biomechanical, biophysical and biochemical modulators of cytoskeletal remodelling and emergent stem cell lineage commitment.细胞骨架重塑和新兴干细胞谱系特化的生物力学、生物物理和生物化学调节剂。
Commun Biol. 2023 Jan 19;6(1):75. doi: 10.1038/s42003-022-04320-w.