Suppr超能文献

一种基于迁移小体相关长链非编码RNA的胃癌新型预后模型。

A novel prognostic model based on migrasome-related LncRNAs for gastric cancer.

作者信息

Jiang Wenhao, Shi Jiaying, Zhu Yingchuan, Yin Lan, Song Yue, Zhang Jingfei, Lin Xinyu, Zhong Jiaxiu, Lu Yilu, Ma Yongxin

机构信息

Department of Medical Genetics, Frontiers Science Center for Disease-related Molecular Network, State Key Laboratory of Biotherapy, West China Hospital, Sichuan University, Cheng Du, 610041, China.

出版信息

Sci Rep. 2025 Apr 25;15(1):14572. doi: 10.1038/s41598-025-99781-4.

Abstract

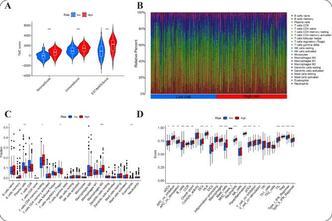
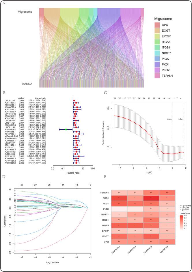
Gastric cancer (GC) represents a substantial public health challenge, characterized by elevated morbidity and mortality rates. Migrasomes, a newly discovered type of extracellular vesicle, have been highlighted as important contributors to cancer progression, though their specific role in GC remains unclear. To address this issue, we developed the first prognostic model utilizing migrasome-related long non-coding RNAs (MRLs). This model aims to deepen the understanding of GC pathogenesis and improve patient outcomes. Clinical and transcriptional data for 407 GC patients from TCGA were classified as training and testing sets. Through Pearson correlation analysis, 537 MRLs were recognized, and LASSO and Cox regression analyses further refined the list to four key lncRNAs (AC012055.1, LINC01150, AC053503.4, AC107021.2) for constructing the prognostic model. Kaplan-Meier survival analysis indicated a significantly poorer prognosis for the high-risk group. PCA confirmed the model's robustness, and univariate and multivariate analyses validated it as an independent predictor of clinical outcomes. The ROC curve and C-index evaluations further affirmed the model's predictive power. We developed a nomogram combining the MRLs signature with clinical parameters to enhance prognostic accuracy. GO, KEGG and GSEA were performed on migrasome-related genes associated with GC. Furthermore, high-risk patients exhibited increased immune cell infiltration and reduced tumor mutation burden, both associated with poorer outcomes. Additionally, twenty-nine potential therapeutic agents were identified. This novel MRLs-based model provides crucial insights into GC biology and represents a valuable tool for improving patient management and therapeutic strategies.

摘要

胃癌(GC)是一项重大的公共卫生挑战,其发病率和死亡率居高不下。迁移小体是一种新发现的细胞外囊泡,虽其在胃癌中的具体作用尚不清楚,但已被视为癌症进展的重要促成因素。为解决这一问题,我们开发了首个利用迁移小体相关长链非编码RNA(MRL)的预后模型。该模型旨在加深对胃癌发病机制的理解并改善患者预后。来自TCGA的407例胃癌患者的临床和转录数据被分为训练集和测试集。通过Pearson相关性分析,识别出537个MRL,LASSO和Cox回归分析进一步将列表细化为四个关键lncRNA(AC012055.1、LINC01150、AC053503.4、AC107021.2)以构建预后模型。Kaplan-Meier生存分析表明高危组的预后明显较差。主成分分析(PCA)证实了该模型的稳健性,单因素和多因素分析验证其为临床结局的独立预测因子。ROC曲线和C指数评估进一步肯定了该模型的预测能力。我们开发了一种将MRL特征与临床参数相结合的列线图,以提高预后准确性。对与胃癌相关的迁移小体相关基因进行了基因本体论(GO)、京都基因与基因组百科全书(KEGG)和基因集富集分析(GSEA)。此外,高危患者的免疫细胞浸润增加,肿瘤突变负担降低,两者均与较差的预后相关。此外,还鉴定出29种潜在治疗药物。这种基于MRL的新型模型为胃癌生物学提供了关键见解,是改善患者管理和治疗策略的宝贵工具。

https://cdn.ncbi.nlm.nih.gov/pmc/blobs/93d1/12032148/8001a2871728/41598_2025_99781_Fig1_HTML.jpg

文献检索

告别复杂PubMed语法,用中文像聊天一样搜索,搜遍4000万医学文献。AI智能推荐,让科研检索更轻松。

立即免费搜索

文件翻译

保留排版,准确专业,支持PDF/Word/PPT等文件格式,支持 12+语言互译。

免费翻译文档

深度研究

AI帮你快速写综述,25分钟生成高质量综述,智能提取关键信息,辅助科研写作。

立即免费体验