Yang Chenchen, Wang Jieru, Bi Lanshu, Fang Di, Xiang Xin, Khamili Abliz, Kurban Waili, Han Chunmei, Gao Qinghua
College of Animal Science and Technology, Tarim University, Alar 843300, China.
College of Life Science and Technology, Tarim University, Alar 843300, China.
Biology (Basel). 2025 Mar 25;14(4):337. doi: 10.3390/biology14040337.
species exhibit remarkable adaptability to desert pastures and extreme arid climates, demonstrating tolerance to rough feeding and high resistance to stress. However, little is known about the population genetic diversity of and the genetic mechanisms underlying their adaptability to extreme environments.
Blood samples were collected from a total of 110 individuals comprising 80 Ruoqiang and 30 Yuli . A total of 110 were subjected to whole genome resequencing to analyze genetic diversity, population structure, and signatures of selection in both regions.
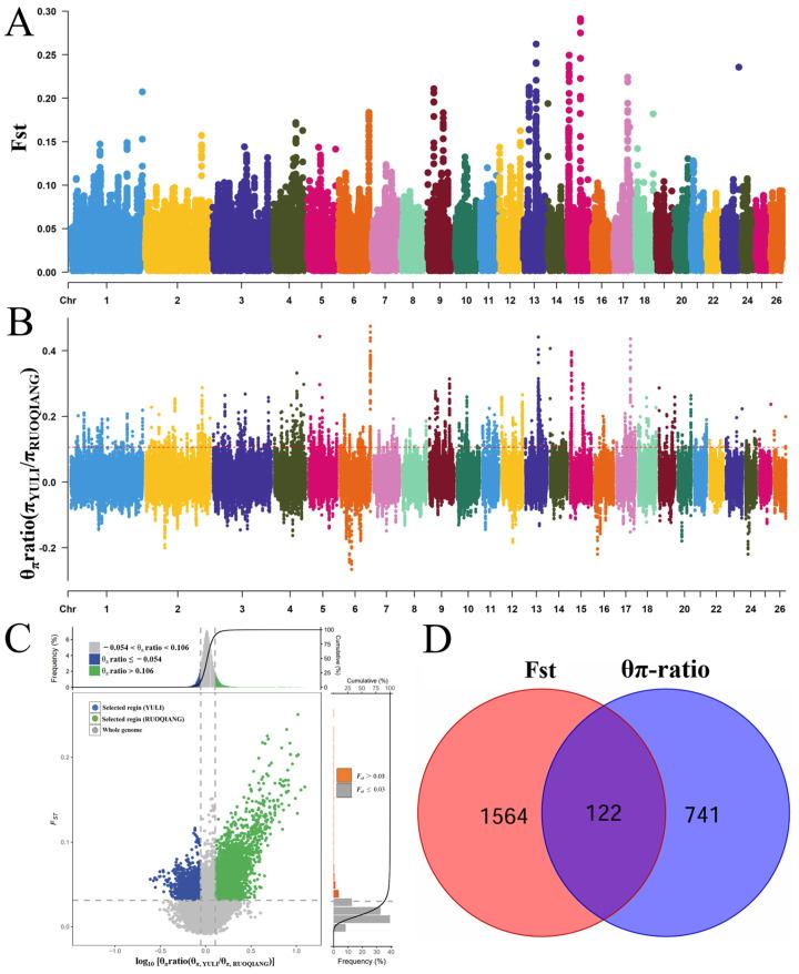
The genetic diversity of the population is substantial, and the degree of inbreeding is low. In comparison to the in Yuli County, the genetic diversity and linkage disequilibrium analysis results for the population in Ruoqiang County are slightly lower. Population structure analysis indicates that Ruoqiang and Yuli have differentiated into two independent groups. Using Yuli as the reference group, an analysis of the extreme environmental adaptability selection signal of was conducted. The FST and π ratio under the 1% threshold identified 1686 and 863 candidate genes, respectively, with their intersection yielding a total of 122 candidate genes. Functional annotation revealed that these genes are associated with various traits, including immune response (, , , , , and ), heat and cold resistance (, , , and ), desert adaptation (, , , , , and ), and reproductive performance (, , , and ).
These research findings provide a theoretical foundation for understanding the survival and reproductive characteristics of in extreme environments, and they hold practical value for the conservation and utilization of genetic resources, as well as for genetic improvement efforts.
某物种对荒漠牧场和极端干旱气候表现出显著的适应性,对粗放饲养具有耐受性且抗应激能力强。然而,关于该物种的群体遗传多样性及其适应极端环境的遗传机制知之甚少。
共采集了110个个体的血样,其中包括80只若羌某物种和30只尉犁某物种。对这110个某物种个体进行全基因组重测序,以分析两个地区的遗传多样性、群体结构和选择信号。
该物种群体的遗传多样性丰富,近交程度低。与尉犁县的某物种相比,若羌县某物种群体的遗传多样性和连锁不平衡分析结果略低。群体结构分析表明,若羌和尉犁某物种已分化为两个独立的群体。以尉犁某物种为参照群体,对某物种的极端环境适应性选择信号进行了分析。在1%阈值下的FST和π比值分别鉴定出1686个和863个候选基因,两者交集共产生122个候选基因。功能注释显示,这些基因与多种性状相关,包括免疫反应(如……)、耐热和耐寒性(如……)、沙漠适应性(如……)和繁殖性能(如……)。
这些研究结果为理解某物种在极端环境中的生存和繁殖特性提供了理论基础,对某物种遗传资源的保护和利用以及遗传改良工作具有实际价值。