Suppr超能文献

C3H10T1/2间充质干细胞系作为研究脂肪细胞去分化的新型体外工具

C3H10T1/2 Mesenchymal Stem Cell Line as a New In Vitro Tool for Studying Adipocyte Dedifferentiation.

作者信息

Yuuki Yuriko, Katafuchi Takeshi, Kazama Tomohiko, Matsumoto Taro, Makishima Makoto

机构信息

Division of Biochemistry, Department of Biomedical Sciences, Nihon University School of Medicine, Itabashi-ku, Tokyo 173-8610, Japan.

Division of Cell Regeneration and Transplantation, Department of Functional Morphology, Nihon University School of Medicine, Itabashi-ku, Tokyo 173-8610, Japan.

出版信息

Biology (Basel). 2025 Apr 20;14(4):444. doi: 10.3390/biology14040444.

Abstract

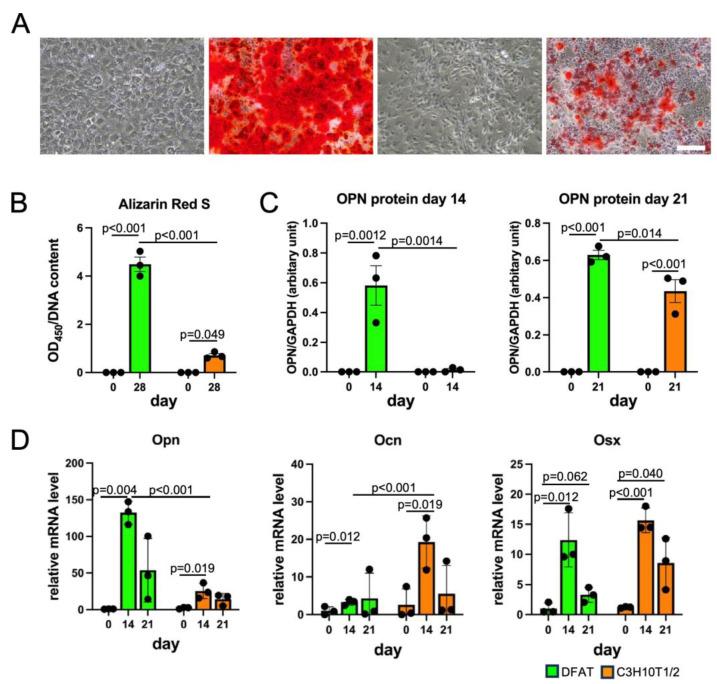
Dedifferentiated fat (DFAT) cells are adipocyte-derived cells that are able to differentiate into multiple cell lineages such as adipocytes, osteoblasts and chondrocytes, similar to mesenchymal stem cells (MSCs). Despite their great potential for developing novel clinical interventions by using their multipotency, the detailed mechanisms of how adipocytes undergo dedifferentiation into DFAT cells are not completely understood, because useful in vitro tools for studying adipocyte dedifferentiation are missing. In this study, we show that mature adipocytes derived from the MSC cell line C3H10T1/2 underwent dedifferentiation into cells with DFAT cell-like characteristics, when they were cultured in an inverted flask. During the dedifferentiation, expression levels of genes and protein specific to adipocytes were continuously decreased, whereas those for MSC, proliferation and WNT/β-catenin signaling were gradually increased. These DFAT-like cells also underwent differentiation into adipocytes, osteoblasts and chondrocytes with their specific cell morphology and gene expression. We also observed that an individually cultured single adipocyte also underwent dedifferentiation into DFAT-like cells that were able to differentiate into the multiple cell lineages. Our results indicate that C3H10T1/2 cells could be a great tool for determining molecular biological and biochemical mechanisms underlying adipocyte dedifferentiation.

摘要

去分化脂肪(DFAT)细胞是源自脂肪细胞的细胞,能够分化为多种细胞谱系,如脂肪细胞、成骨细胞和软骨细胞,类似于间充质干细胞(MSC)。尽管利用其多能性开发新型临床干预措施具有巨大潜力,但脂肪细胞如何去分化为DFAT细胞的详细机制尚未完全明确,因为缺乏用于研究脂肪细胞去分化的有效体外工具。在本研究中,我们发现源自MSC细胞系C3H10T1/2的成熟脂肪细胞在倒置培养瓶中培养时会去分化为具有DFAT细胞样特征的细胞。在去分化过程中,脂肪细胞特异性基因和蛋白的表达水平持续下降,而MSC、增殖和WNT/β-连环蛋白信号相关的基因和蛋白表达水平则逐渐升高。这些DFAT样细胞还能分化为具有特定细胞形态和基因表达的脂肪细胞、成骨细胞和软骨细胞。我们还观察到,单独培养的单个脂肪细胞也能去分化为能够分化为多种细胞谱系的DFAT样细胞。我们的结果表明,C3H10T1/2细胞可能是确定脂肪细胞去分化潜在分子生物学和生物化学机制的理想工具。

https://cdn.ncbi.nlm.nih.gov/pmc/blobs/a3f9/12024763/20f675e2d1b5/biology-14-00444-g001.jpg

文献AI研究员

20分钟写一篇综述,助力文献阅读效率提升50倍。

立即体验

用中文搜PubMed

大模型驱动的PubMed中文搜索引擎

马上搜索

文档翻译

学术文献翻译模型,支持多种主流文档格式。

立即体验