• 文献检索
  • 文档翻译
  • 深度研究
  • 学术资讯
  • Suppr Zotero 插件Zotero 插件
  • 邀请有礼
  • 套餐&价格
  • 历史记录
应用&插件
Suppr Zotero 插件Zotero 插件浏览器插件Mac 客户端Windows 客户端微信小程序
定价
高级版会员购买积分包购买API积分包
服务
文献检索文档翻译深度研究API 文档MCP 服务
关于我们
关于 Suppr公司介绍联系我们用户协议隐私条款
关注我们

Suppr 超能文献

核心技术专利:CN118964589B侵权必究
粤ICP备2023148730 号-1Suppr @ 2026

文献检索

告别复杂PubMed语法,用中文像聊天一样搜索,搜遍4000万医学文献。AI智能推荐,让科研检索更轻松。

立即免费搜索

文件翻译

保留排版,准确专业,支持PDF/Word/PPT等文件格式,支持 12+语言互译。

免费翻译文档

深度研究

AI帮你快速写综述,25分钟生成高质量综述,智能提取关键信息,辅助科研写作。

立即免费体验

维替泊芬通过诱导严重发热伴血小板减少综合征病毒糖蛋白Gn的降解来抑制该病毒感染。

Verteporfin Inhibits Severe Fever with Thrombocytopenia Syndrome Virus Infection via Inducing the Degradation of the Viral Gn Protein.

作者信息

Wu Bingan, Yu Chenyang, Lin Yuxiang, Zhao Ping, Qi Zhongtian, Qian Xijing

机构信息

Department of Microbiology, Faculty of Naval Medicine, Naval Medical University, Shanghai 200433, China.

College of Basic Medical Sciences, Naval Medical University, Shanghai 200433, China.

出版信息

Pharmaceutics. 2025 Mar 28;17(4):434. doi: 10.3390/pharmaceutics17040434.

DOI:10.3390/pharmaceutics17040434
PMID:40284429
原文链接:https://pmc.ncbi.nlm.nih.gov/articles/PMC12030017/
Abstract

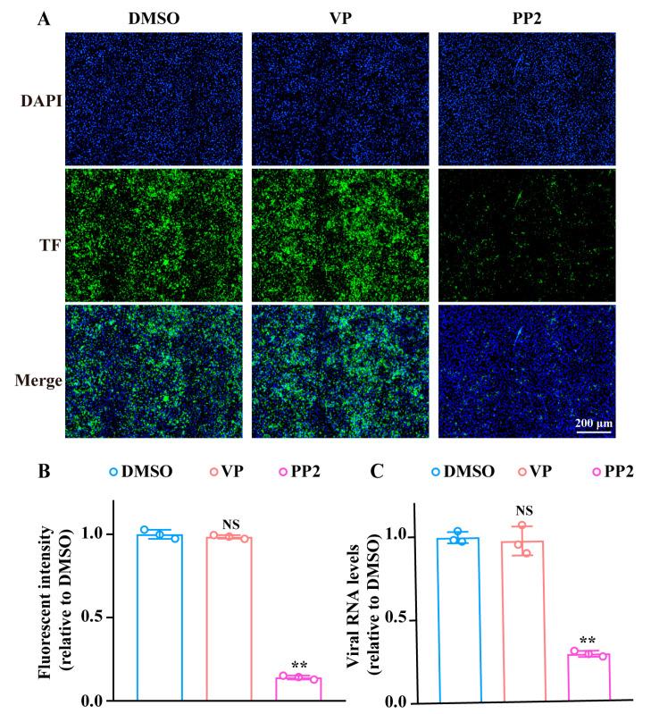
Severe fever with thrombocytopenia syndrome virus (SFTSV) is a novel tick-borne bunyavirus, causing the hemorrhagic infectious disease of SFTS, with a case fatality rate up to 30% due to the absence of effective therapeutic interventions. Therefore, it is urgent to develop safe and effective therapeutic drugs to control this viral hemorrhagic fever. The activity of verteporfin (VP), screened from an FDA-approved drugs library, against SFTSV, was systematically evaluated in Huh7 cells in a wide range of concentrations. We performed time-of-addition experiments with VP, along with binding, endocytosis, and membrane fusion assays, to determine which part of the SFTSV life cycle VP has its effect on. The potential targets of VP were detected by a drug affinity responsive target stability (DARTS) assay. VP exhibited a potent anti-SFTSV activity by blocking the initial viral binding to the target cells during viral entry via significantly inducing the degradation of the viral Gn protein. The VP-induced inhibition of SFTSV binding, the first step of viral invasion, suggested that VP might be an ideal and potent anti-SFTSV agent due to its prophylaxis and therapeutic effects on viral infection.

摘要

严重发热伴血小板减少综合征病毒(SFTSV)是一种新型的蜱传布尼亚病毒,可引发严重发热伴血小板减少综合征的出血性传染病,由于缺乏有效的治疗干预措施,其病死率高达30%。因此,开发安全有效的治疗药物以控制这种病毒性出血热迫在眉睫。从美国食品药品监督管理局(FDA)批准的药物库中筛选出的维替泊芬(VP),在Huh7细胞中对其在广泛浓度范围内抗SFTSV的活性进行了系统评估。我们对VP进行了添加时间实验,并结合结合、内吞和膜融合试验,以确定VP对SFTSV生命周期的哪一部分产生影响。通过药物亲和力响应靶点稳定性(DARTS)试验检测VP的潜在靶点。VP通过在病毒进入期间阻断病毒与靶细胞的初始结合,显著诱导病毒Gn蛋白降解,从而表现出强大的抗SFTSV活性。VP对病毒入侵第一步即SFTSV结合的抑制作用表明,由于其对病毒感染的预防和治疗作用,VP可能是一种理想且有效的抗SFTSV药物。

https://cdn.ncbi.nlm.nih.gov/pmc/blobs/ade4/12030017/f6c3f6344f47/pharmaceutics-17-00434-g007.jpg
https://cdn.ncbi.nlm.nih.gov/pmc/blobs/ade4/12030017/33bd3ad42f81/pharmaceutics-17-00434-g001.jpg
https://cdn.ncbi.nlm.nih.gov/pmc/blobs/ade4/12030017/6716de1c3997/pharmaceutics-17-00434-g002.jpg
https://cdn.ncbi.nlm.nih.gov/pmc/blobs/ade4/12030017/96edf541fad9/pharmaceutics-17-00434-g003.jpg
https://cdn.ncbi.nlm.nih.gov/pmc/blobs/ade4/12030017/180986b18eea/pharmaceutics-17-00434-g004.jpg
https://cdn.ncbi.nlm.nih.gov/pmc/blobs/ade4/12030017/d03c98c1fe33/pharmaceutics-17-00434-g005.jpg
https://cdn.ncbi.nlm.nih.gov/pmc/blobs/ade4/12030017/bbd1d717855d/pharmaceutics-17-00434-g006.jpg
https://cdn.ncbi.nlm.nih.gov/pmc/blobs/ade4/12030017/f6c3f6344f47/pharmaceutics-17-00434-g007.jpg
https://cdn.ncbi.nlm.nih.gov/pmc/blobs/ade4/12030017/33bd3ad42f81/pharmaceutics-17-00434-g001.jpg
https://cdn.ncbi.nlm.nih.gov/pmc/blobs/ade4/12030017/6716de1c3997/pharmaceutics-17-00434-g002.jpg
https://cdn.ncbi.nlm.nih.gov/pmc/blobs/ade4/12030017/96edf541fad9/pharmaceutics-17-00434-g003.jpg
https://cdn.ncbi.nlm.nih.gov/pmc/blobs/ade4/12030017/180986b18eea/pharmaceutics-17-00434-g004.jpg
https://cdn.ncbi.nlm.nih.gov/pmc/blobs/ade4/12030017/d03c98c1fe33/pharmaceutics-17-00434-g005.jpg
https://cdn.ncbi.nlm.nih.gov/pmc/blobs/ade4/12030017/bbd1d717855d/pharmaceutics-17-00434-g006.jpg
https://cdn.ncbi.nlm.nih.gov/pmc/blobs/ade4/12030017/f6c3f6344f47/pharmaceutics-17-00434-g007.jpg

相似文献

1
Verteporfin Inhibits Severe Fever with Thrombocytopenia Syndrome Virus Infection via Inducing the Degradation of the Viral Gn Protein.维替泊芬通过诱导严重发热伴血小板减少综合征病毒糖蛋白Gn的降解来抑制该病毒感染。
Pharmaceutics. 2025 Mar 28;17(4):434. doi: 10.3390/pharmaceutics17040434.
2
Antiviral activity and mechanism of the antifungal drug, anidulafungin, suggesting its potential to promote treatment of viral diseases.抗真菌药物阿尼芬净的抗病毒活性及机制,提示其在促进病毒疾病治疗方面的潜力。
BMC Med. 2022 Oct 21;20(1):359. doi: 10.1186/s12916-022-02558-z.
3
Characterization of Glycoprotein-Mediated Entry of Severe Fever with Thrombocytopenia Syndrome Virus.血小板减少综合征病毒糖蛋白介导的病毒进入过程的特征分析
J Virol. 2016 May 12;90(11):5292-5301. doi: 10.1128/JVI.00110-16. Print 2016 Jun 1.
4
Interaction between the SFTSV envelope glycoprotein Gn and STING inhibits the formation of the STING-TBK1 complex and suppresses the NF-κB signaling pathway.发热伴血小板减少综合征病毒包膜糖蛋白 Gn 与 STING 相互作用抑制 STING-TBK1 复合物的形成并抑制 NF-κB 信号通路。
J Virol. 2024 Mar 19;98(3):e0181523. doi: 10.1128/jvi.01815-23. Epub 2024 Feb 29.
5
IFITM3 inhibits severe fever with thrombocytopenia syndrome virus entry and interacts with viral Gc protein.IFITM3 抑制严重发热伴血小板减少综合征病毒进入,并与病毒 Gc 蛋白相互作用。
J Med Virol. 2024 Mar;96(3):e29491. doi: 10.1002/jmv.29491.
6
Modeling Severe Fever with Thrombocytopenia Syndrome Virus Infection in Golden Syrian Hamsters: Importance of STAT2 in Preventing Disease and Effective Treatment with Favipiravir.叙利亚金黄地鼠中严重发热伴血小板减少综合征病毒感染的建模:STAT2在预防疾病中的重要性及法匹拉韦的有效治疗作用
J Virol. 2017 Jan 18;91(3). doi: 10.1128/JVI.01942-16. Print 2017 Feb 1.
7
Discovery and characterization of potent broadly neutralizing antibodies from human survivors of severe fever with thrombocytopenia syndrome.从严重发热伴血小板减少综合征人类幸存者中发现并鉴定强效广谱中和抗体
EBioMedicine. 2025 Jan;111:105481. doi: 10.1016/j.ebiom.2024.105481. Epub 2024 Dec 6.
8
Severe fever with thrombocytopenia virus glycoproteins are targeted by neutralizing antibodies and can use DC-SIGN as a receptor for pH-dependent entry into human and animal cell lines.严重发热伴血小板减少综合征病毒糖蛋白是中和抗体的靶标,可利用树突状细胞特异性细胞间黏附分子-3 捕获非整合素作为 pH 依赖性进入人和动物细胞系的受体。
J Virol. 2013 Apr;87(8):4384-94. doi: 10.1128/JVI.02628-12. Epub 2013 Feb 6.
9
Antiviral Drugs Against Severe Fever With Thrombocytopenia Syndrome Virus Infection.抗严重发热伴血小板减少综合征病毒感染的抗病毒药物
Front Microbiol. 2020 Feb 11;11:150. doi: 10.3389/fmicb.2020.00150. eCollection 2020.
10
Caffeic acid, a coffee-related organic acid, inhibits infection by severe fever with thrombocytopenia syndrome virus in vitro.咖啡酸是一种与咖啡相关的有机酸,在体外可抑制发热伴血小板减少综合征病毒的感染。
J Infect Chemother. 2018 Aug;24(8):597-601. doi: 10.1016/j.jiac.2018.03.005. Epub 2018 Apr 5.

本文引用的文献

1
Severe fever with thrombocytopenia syndrome virus induces lactylation of m6A reader protein YTHDF1 to facilitate viral replication.严重发热伴血小板减少综合征病毒诱导m6A阅读蛋白YTHDF1的乳酰化以促进病毒复制。
EMBO Rep. 2024 Dec;25(12):5599-5619. doi: 10.1038/s44319-024-00310-7. Epub 2024 Nov 4.
2
Adenovirus type 5-expressing Gn induces better protective immunity than Gc against SFTSV infection in mice.在小鼠中,表达5型腺病毒的Gn比Gc能诱导更好的针对发热伴血小板减少综合征病毒(SFTSV)感染的保护性免疫。
NPJ Vaccines. 2024 Oct 19;9(1):194. doi: 10.1038/s41541-024-00993-y.
3
Verteporfin is an effective inhibitor of HCMV replication.
维替泊芬是一种有效的人巨细胞病毒复制抑制剂。
Virus Res. 2024 Dec;350:199475. doi: 10.1016/j.virusres.2024.199475. Epub 2024 Oct 8.
4
Bunyavirus SFTSV nucleoprotein exploits TUFM-mediated mitophagy to impair antiviral innate immunity.布尼亚病毒SFTSV核蛋白利用TUFM介导的线粒体自噬来削弱抗病毒天然免疫。
Autophagy. 2025 Jan;21(1):102-119. doi: 10.1080/15548627.2024.2393067. Epub 2024 Sep 12.
5
Characterization of high-affinity antibodies against the surface Gc protein of / severe fever with thrombocytopenia syndrome virus.抗严重发热伴血小板减少综合征病毒表面Gc蛋白的高亲和力抗体的鉴定
Biochem Biophys Rep. 2024 Jul 9;39:101779. doi: 10.1016/j.bbrep.2024.101779. eCollection 2024 Sep.
6
The pathogens that could spark the next pandemic.可能引发下一场大流行的病原体。
Nature. 2024 Aug;632(8025):488. doi: 10.1038/d41586-024-02513-3.
7
Bispecific antibodies targeting two glycoproteins on SFTSV exhibit synergistic neutralization and protection in a mouse model.双特异性抗体靶向 SFTSV 上的两种糖蛋白,在小鼠模型中表现出协同的中和作用和保护作用。
Proc Natl Acad Sci U S A. 2024 Jun 11;121(24):e2400163121. doi: 10.1073/pnas.2400163121. Epub 2024 Jun 3.
8
Interaction between the SFTSV envelope glycoprotein Gn and STING inhibits the formation of the STING-TBK1 complex and suppresses the NF-κB signaling pathway.发热伴血小板减少综合征病毒包膜糖蛋白 Gn 与 STING 相互作用抑制 STING-TBK1 复合物的形成并抑制 NF-κB 信号通路。
J Virol. 2024 Mar 19;98(3):e0181523. doi: 10.1128/jvi.01815-23. Epub 2024 Feb 29.
9
Characterization of antibodies targeting severe fever with thrombocytopenia syndrome virus glycoprotein Gc.针对严重发热伴血小板减少综合征病毒糖蛋白 Gc 的抗体的特征分析。
Arch Virol. 2024 Feb 3;169(3):40. doi: 10.1007/s00705-024-05968-x.
10
Emerging Tick-Borne : Virology, Epidemiology, and Prevention.新出现的蜱传疾病:病毒学、流行病学与预防
Microorganisms. 2023 Sep 13;11(9):2309. doi: 10.3390/microorganisms11092309.