State Key Laboratory of virology and National Virus Resource Center, Wuhan Institute of Virology, Chinese Academy of Sciences, Xiaohongshan 44#, Wuchang District, Wuhan, 430071, Hubei, China.
State Key Laboratory of Medicinal Chemical Biology and College of Pharmacy, Nankai University, Tianjin, 300350, China.
BMC Med. 2022 Oct 21;20(1):359. doi: 10.1186/s12916-022-02558-z.
The severe fever with thrombocytopenia syndrome disease (SFTS), caused by the novel tick-borne SFTS virus (SFTSV), was listed among the top 10 priority infectious disease by World Health Organization due to the high fatality rate of 5-30% and the lack of effective antiviral drugs and vaccines and therefore raised the urgent need to develop effective anti-SFTSV drugs to improve disease treatment.
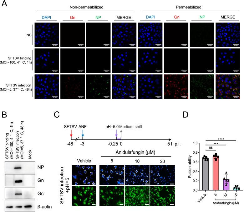
The antiviral drugs to inhibit SFTSV infection were identified by screening the library containing 1340 FDA-approved drugs using the SFTSV infection assays in vitro. The inhibitory effect on virus entry and the process of clathrin-mediated endocytosis under different drug doses was evaluated based on infection assays by qRT-PCR to determine intracellular viral copies, by Western blot to characterize viral protein expression in cells, and by immunofluorescence assays (IFAs) to determine virus infection efficiencies. The therapeutic effect was investigated in type I interferon receptor defective A129 mice in vivo with SFTSV infection, from which lesions and infection in tissues caused by SFTSV infection were assessed by H&E staining and immunohistochemical analysis.
Six drugs were identified as exerting inhibitory effects against SFTSV infection, of which anidulafungin, an antifungal drug of the echinocandin family, has a strong inhibitory effect on SFTSV entry. It suppresses SFTSV internalization by impairing the late endosome maturation and decreasing virus fusion with the membrane. SFTSV-infected A129 mice had relieving symptoms, reduced tissue lesions, and improved disease outcomes following anidulafungin treatment. Moreover, anidulafungin exerts an antiviral effect in inhibiting the entry of other viruses including SARS-CoV-2, SFTSV-related Guertu virus and Heartland virus, Crimean-Congo hemorrhagic fever virus, Zika virus, and Herpes simplex virus 1.
The results demonstrated that the antifungal drug, anidulafungin, could effectively inhibit virus infection by interfering with virus entry, suggesting it may be utilized for the clinical treatment of infectious viral diseases, in addition to its FDA-approved use as an antifungal. The findings also suggested to further evaluate the anti-viral effects of echinocandins and their clinical importance for patients with infection of viruses, which may promote therapeutic strategies as well as treatments and improve outcomes pertaining to various viral and fungal diseases.
由新型蜱传发热伴血小板减少综合征病毒(SFTSV)引起的严重发热伴血小板减少综合征(SFTS)疾病被世界卫生组织列为 10 种优先传染病之一,因为其 5-30%的高死亡率和缺乏有效抗病毒药物和疫苗,因此迫切需要开发有效的抗 SFTSV 药物来改善疾病治疗。
通过 SFTSV 感染的体外测定,筛选包含 1340 种 FDA 批准药物的文库,鉴定抑制 SFTSV 感染的抗病毒药物。根据 qRT-PCR 感染测定,评估不同药物剂量下对病毒进入和网格蛋白介导的内吞作用过程的抑制作用,以确定细胞内病毒拷贝数,通过 Western blot 鉴定细胞中病毒蛋白的表达,通过免疫荧光测定(IFA)确定病毒感染效率。通过 SFTSV 感染的 I 型干扰素受体缺陷 A129 小鼠进行体内治疗效果研究,通过 H&E 染色和免疫组织化学分析评估 SFTSV 感染引起的组织病变和感染。
鉴定出 6 种药物对 SFTSV 感染具有抑制作用,其中棘白菌素类抗真菌药安尼芬净对 SFTSV 进入具有很强的抑制作用。它通过破坏晚期内体成熟和降低病毒与膜的融合来抑制 SFTSV 的内化。安尼芬净治疗 SFTSV 感染的 A129 小鼠症状缓解,组织病变减少,疾病结局改善。此外,安尼芬净通过抑制包括 SARS-CoV-2、SFTSV 相关的格尔图病毒和 Heartland 病毒、克里米亚-刚果出血热病毒、寨卡病毒和单纯疱疹病毒 1 在内的其他病毒的进入发挥抗病毒作用。
结果表明,抗真菌药物安尼芬净可通过干扰病毒进入有效抑制病毒感染,提示其除了作为抗真菌药物获得 FDA 批准的用途外,还可用于治疗感染性病毒性疾病。这些发现还表明,需要进一步评估棘白菌素类药物的抗病毒作用及其对病毒感染患者的临床重要性,这可能有助于推动治疗策略以及治疗方法,并改善各种病毒和真菌感染疾病的结局。