Suppr超能文献

患有远端肾小管酸中毒突变的小鼠出现尿钠消耗及集合管功能紊乱。

Urinary sodium wasting and disrupted collecting duct function in mice with distal renal tubular acidosis mutations.

作者信息

Mungara Priyanka, MacNaughton Kristina, Ullah A K M Shahid, Essuman Grace, Chelangarimiyandoab Forough, Mumtaz Rizwan, Hennings J Christopher, Hübner Christian A, Eladari Dominique, Alexander R Todd, Cordat Emmanuelle

机构信息

Department of Physiology, University of Alberta, Edmonton, AB T6G2H7, Canada.

Membrane Protein Disease Research Group, University of Alberta, Edmonton, AB T6G2H7, Canada.

出版信息

Dis Model Mech. 2025 May 1;18(5). doi: 10.1242/dmm.052138. Epub 2025 May 23.

Abstract

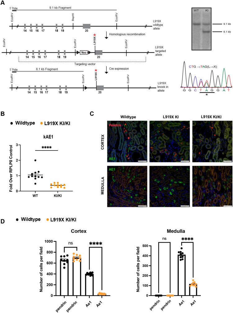
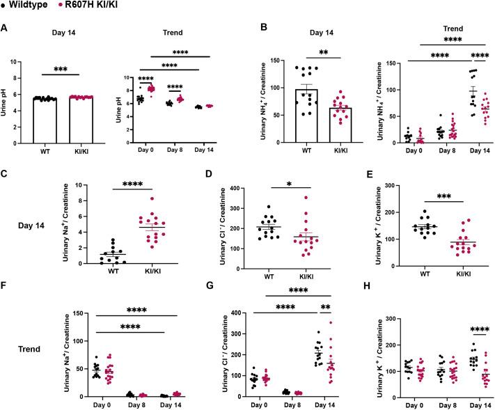
Distal renal tubular acidosis (dRTA) results in metabolic acidosis owing to impaired urinary acidification and can result in an unexplained urinary sodium-wasting phenotype. We report the generation and characterization of a novel dRTA mutant mouse line, Ae1 L919X knock-in (KI). Homozygous L919X KI mice exhibit typical dRTA features, including reduced ability to acidify urine in response to an acid load. This renal acidification defect was associated with a reduced number of kAE1-positive type A intercalated cells. To assess whether these mice exhibit urinary sodium wasting, homozygous L919X KI mice and the previously described R607H KI mice were fed a salt-depleted acid diet. In line with human patients, both mouse strains exhibited urinary sodium loss. Additionally, we identified increased expression of tight junction proteins claudin 4 and claudin 10b, suggesting a compensatory paracellular pathway. Consistent with data from human patients, L919X KI mice displayed a milder phenotype than that of R607H KI mice. Our findings reveal that both mouse strains are appropriate models for dRTA with a urinary salt-wasting phenotype and compensatory upregulation of the paracellular pathway.

摘要

远端肾小管酸中毒(dRTA)由于尿液酸化功能受损而导致代谢性酸中毒,并可导致不明原因的尿钠流失表型。我们报告了一种新型dRTA突变小鼠品系Ae1 L919X基因敲入(KI)小鼠的产生和特征。纯合L919X KI小鼠表现出典型的dRTA特征,包括对酸负荷反应时尿液酸化能力降低。这种肾脏酸化缺陷与kAE1阳性A型闰细胞数量减少有关。为了评估这些小鼠是否表现出尿钠流失,给纯合L919X KI小鼠和先前描述的R607H KI小鼠喂食低钠酸性饮食。与人类患者一致,这两种小鼠品系均表现出尿钠流失。此外,我们发现紧密连接蛋白claudin 4和claudin 10b的表达增加,提示存在代偿性细胞旁途径。与人类患者的数据一致,L919X KI小鼠的表型比R607H KI小鼠更轻。我们的研究结果表明,这两种小鼠品系都是具有尿盐流失表型和细胞旁途径代偿性上调的dRTA的合适模型。

https://cdn.ncbi.nlm.nih.gov/pmc/blobs/2179/12128221/5c2a86947105/dmm-18-052138-g1.jpg

文献检索

告别复杂PubMed语法,用中文像聊天一样搜索,搜遍4000万医学文献。AI智能推荐,让科研检索更轻松。

立即免费搜索

文件翻译

保留排版,准确专业,支持PDF/Word/PPT等文件格式,支持 12+语言互译。

免费翻译文档

深度研究

AI帮你快速写综述,25分钟生成高质量综述,智能提取关键信息,辅助科研写作。

立即免费体验