Suppr超能文献

二氧化铈纳米颗粒通过减轻活性氧介导的过度线粒体分裂来抑制心肌细胞凋亡,从而减轻心肌缺血再灌注损伤。

Ceria nanoparticles alleviate myocardial ischemia-reperfusion injury by inhibiting cardiomyocyte apoptosis via alleviating ROS mediated excessive mitochondrial fission.

作者信息

Sun Ying, Xu Jiabao, Zou Ling, Tan Yan, Li Jie, Xin Haoran, Guo Yanli, Kong Weikai, Tian Dingyuan, Bao Xinyu, Wan Xiaoqin, Li Xiaoxu, Zhang Zhihui, Yang Xiaochao, Deng Fang

机构信息

Department of Pathophysiology, College of High Altitude Military Medicine, Army Medical University, Chongqing, 400038, China.

Department of Cardiovascular Medicine, Center for Circadian Metabolism and Cardiovascular Disease, Southwest Hospital, Army Medical University, Chongqing, 400038, China.

出版信息

Mater Today Bio. 2025 Apr 17;32:101770. doi: 10.1016/j.mtbio.2025.101770. eCollection 2025 Jun.

Abstract

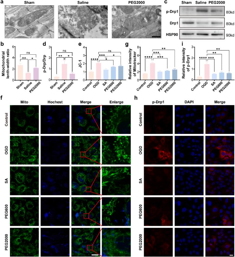
Reperfusion through thrombolytic therapy or primary percutaneous coronary intervention is commonly used to deal with acute myocardial infarction. However, the reperfusion procedure is accompanied by myocardial ischemia-reperfusion injury (MIRI). Currently, there is no therapeutics that can effectively deal with MIRI in clinical practice. Herein, the potential of ceria nanoparticles (CNPs) coated by different ligands in the treatment of rat MIRI is evaluated. The results demonstrate that CNPs can effectively modulate the oxidative stress in the heart tissue through the elimination of reactive oxygen species (ROS) and stimulation of endogenous antioxidant system. The inhibition of oxidative stress results in the reduction of p-Drp1 (Ser 616) which is critical in driving the fission and fragmentation of mitochondria. The improved mitochondrial dynamics saves the cardiomyocytes from apoptosis and reduces the acute injury of left ventricular wall during the MIRI. The ejection function of the left ventricle for both the short-term and long-term MIRI rats is well preserved. We therefore believe based on these results that the administration of CNPs is beneficial in the attenuation of MIRI during the acute stage. These findings provide useful information for the future fabrication of inorganic antioxidant nanomedicine for the treatment of MIRI.

摘要

通过溶栓治疗或直接经皮冠状动脉介入治疗进行再灌注常用于处理急性心肌梗死。然而,再灌注过程伴随着心肌缺血再灌注损伤(MIRI)。目前,在临床实践中尚无能够有效应对MIRI的治疗方法。在此,评估了不同配体包被的二氧化铈纳米颗粒(CNPs)在治疗大鼠MIRI中的潜力。结果表明,CNPs可通过清除活性氧(ROS)和刺激内源性抗氧化系统,有效调节心脏组织中的氧化应激。氧化应激的抑制导致p-Drp1(Ser 616)减少,而p-Drp1在驱动线粒体的裂变和碎片化中起关键作用。改善的线粒体动力学使心肌细胞免于凋亡,并减少了MIRI期间左心室壁的急性损伤。短期和长期MIRI大鼠的左心室射血功能均得到良好保留。因此,基于这些结果我们认为,给予CNPs有利于在急性期减轻MIRI。这些发现为未来制备用于治疗MIRI的无机抗氧化纳米药物提供了有用信息。

https://cdn.ncbi.nlm.nih.gov/pmc/blobs/1bb5/12033917/ada39cf43e86/ga1.jpg

文献检索

告别复杂PubMed语法,用中文像聊天一样搜索,搜遍4000万医学文献。AI智能推荐,让科研检索更轻松。

立即免费搜索

文件翻译

保留排版,准确专业,支持PDF/Word/PPT等文件格式,支持 12+语言互译。

免费翻译文档

深度研究

AI帮你快速写综述,25分钟生成高质量综述,智能提取关键信息,辅助科研写作。

立即免费体验