• 文献检索
  • 文档翻译
  • 深度研究
  • 学术资讯
  • Suppr Zotero 插件Zotero 插件
  • 邀请有礼
  • 套餐&价格
  • 历史记录
应用&插件
Suppr Zotero 插件Zotero 插件浏览器插件Mac 客户端Windows 客户端微信小程序
定价
高级版会员购买积分包购买API积分包
服务
文献检索文档翻译深度研究API 文档MCP 服务
关于我们
关于 Suppr公司介绍联系我们用户协议隐私条款
关注我们

Suppr 超能文献

核心技术专利:CN118964589B侵权必究
粤ICP备2023148730 号-1Suppr @ 2026

文献检索

告别复杂PubMed语法,用中文像聊天一样搜索,搜遍4000万医学文献。AI智能推荐,让科研检索更轻松。

立即免费搜索

文件翻译

保留排版,准确专业,支持PDF/Word/PPT等文件格式,支持 12+语言互译。

免费翻译文档

深度研究

AI帮你快速写综述,25分钟生成高质量综述,智能提取关键信息,辅助科研写作。

立即免费体验

激活未折叠蛋白反应的PERK分支作为改善急性缺血性卒中预后的策略。

Activation of the PERK Branch of the UPR as a Strategy for Improving Outcomes in Acute Ischemic Stroke.

作者信息

Li Xiangzhu, Lu Dongting, Zou Lei, Ma Lijuan, Yang Yukun, Quan Xingyun, Song Wei, Ye Qinlian, Lu Hui-Lun, Brockmeier Ulf, Zhou Yanxia, Huang Guodong, Wang Ya-Chao

机构信息

Department of Neurosurgery, The Institute Translational Medicine, Shenzhen Second People's Hospital/The First Affiliated Hospital of Shenzhen University, Shenzhen 518035, China.

Shenzhen Traditional Chinese Medicine Hospital, No. 1, Fuhua Road, Futian District, Shenzhen 518033, Guangdong, China.

出版信息

ACS Omega. 2025 Apr 7;10(15):15461-15470. doi: 10.1021/acsomega.5c00125. eCollection 2025 Apr 22.

DOI:10.1021/acsomega.5c00125
PMID:40290914
原文链接:https://pmc.ncbi.nlm.nih.gov/articles/PMC12019423/
Abstract

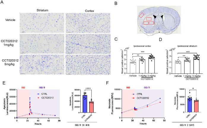
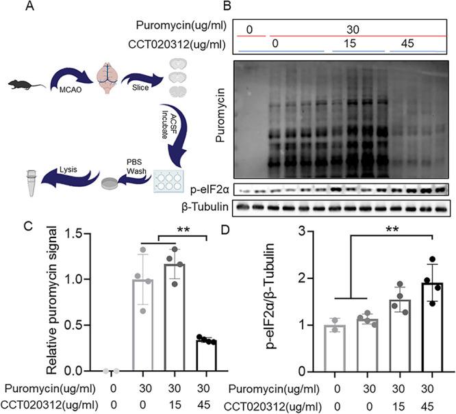
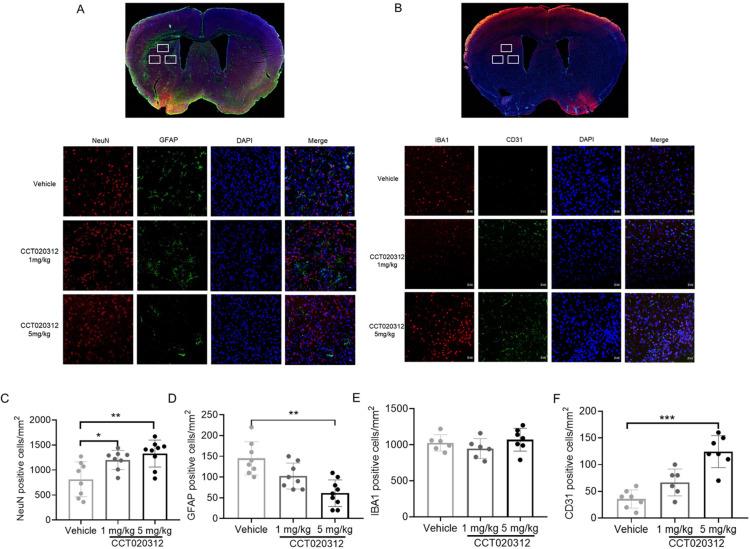
Brain ischemia disrupts endoplasmic reticulum (ER) dynamics, causes ER stress, and triggers the unfolded protein response (UPR). During the UPR, protein kinase RNA-like ER kinase (PERK) phosphorylates eIF2α, shutting down global protein synthesis, inhibits protein synthesis, and provides neuroprotection during acute ischemic stroke. Herein, middle cerebral artery occlusion/reperfusion (MCAO/R) and PERK neuron-specific deletion conditional knockout mice were employed to observe the function and mechanisms of PERK. CCT020312, a novel selective PERK activator, specifically activates PERK and provides neuroprotection both in vivo and in vitro stroke models. Additionally, CCT020312 enhanced neuronal survival and cerebral microvessels and decreased the level of astrogliosis in acute ischemic stroke mice. Furthermore, in vivo experiments demonstrated that CCT020312 not only prevented apoptosis but also enhanced the PERK/p-eIF2α/LC3-II autophagy signaling pathway in MCAO/R mice. In conclusion, our study supports the potential therapeutic value of targeting PERK in acute ischemic stroke, offering a promising strategy for enhancing stroke outcomes through the modulation of protein synthesis and the autophagy pathway.

摘要

脑缺血会破坏内质网(ER)动态,引发内质网应激,并触发未折叠蛋白反应(UPR)。在UPR过程中,蛋白激酶RNA样内质网激酶(PERK)使真核生物翻译起始因子2α(eIF2α)磷酸化,从而关闭整体蛋白质合成,抑制蛋白质合成,并在急性缺血性卒中期间提供神经保护作用。在此,采用大脑中动脉闭塞/再灌注(MCAO/R)模型和PERK神经元特异性缺失条件性敲除小鼠来观察PERK的功能和机制。CCT020312是一种新型选择性PERK激活剂,在体内和体外卒中模型中均能特异性激活PERK并提供神经保护作用。此外,CCT020312可提高急性缺血性卒中小鼠的神经元存活率和脑微血管数量,并降低星形胶质细胞增生水平。此外,体内实验表明,CCT020312不仅能防止MCAO/R小鼠细胞凋亡,还能增强PERK/p-eIF2α/LC3-II自噬信号通路。总之,我们的研究支持了靶向PERK在急性缺血性卒中治疗中的潜在价值,为通过调节蛋白质合成和自噬途径改善卒中预后提供了一种有前景的策略。

https://cdn.ncbi.nlm.nih.gov/pmc/blobs/b571/12019423/212a83ddbfc9/ao5c00125_0006.jpg
https://cdn.ncbi.nlm.nih.gov/pmc/blobs/b571/12019423/56b427b1f5eb/ao5c00125_0001.jpg
https://cdn.ncbi.nlm.nih.gov/pmc/blobs/b571/12019423/ba92d00bd9b8/ao5c00125_0002.jpg
https://cdn.ncbi.nlm.nih.gov/pmc/blobs/b571/12019423/12572acb95fa/ao5c00125_0003.jpg
https://cdn.ncbi.nlm.nih.gov/pmc/blobs/b571/12019423/6ae81c51bad7/ao5c00125_0004.jpg
https://cdn.ncbi.nlm.nih.gov/pmc/blobs/b571/12019423/b797df6d5352/ao5c00125_0005.jpg
https://cdn.ncbi.nlm.nih.gov/pmc/blobs/b571/12019423/212a83ddbfc9/ao5c00125_0006.jpg
https://cdn.ncbi.nlm.nih.gov/pmc/blobs/b571/12019423/56b427b1f5eb/ao5c00125_0001.jpg
https://cdn.ncbi.nlm.nih.gov/pmc/blobs/b571/12019423/ba92d00bd9b8/ao5c00125_0002.jpg
https://cdn.ncbi.nlm.nih.gov/pmc/blobs/b571/12019423/12572acb95fa/ao5c00125_0003.jpg
https://cdn.ncbi.nlm.nih.gov/pmc/blobs/b571/12019423/6ae81c51bad7/ao5c00125_0004.jpg
https://cdn.ncbi.nlm.nih.gov/pmc/blobs/b571/12019423/b797df6d5352/ao5c00125_0005.jpg
https://cdn.ncbi.nlm.nih.gov/pmc/blobs/b571/12019423/212a83ddbfc9/ao5c00125_0006.jpg

相似文献

1
Activation of the PERK Branch of the UPR as a Strategy for Improving Outcomes in Acute Ischemic Stroke.激活未折叠蛋白反应的PERK分支作为改善急性缺血性卒中预后的策略。
ACS Omega. 2025 Apr 7;10(15):15461-15470. doi: 10.1021/acsomega.5c00125. eCollection 2025 Apr 22.
2
Phenothiazines reduced autophagy in ischemic stroke through endoplasmic reticulum (ER) stress-associated PERK-eIF2α pathway.吩噻嗪类药物通过内质网(ER)应激相关 PERK-eIF2α 通路减少缺血性中风中的自噬。
Exp Neurol. 2023 Nov;369:114524. doi: 10.1016/j.expneurol.2023.114524. Epub 2023 Sep 9.
3
PERK (Protein Kinase RNA-Like ER Kinase) Branch of the Unfolded Protein Response Confers Neuroprotection in Ischemic Stroke by Suppressing Protein Synthesis.未折叠蛋白反应 PERK(蛋白激酶 RNA 样内质网激酶)分支通过抑制蛋白质合成在缺血性中风中发挥神经保护作用。
Stroke. 2020 May;51(5):1570-1577. doi: 10.1161/STROKEAHA.120.029071. Epub 2020 Mar 26.
4
Therapeutic Potential of Targeting the PERK Signaling Pathway in Ischemic Stroke.靶向PERK信号通路在缺血性脑卒中中的治疗潜力
Pharmaceuticals (Basel). 2024 Mar 8;17(3):353. doi: 10.3390/ph17030353.
5
Celecoxib-Dependent Neuroprotection in a Rat Model of Transient Middle Cerebral Artery Occlusion (tMCAO) Involves Modifications in Unfolded Protein Response (UPR) and Proteasome.塞来昔布依赖性神经保护在短暂性大脑中动脉闭塞(tMCAO)大鼠模型中涉及未折叠蛋白反应(UPR)和蛋白酶体的改变。
Mol Neurobiol. 2021 Apr;58(4):1404-1417. doi: 10.1007/s12035-020-02202-y. Epub 2020 Nov 12.
6
CTRP1 Attenuates Cerebral Ischemia/Reperfusion Injury via the PERK Signaling Pathway.CTRP1通过PERK信号通路减轻脑缺血/再灌注损伤。
Front Cell Dev Biol. 2021 Aug 4;9:700854. doi: 10.3389/fcell.2021.700854. eCollection 2021.
7
EPO and TMBIM3/GRINA Promote the Activation of the Adaptive Arm and Counteract the Terminal Arm of the Unfolded Protein Response after Murine Transient Cerebral Ischemia.EPO 和 TMBIM3/GRINA 促进了适应性臂的激活,并在小鼠短暂性脑缺血后抵消了未折叠蛋白反应的终末臂。
Int J Mol Sci. 2019 Oct 31;20(21):5421. doi: 10.3390/ijms20215421.
8
The Role of the GRP78/PERK/ATF4 Pathway in the Ability of Gua Lou Gui Zhi Decoction to Attenuate Apoptosis by Inhibiting Endoplasmic Reticulum Stress after Ischemia-Reperfusion Injury.GRP78/PERK/ATF4 通路在瓜蒌桂枝汤减轻缺血再灌注损伤后通过抑制内质网应激诱导的细胞凋亡中的作用。
Front Biosci (Landmark Ed). 2022 Oct 31;27(10):296. doi: 10.31083/j.fbl2710296.
9
Post-treatment with apocynin at a lower dose regulates the UPR branch of eIF2α and XBP-1 pathways after stroke.低剂量白藜芦醇后处理调控脑缺血再灌注后未折叠蛋白反应途径及 XBP-1 通路。
Brain Res Bull. 2022 May;182:1-11. doi: 10.1016/j.brainresbull.2022.02.003. Epub 2022 Feb 7.
10
Astrocytic deletion of protein kinase R-like ER kinase (PERK) does not affect learning and memory in aged mice but worsens outcome from experimental stroke.星形胶质细胞中蛋白激酶 R 样内质网激酶(PERK)的缺失不影响老年小鼠的学习和记忆,但会加重实验性中风的预后不良。
J Neurosci Res. 2023 Oct;101(10):1586-1610. doi: 10.1002/jnr.25224. Epub 2023 Jun 14.

引用本文的文献

1
Autophagy activators normalize aberrant Tau proteostasis and rescue synapses in human familial Alzheimer's disease iPSC-derived cortical organoids.自噬激活剂可使人类家族性阿尔茨海默病诱导多能干细胞衍生的皮质类器官中异常的 Tau 蛋白稳态正常化并挽救突触。
bioRxiv. 2025 Jul 8:2025.06.25.661453. doi: 10.1101/2025.06.25.661453.

本文引用的文献

1
BAG3 Overexpression Attenuates Ischemic Stroke Injury by Activating Autophagy and Inhibiting Apoptosis.BAG3 通过激活自噬和抑制细胞凋亡来减轻缺血性脑卒中损伤。
Stroke. 2023 Aug;54(8):2114-2125. doi: 10.1161/STROKEAHA.123.041783. Epub 2023 Jun 28.
2
Thrombolysis for acute ischaemic stroke: current status and future perspectives.急性缺血性脑卒中的溶栓治疗:现状与未来展望。
Lancet Neurol. 2023 May;22(5):418-429. doi: 10.1016/S1474-4422(22)00519-1. Epub 2023 Mar 9.
3
Endoplasmic Reticulum Stress and the Unfolded Protein Response in Cerebral Ischemia/Reperfusion Injury.
内质网应激与脑缺血/再灌注损伤中的未折叠蛋白反应
Front Cell Neurosci. 2022 May 4;16:864426. doi: 10.3389/fncel.2022.864426. eCollection 2022.
4
An update on the unfolded protein response in brain ischemia: Experimental evidence and therapeutic opportunities.脑缺血中未折叠蛋白反应的最新研究进展:实验证据与治疗机遇。
Neurochem Int. 2021 Dec;151:105218. doi: 10.1016/j.neuint.2021.105218. Epub 2021 Oct 31.
5
CTRP1 Attenuates Cerebral Ischemia/Reperfusion Injury via the PERK Signaling Pathway.CTRP1通过PERK信号通路减轻脑缺血/再灌注损伤。
Front Cell Dev Biol. 2021 Aug 4;9:700854. doi: 10.3389/fcell.2021.700854. eCollection 2021.
6
PERK activation by CCT020312 chemosensitizes colorectal cancer through inducing apoptosis regulated by ER stress.PERK 激活剂 CCT020312 通过内质网应激调控的细胞凋亡增强结直肠癌细胞的化疗敏感性。
Biochem Biophys Res Commun. 2021 Jun 11;557:316-322. doi: 10.1016/j.bbrc.2021.03.041. Epub 2021 Apr 21.
7
Thrombus Composition and Efficacy of Thrombolysis and Thrombectomy in Acute Ischemic Stroke.血栓成分分析及急性缺血性脑卒中溶栓和血栓切除术的疗效。
Stroke. 2021 Mar;52(3):1131-1142. doi: 10.1161/STROKEAHA.120.032810. Epub 2021 Feb 10.
8
PERK activator CCT020312 prevents inflammation-mediated osteoporosis in the ovariectomized rats.PERK 激活剂 CCT020312 可预防去卵巢大鼠的炎症介导性骨质疏松症。
Gynecol Endocrinol. 2021 Apr;37(4):342-348. doi: 10.1080/09513590.2021.1874904. Epub 2021 Jan 22.
9
PERK controls bone homeostasis through the regulation of osteoclast differentiation and function.PERK 通过调节破骨细胞的分化和功能来控制骨稳态。
Cell Death Dis. 2020 Oct 13;11(10):847. doi: 10.1038/s41419-020-03046-z.
10
Small molecule strategies to harness the unfolded protein response: where do we go from here?利用未折叠蛋白反应的小分子策略:我们从哪里开始?
J Biol Chem. 2020 Nov 13;295(46):15692-15711. doi: 10.1074/jbc.REV120.010218. Epub 2020 Sep 4.