Suppr超能文献

星形胶质细胞脂肪酸结合蛋白5(FABP5)介导中枢突触处的逆行内源性大麻素转运。

Astrocytic FABP5 mediates retrograde endocannabinoid transport at central synapses.

作者信息

Oubraim Saida, Fauzan Mohammad, Studholme Keith, Gordon Chris, Glaser Sherrye T, Shen Roh-Yu, Ojima Iwao, Kaczocha Martin, Haj-Dahmane Samir

机构信息

Department of Pharmacology and Toxicology, Jacobs School of Medicine and Biomedical Sciences, University at Buffalo, State University of New York, Buffalo, NY, USA.

Department of Anesthesiology, Renaissance School of Medicine, Stony Brook University, Stony Brook, NY, USA.

出版信息

iScience. 2025 Apr 2;28(5):112342. doi: 10.1016/j.isci.2025.112342. eCollection 2025 May 16.

Abstract

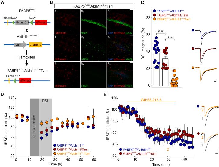
Endocannabinoids (eCBs) regulate synaptic function via cannabinoid receptors. While eCB signaling is well understood, the mechanisms underlying eCB synaptic transport are poorly characterized. Using 2-arachidonoylglycerol (2-AG)-mediated depolarization-induced suppression of inhibition (DSI) in the hippocampus as a readout of retrograde eCB signaling, we demonstrate that the deletion of fatty acid binding protein 5 (FABP5) impairs DSI. In FABP5 KO mice, DSI was rescued by re-expressing wild-type FABP5 but not an FABP5 mutant that does not bind 2-AG. Importantly, the deletion of astrocytic FABP5 blunted DSI, which was rescued by its re-expression in the astrocytes of FABP5 KO mice. Neuronal FABP5 was dispensable for 2-AG signaling. DSI was also rescued by expressing a secreted FABP5 variant but not by FABP7, an astrocytic FABP that does not undergo secretion. Our results demonstrate that extracellular FABP5 of astrocytic origin controls 2-AG transport and that FABP5 is adapted to coordinate intracellular and synaptic eCB transport.

摘要

内源性大麻素(eCBs)通过大麻素受体调节突触功能。虽然eCB信号传导已得到充分了解,但eCB突触转运的潜在机制却知之甚少。我们以海马体中2-花生四烯酸甘油(2-AG)介导的去极化诱导抑制(DSI)作为逆行eCB信号传导的读数,证明脂肪酸结合蛋白5(FABP5)的缺失会损害DSI。在FABP5基因敲除小鼠中,通过重新表达野生型FABP5可挽救DSI,但重新表达不结合2-AG的FABP5突变体则无法挽救DSI。重要的是,星形胶质细胞FABP5的缺失会减弱DSI,而在FABP5基因敲除小鼠的星形胶质细胞中重新表达FABP5可挽救DSI。神经元FABP5对于2-AG信号传导是可有可无的。表达分泌型FABP5变体也可挽救DSI,但不分泌的星形胶质细胞FABP即FABP7则无法挽救DSI。我们的结果表明,星形胶质细胞来源的细胞外FABP5控制2-AG的转运,并且FABP5适用于协调细胞内和突触的eCB转运。

https://cdn.ncbi.nlm.nih.gov/pmc/blobs/0b72/12033926/95876d1dd428/fx1.jpg

文献AI研究员

20分钟写一篇综述,助力文献阅读效率提升50倍。

立即体验

用中文搜PubMed

大模型驱动的PubMed中文搜索引擎

马上搜索

文档翻译

学术文献翻译模型,支持多种主流文档格式。

立即体验