Conjard-Duplany Agnès, Osseni Alexis, Lamboux Aline, Mouradian Sandrine, Picard Flavien, Moncollin Vincent, Angleraux Céline, Dorel-Dubois Tiphaine, Puccio Hélène, Leblanc Pascal, Galy Bruno, Balter Vincent, Schaeffer Laurent, Gangloff Yann-Gaël
Laboratoire Physiopathologie et Génétique du Neurone et du Muscle (PGNM), Institut NeuroMyoGène, Université Claude Bernard Lyon 1, INSERM U1315, CNRS UMR 5261, 8 avenue Rockefeller, Lyon, 69008, France.
Laboratoire de Géologie de Lyon: Terre, Planètes, Environnement, UMR 5276, Ecole Normale Supérieure de Lyon, 46, allée d'Italie, Lyon, Cedex 07, 69364, France.
Cell Mol Life Sci. 2025 Apr 28;82(1):178. doi: 10.1007/s00018-025-05695-9.
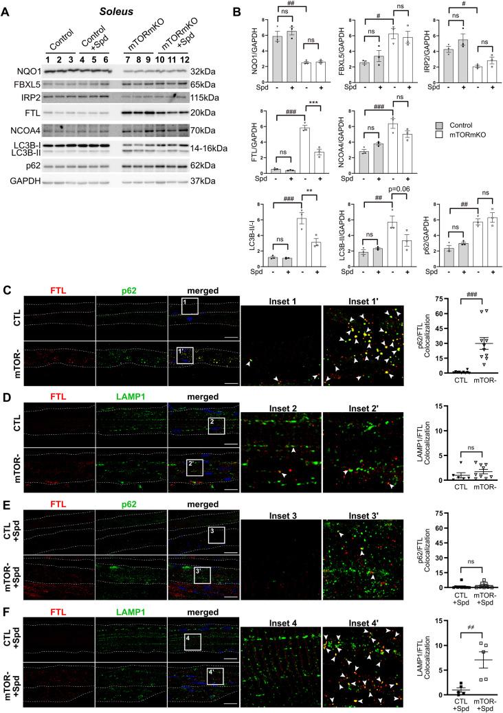
Balanced mTOR activity and iron levels are crucial for muscle integrity, with evidence suggesting mTOR regulates cellular iron homeostasis. In this study, we investigated iron metabolism in muscle-specific mTOR knockout mice (mTORmKO) and its relation to their myopathy. The mTORmKO mice exhibited distinct iron content patterns across muscle types and ages. Slow-twitch soleus muscles initially showed reduced iron levels in young mice, which increased with the dystrophy progression but remained within control ranges. In contrast, the less affected fast-twitch muscles maintained near-normal iron levels from a young age. Interestingly, both mTORmKO muscle types exhibited iron metabolism markers indicative of iron excess, including decreased transferrin receptor 1 (TFR1) and increased levels of ferritin (FTL) and ferroportin (FPN) proteins. Paradoxically, these changes were accompanied by downregulated Ftl and Fpn mRNA levels, indicating post-transcriptional regulation. This discordant regulation resulted from disruption of key iron metabolism pathways, including NRF2/NFE2L2, HIFs, and AKT/PKB signaling. Mechanistically, mTOR deficiency impaired transcriptional regulation of iron-related genes mediated by NRF2 and HIFs. Furthermore, it triggered ferritin accumulation through two NRF2 mechanisms: (1) derepression of ferritin translation via suppression of the FBXL5-IRP axis, and (2) autophagosomal sequestration driven by NCOA4-dependent ferritin targeting to autophagosomes, coupled with age-related impairments of autophagy linked to chronic AKT/PKB activation. Three-week spermidine supplementation in older mTORmKO mice was associated with normalized AKT/PKB-FOXO signaling, increased endolysosomal FTL and reduced total FTL levels in the dystrophic soleus muscle. These findings underscore mTOR's crucial role in skeletal muscle iron metabolism and suggest spermidine as a potential strategy to address impaired ferritinophagy due to autophagy blockade in dystrophic muscle.
mTOR活性和铁水平的平衡对肌肉完整性至关重要,有证据表明mTOR调节细胞铁稳态。在本研究中,我们调查了肌肉特异性mTOR基因敲除小鼠(mTORmKO)的铁代谢及其与肌病的关系。mTORmKO小鼠在不同肌肉类型和年龄中表现出不同的铁含量模式。慢肌比目鱼肌在幼鼠中最初显示铁水平降低,随着营养不良进展而升高,但仍在对照范围内。相比之下,受影响较小的快肌从幼年起就维持接近正常的铁水平。有趣的是,两种mTORmKO肌肉类型均表现出铁代谢标志物,提示铁过量,包括转铁蛋白受体1(TFR1)减少以及铁蛋白(FTL)和铁转运蛋白(FPN)水平升高。矛盾的是,这些变化伴随着Ftl和Fpn mRNA水平下调,表明存在转录后调控。这种不一致的调控是由于关键铁代谢途径的破坏,包括NRF2/NFE2L2、缺氧诱导因子(HIFs)和AKT/PKB信号传导。从机制上讲,mTOR缺乏损害了由NRF2和HIFs介导的铁相关基因的转录调控。此外,它通过两种NRF2机制触发铁蛋白积累:(1)通过抑制FBXL5-IRP轴解除铁蛋白翻译的抑制,以及(2)由NCOA4依赖性铁蛋白靶向自噬体驱动的自噬体隔离,以及与慢性AKT/PKB激活相关的自噬的年龄相关损伤。对老年mTORmKO小鼠进行为期三周的亚精胺补充与AKT/PKB-FOXO信号正常化、营养不良比目鱼肌中内溶酶体FTL增加和总FTL水平降低有关。这些发现强调了mTOR在骨骼肌铁代谢中的关键作用,并表明亚精胺作为一种潜在策略,可解决营养不良肌肉中自噬阻断导致的铁蛋白自噬受损问题。