Suppr超能文献

不同产蛋周期籽鹅卵巢的协同转录组学和代谢组学分析

Synergistic transcriptomic and metabolomic analyses in Zi geese ovaries with different clutch lengths.

作者信息

Liu Shengjun, Yin Jiaxin, Cong Kexin, Yue Shan, Zhang Yuanliang, Sun Jinyan, Ren Xiaofang, Jiang Ke, Liu Yunuo, Zhao Xiuhua

机构信息

College of Animal Science and Veterinary Medicine, Heilongjiang Bayi Agricultural University, Daqing 163319, PR China.

Heilongjiang Academy of Agricultural Sciences, Animal Husbandry Research Institute, Harbin 150086, PR China.

出版信息

Poult Sci. 2025 Apr 23;104(7):105210. doi: 10.1016/j.psj.2025.105210.

Abstract

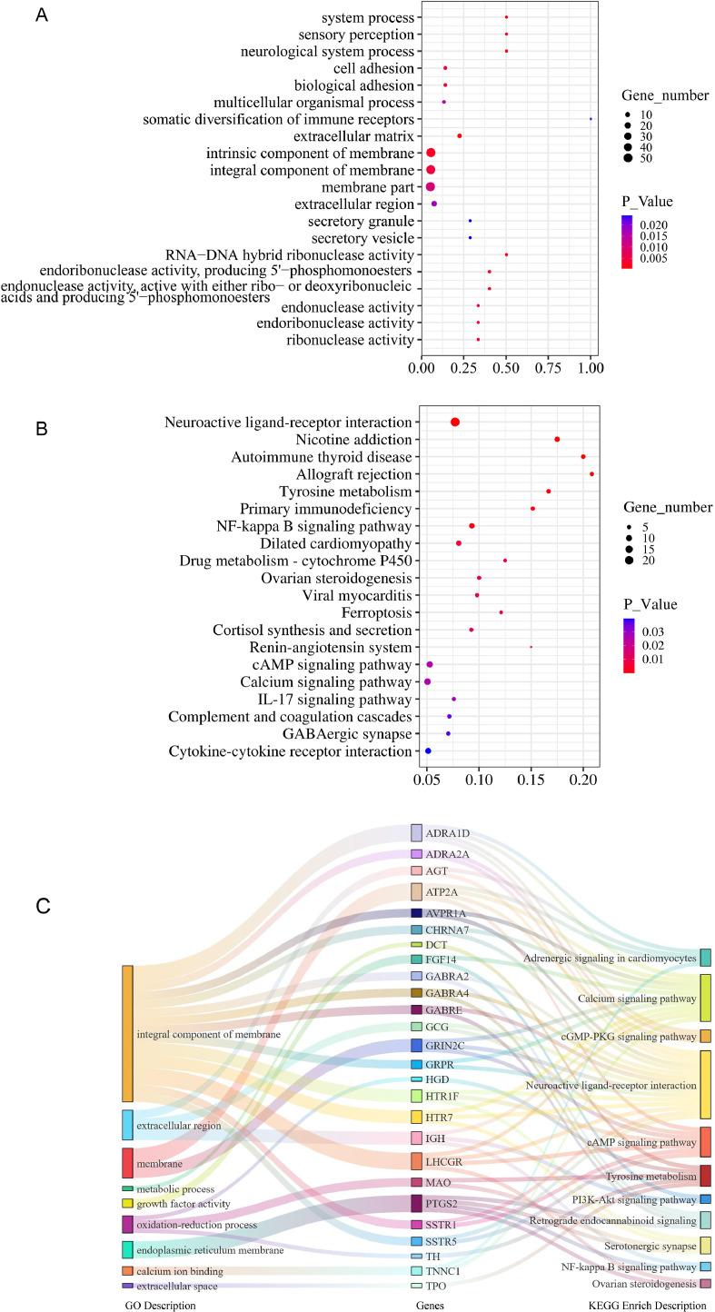
The clutch is defined as consecutive days of oviposition. Clutch length is an index that reflects ovulation persistence, and is highly correlated with egg production in birds. To identify the genetic markers associated with clutch length in geese, two consecutive experiments were conducted. In the first experiment, 200 Zi geese were selected, all 230 days old, were selected from the same batch and raised individually in the same environment. Data of egg-laying and clutch traits were recorded. After the laying period, three geese with the longest clutch lengths were selected to form the length clutch group (LCG) and three geese with the shortest clutch lengths were formed the short clutch group (SCG). In the second experiment, the ovaries of six geese were collected for transcriptomic and metabolomic analyses. The results showed that large clutch length (LCL) and average clutch length (ACL) were positively correlated with egg number (EN) (P < 0.01; r = 0.63 and 0.60, respectively). Large clutch number (LCN) was significantly correlated with the peak egg number (PEN) (r = 0.58, P < 0.01) and EN (r = 0.60, P < 0.01). EN, LCN, LCL, and ACL showed significant differences (P < 0.01) between the two clutch length groups. Transcriptomic analysis identified 424 differentially expressed genes (DEGs). Functional enrichment analysis revealed that these DEGs were mainly involved in neuroactive ligand-receptor interactions, ovarian steroidogenesis, and calcium signaling pathways. Further, AVPR1A, FGF14, and LHCGR were predicted as the key genes regulating LCL. Metabolomic analysis identified 349 differential metabolites (DMs) in both the positive and negative ion modes. Pyruvate, isocitric acid, D/L‑serine, 3-phospho-d-glycerate, succinate, glycine, and glutamic acid were identified as the key metabolites mainly enriched in the signaling pathways of the TCA cycle. Integration of transcriptomic and metabolomic data revealed critical gene-metabolite pairs, including ACSL4-phosphoenolpyruvate, implicated in LCL regulation. In summary, this study provides new insights into the genes and molecular markers affecting LCL in Zi geese.

摘要

clutch被定义为连续产卵的天数。窝卵数是反映排卵持续性的一个指标,并且与鸟类的产蛋量高度相关。为了鉴定与鹅的窝卵数相关的遗传标记,进行了两个连续的实验。在第一个实验中,从同一批次中挑选出200只均为230日龄的籽鹅,并在相同环境中单独饲养。记录产蛋和窝卵性状的数据。产蛋期结束后,挑选出窝卵数最长的3只鹅组成长窝卵数组(LCG),挑选出窝卵数最短的3只鹅组成短窝卵数组(SCG)。在第二个实验中,采集了6只鹅的卵巢进行转录组学和代谢组学分析。结果表明,大窝卵数(LCL)和平均窝卵数(ACL)与产蛋数(EN)呈正相关(P < 0.01;r分别为0.63和0.60)。大窝数(LCN)与最高产蛋数(PEN)(r = 0.58,P < 0.01)和EN(r = 0.60,P < 0.01)显著相关。EN、LCN、LCL和ACL在两个窝卵数组之间存在显著差异(P < 0.01)。转录组学分析鉴定出424个差异表达基因(DEG)。功能富集分析表明,这些DEG主要参与神经活性配体-受体相互作用、卵巢类固醇生成和钙信号通路。此外,AVPR1A、FGF14和LHCGR被预测为调节LCL的关键基因。代谢组学分析在正离子和负离子模式下均鉴定出349种差异代谢物(DM)。丙酮酸、异柠檬酸、D/L-丝氨酸、3-磷酸-D-甘油酸、琥珀酸、甘氨酸和谷氨酸被鉴定为主要富集在三羧酸循环信号通路中的关键代谢物。转录组学和代谢组学数据的整合揭示了关键的基因-代谢物对,包括参与LCL调节的ACSL4-磷酸烯醇丙酮酸。总之,本研究为影响籽鹅LCL的基因和分子标记提供了新的见解。

https://cdn.ncbi.nlm.nih.gov/pmc/blobs/8812/12059380/1b88e41a08c5/gr1.jpg

文献检索

告别复杂PubMed语法,用中文像聊天一样搜索,搜遍4000万医学文献。AI智能推荐,让科研检索更轻松。

立即免费搜索

文件翻译

保留排版,准确专业,支持PDF/Word/PPT等文件格式,支持 12+语言互译。

免费翻译文档

深度研究

AI帮你快速写综述,25分钟生成高质量综述,智能提取关键信息,辅助科研写作。

立即免费体验