Suppr超能文献

CELSR1胞外区域中一个紧密模块对其调控的结构基础。

Structural basis for regulation of CELSR1 by a compact module in its extracellular region.

作者信息

Bandekar Sumit J, Garbett Krassimira, Kordon Szymon P, Dintzner Ethan E, Li Jingxian, Shearer Tanner, Sando Richard C, Araç Demet

机构信息

Department of Biochemistry and Molecular Biology, The University of Chicago, Chicago, IL, USA.

The University of Chicago Neuroscience Institute, The University of Chicago, Chicago, IL, USA.

出版信息

Nat Commun. 2025 Apr 28;16(1):3972. doi: 10.1038/s41467-025-59319-8.

Abstract

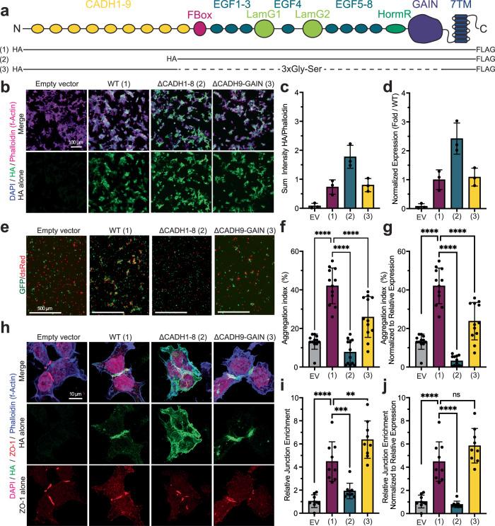
The Cadherin EGF Laminin G seven-pass G-type receptor subfamily (CELSR/ADGRC) is one of the most conserved among adhesion G protein-coupled receptors and is essential for animal development. The extracellular regions (ECRs) of CELSRs are large with 23 adhesion domains. However, molecular insight into CELSR function is sparsely available. Here, we report the 3.8 Å cryo-EM reconstruction of the mouse CELSR1 ECR and reveal that 14 domains form a compact module mediated by conserved interactions majorly between the CADH9 and C-terminal GAIN domains. In the presence of Ca, the CELSR1 ECR forms a dimer species mediated by the cadherin repeats putatively in an antiparallel fashion. Cell-based assays reveal the N-terminal CADH1-8 repeat is required for cell-cell adhesion and the C-terminal CADH9-GAIN compact module can regulate cellular adhesion. Our work provides molecular insight into how one of the largest GPCRs uses defined structural modules to regulate receptor function.

摘要

钙黏蛋白-表皮生长因子-层粘连蛋白G七次跨膜G型受体亚家族(CELSR/ADGRC)是黏附G蛋白偶联受体中最保守的家族之一,对动物发育至关重要。CELSRs的细胞外区域(ECRs)很大,有23个黏附结构域。然而,关于CELSR功能的分子见解却很少。在这里,我们报告了小鼠CELSR1 ECR的3.8Å冷冻电镜重建结果,并揭示14个结构域形成了一个紧凑的模块,主要由CADH9和C端GAIN结构域之间的保守相互作用介导。在钙离子存在的情况下,CELSR1 ECR形成一种二聚体形式,推测是由钙黏蛋白重复序列以反平行方式介导的。基于细胞的分析表明,N端CADH1-8重复序列是细胞间黏附所必需的,而C端CADH9-GAIN紧凑模块可以调节细胞黏附。我们的工作为最大的GPCR之一如何利用特定的结构模块来调节受体功能提供了分子见解。

https://cdn.ncbi.nlm.nih.gov/pmc/blobs/0a68/12038025/c35df4006891/41467_2025_59319_Fig1_HTML.jpg

文献检索

告别复杂PubMed语法,用中文像聊天一样搜索,搜遍4000万医学文献。AI智能推荐,让科研检索更轻松。

立即免费搜索

文件翻译

保留排版,准确专业,支持PDF/Word/PPT等文件格式,支持 12+语言互译。

免费翻译文档

深度研究

AI帮你快速写综述,25分钟生成高质量综述,智能提取关键信息,辅助科研写作。

立即免费体验