Suppr超能文献

应激易感性小鼠运动有效性背后的差异行为反应和基因改变。

Differential behavior responses and genetic alteration underpinning exercise effectiveness in stress-susceptible mice.

作者信息

Hwang Dong-Joo, Kim Ji-Eun, Cho Joon-Yong, Koo Jung-Hoon, Jang Yongchul, Kim Tae-Kyung

机构信息

Exercise Biochemistry Laboratory, Korea National Sport University, Seoul, Korea.

Sport Science Institute, Korea National Sport University, 1239, Yangjae-Ro, Songpa-Gu, Seoul, 05541, Korea.

出版信息

Sci Rep. 2025 Apr 28;15(1):14818. doi: 10.1038/s41598-025-98630-8.

Abstract

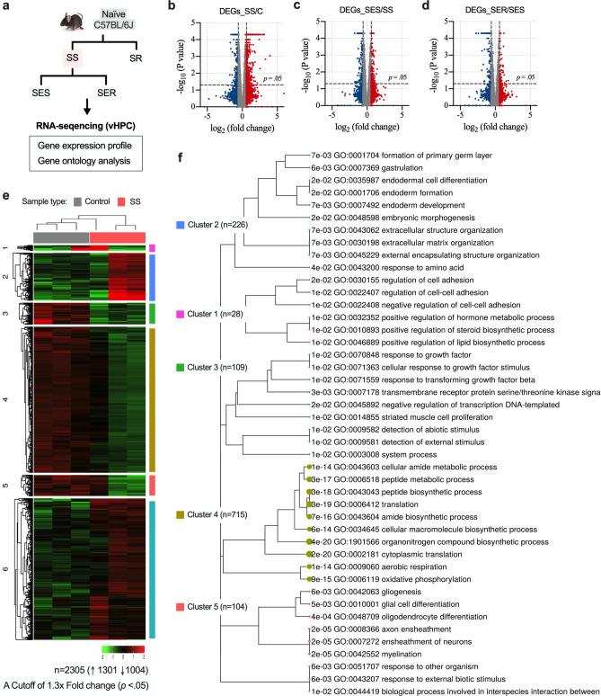
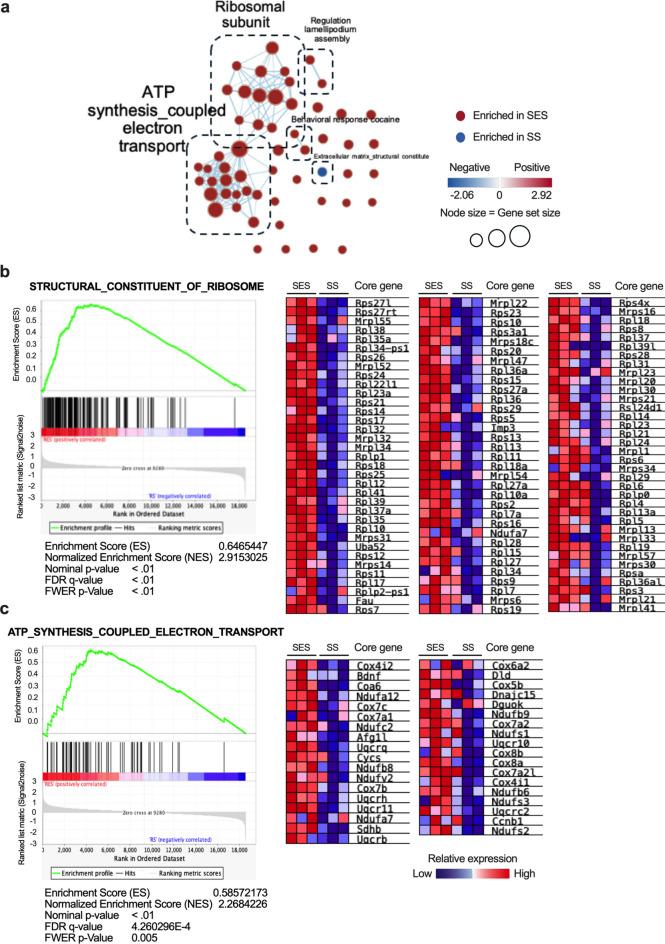
Stress susceptibility varies across individuals, influenced by genetic, molecular, and environmental factors. Hence, approaches for exercise treatment as an antidepressant and anxiolytic intervention must consider individual variability. Examining individual adaptation to exercise provides insights into the biology of such variations. We investigated the efficacy of voluntary wheel running (VWR) exercise as a disease-modifying treatment for stress-susceptible (SS) mice subjected to chronic restraint stress. A multidimensional behavior analysis revealed significant variability in VWR efficacy among individuals; while some mice showed substantial behavior phenotypic improvements (SES), others displayed limited/no benefits (SER). A transcriptomic profiling of the ventral hippocampus, a brain region critical to emotional regulation, revealed molecular signatures that promote adaptive changes by restoring cellular repair, energy availability, and synaptic plasticity in SS mice. SER mice exhibited limited behavior resilience and distinct transcriptomic profiles enriched in structural adaptation without functional resilience and glial cell differentiation marked by astrocyte activation or differentiation. These findings suggest that while VWR can mitigates multiple behavior symptoms in stress-susceptible mice, its effectiveness is modulated by distinct biological mechanisms. We highlight the importance of a multivariate framework for behavior assessment and genetic underpinnings, clarifying the variability in responses to stress and exercise's therapeutic efficacy in stress-related disorders.

摘要

应激易感性因个体而异,受遗传、分子和环境因素影响。因此,将运动治疗作为一种抗抑郁和抗焦虑干预措施时,其方法必须考虑个体差异。研究个体对运动的适应性有助于深入了解此类差异的生物学机制。我们研究了自愿轮转运动(VWR)作为一种疾病改善治疗方法,对遭受慢性束缚应激的应激易感(SS)小鼠的疗效。多维行为分析显示,个体之间VWR疗效存在显著差异;一些小鼠表现出显著的行为表型改善(SES),而另一些小鼠则显示出有限的益处或无益处(SER)。对腹侧海马体(对情绪调节至关重要的脑区)进行转录组分析,揭示了通过恢复SS小鼠的细胞修复、能量供应和突触可塑性来促进适应性变化的分子特征。SER小鼠表现出有限的行为恢复力和独特的转录组特征,这些特征富含结构适应性,但缺乏功能恢复力,且以星形胶质细胞激活或分化为特征的神经胶质细胞分化明显。这些发现表明,虽然VWR可以减轻应激易感小鼠的多种行为症状,但其有效性受不同生物学机制的调节。我们强调了行为评估和遗传基础的多变量框架的重要性,阐明了对应激反应的变异性以及运动在应激相关疾病中的治疗效果。

https://cdn.ncbi.nlm.nih.gov/pmc/blobs/6f40/12038050/0bac8f9cbbb7/41598_2025_98630_Fig1_HTML.jpg

文献检索

告别复杂PubMed语法,用中文像聊天一样搜索,搜遍4000万医学文献。AI智能推荐,让科研检索更轻松。

立即免费搜索

文件翻译

保留排版,准确专业,支持PDF/Word/PPT等文件格式,支持 12+语言互译。

免费翻译文档

深度研究

AI帮你快速写综述,25分钟生成高质量综述,智能提取关键信息,辅助科研写作。

立即免费体验