• 文献检索
  • 文档翻译
  • 深度研究
  • 学术资讯
  • Suppr Zotero 插件Zotero 插件
  • 邀请有礼
  • 套餐&价格
  • 历史记录
应用&插件
Suppr Zotero 插件Zotero 插件浏览器插件Mac 客户端Windows 客户端微信小程序
定价
高级版会员购买积分包购买API积分包
服务
文献检索文档翻译深度研究API 文档MCP 服务
关于我们
关于 Suppr公司介绍联系我们用户协议隐私条款
关注我们

Suppr 超能文献

核心技术专利:CN118964589B侵权必究
粤ICP备2023148730 号-1Suppr @ 2026

文献检索

告别复杂PubMed语法,用中文像聊天一样搜索,搜遍4000万医学文献。AI智能推荐,让科研检索更轻松。

立即免费搜索

文件翻译

保留排版,准确专业,支持PDF/Word/PPT等文件格式,支持 12+语言互译。

免费翻译文档

深度研究

AI帮你快速写综述,25分钟生成高质量综述,智能提取关键信息,辅助科研写作。

立即免费体验

体重支持的跑步机训练通过在亚急性期降低星形胶质细胞的反应性,减少脊髓损伤大鼠的胶质瘢痕过度生长。

Body weight-supported treadmill training reduces glial scar overgrowth in SCI rats by decreasing the reactivity of astrocytes during the subacute phase.

作者信息

Cai Jili, Wang Yu, Zhai Chenyuan, Jiang Kunmao, Wang Zun, Fang Lu, Li Xiangzhe, Zhu Chenchen, Liu Wentao, Wang Tong, Wu Qi

机构信息

Rehabilitation Medicine Center, The First Affiliated Hospital of Nanjing Medical University, Nanjing, 210029, China.

Department of Rehabilitation, Suzhou Hospital, Nanjing Medical University, Suzhou, 215008, China.

出版信息

BMC Neurosci. 2025 Apr 28;26(1):30. doi: 10.1186/s12868-025-00947-7.

DOI:10.1186/s12868-025-00947-7
PMID:40295901
原文链接:https://pmc.ncbi.nlm.nih.gov/articles/PMC12039159/
Abstract

BACKGROUND

Spinal cord injury is followed by glial scar formation, which was long seen mainly as a physical barrier preventing axonal regeneration. Glial scar astrocytes lead to glial scar formation and produce inhibitory factors to prevent axons from growing through the scar, while inhibiting the conversion of reactive astrocytes into glial scar-forming astrocytes may represent an ideal treatment for CNS injury. Exercise is a non-invasive and effective therapeutic intervention for clinical rehabilitation of spinal cord injury. However, its precise therapeutic mechanisms still need to be continuously explored.

METHODS

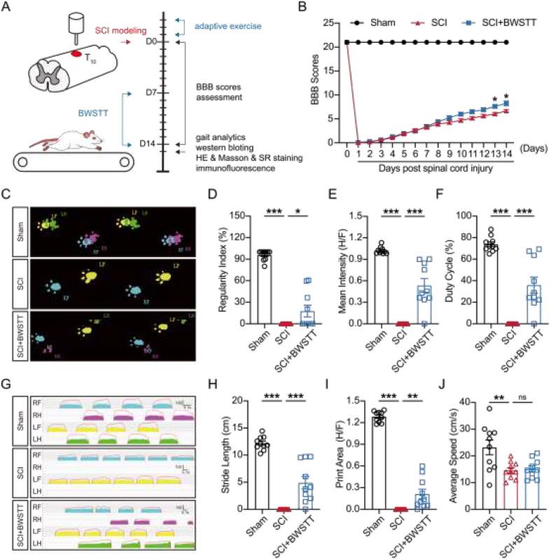
30 rats were randomly assigned to three groups (Sham, SCI, SCI + BWSTT; n = 10 rats per group). In this study, we employed the BBB scales and gait analysis system to examine the behavioral functions of the rats in each group. Furthermore, we utilized immunoblotting of spinal cord tissue at the injury site, in addition to histological staining and immunofluorescence staining, to explore glial scar aggregation and axonal regeneration in each group of rats.

RESULTS

Our results revealed that hindlimb motor function was significantly improved in SCI rats after a sustained subacute period of BWSTT, accompanied by the promotion of histological repair and nerve regeneration. Subsequent immunofluorescence staining and immunoblotting showed diminished astrocyte reactivity in the region surrounding the spinal cord injury as well as reduced expression and distribution of collagen fibers near the lesion after BWSTT. Additionally, a significant decrease in the expression of MMP-2/9, which is closely related to astrocyte migration, was observed in the vicinity of spinal cord tissue lesions.

CONCLUSION

Our study demonstrates that a sustained BWSTT intervention during the subacute phase of spinal cord injury can effectively reduce astrocyte reactivity and glial scarring overgrowth, thereby facilitating functional recovery after SCI.

摘要

背景

脊髓损伤后会形成胶质瘢痕,长期以来,胶质瘢痕主要被视为阻止轴突再生的物理屏障。胶质瘢痕星形胶质细胞导致胶质瘢痕形成并产生抑制因子,以阻止轴突穿过瘢痕生长,而抑制反应性星形胶质细胞向形成胶质瘢痕的星形胶质细胞转化可能是治疗中枢神经系统损伤的理想方法。运动是脊髓损伤临床康复的一种非侵入性有效治疗干预措施。然而,其确切的治疗机制仍需不断探索。

方法

将30只大鼠随机分为三组(假手术组、脊髓损伤组、脊髓损伤+体重支持训练组;每组n = 10只大鼠)。在本研究中,我们采用BBB评分量表和步态分析系统来检测每组大鼠的行为功能。此外,除了组织学染色和免疫荧光染色外,我们还利用损伤部位脊髓组织的免疫印迹法,来探索每组大鼠的胶质瘢痕聚集和轴突再生情况。

结果

我们的结果显示,在持续亚急性期进行体重支持训练后,脊髓损伤大鼠的后肢运动功能显著改善,同时伴有组织学修复和神经再生的促进。随后的免疫荧光染色和免疫印迹显示,体重支持训练后,脊髓损伤周围区域的星形胶质细胞反应性降低,损伤附近的胶原纤维表达和分布减少。此外,在脊髓组织损伤附近观察到与星形胶质细胞迁移密切相关的MMP - 2/9表达显著降低。

结论

我们的研究表明,在脊髓损伤亚急性期进行持续的体重支持训练干预可以有效降低星形胶质细胞反应性和胶质瘢痕过度生长,从而促进脊髓损伤后的功能恢复。

https://cdn.ncbi.nlm.nih.gov/pmc/blobs/e224/12039159/0df34168c86d/12868_2025_947_Fig5_HTML.jpg
https://cdn.ncbi.nlm.nih.gov/pmc/blobs/e224/12039159/9bd1decfb1b0/12868_2025_947_Fig1_HTML.jpg
https://cdn.ncbi.nlm.nih.gov/pmc/blobs/e224/12039159/3ba622720ede/12868_2025_947_Fig2_HTML.jpg
https://cdn.ncbi.nlm.nih.gov/pmc/blobs/e224/12039159/6662a304f0b4/12868_2025_947_Fig3_HTML.jpg
https://cdn.ncbi.nlm.nih.gov/pmc/blobs/e224/12039159/0fe1d1ed30ab/12868_2025_947_Fig4_HTML.jpg
https://cdn.ncbi.nlm.nih.gov/pmc/blobs/e224/12039159/0df34168c86d/12868_2025_947_Fig5_HTML.jpg
https://cdn.ncbi.nlm.nih.gov/pmc/blobs/e224/12039159/9bd1decfb1b0/12868_2025_947_Fig1_HTML.jpg
https://cdn.ncbi.nlm.nih.gov/pmc/blobs/e224/12039159/3ba622720ede/12868_2025_947_Fig2_HTML.jpg
https://cdn.ncbi.nlm.nih.gov/pmc/blobs/e224/12039159/6662a304f0b4/12868_2025_947_Fig3_HTML.jpg
https://cdn.ncbi.nlm.nih.gov/pmc/blobs/e224/12039159/0fe1d1ed30ab/12868_2025_947_Fig4_HTML.jpg
https://cdn.ncbi.nlm.nih.gov/pmc/blobs/e224/12039159/0df34168c86d/12868_2025_947_Fig5_HTML.jpg

相似文献

1
Body weight-supported treadmill training reduces glial scar overgrowth in SCI rats by decreasing the reactivity of astrocytes during the subacute phase.体重支持的跑步机训练通过在亚急性期降低星形胶质细胞的反应性,减少脊髓损伤大鼠的胶质瘢痕过度生长。
BMC Neurosci. 2025 Apr 28;26(1):30. doi: 10.1186/s12868-025-00947-7.
2
Glial scar and neuroregeneration: histological, functional, and magnetic resonance imaging analysis in chronic spinal cord injury.胶质瘢痕与神经再生:慢性脊髓损伤的组织学、功能学及磁共振成像分析。
J Neurosurg Spine. 2010 Aug;13(2):169-80. doi: 10.3171/2010.3.SPINE09190.
3
Effects of granulocyte colony-stimulating factor and granulocyte-macrophage colony-stimulating factor on glial scar formation after spinal cord injury in rats.粒细胞集落刺激因子和粒细胞巨噬细胞集落刺激因子对大鼠脊髓损伤后胶质瘢痕形成的影响。
J Neurosurg Spine. 2014 Dec;21(6):966-73. doi: 10.3171/2014.8.SPINE131090. Epub 2014 Oct 3.
4
The glial scar in spinal cord injury and repair.脊髓损伤与修复中的神经胶质瘢痕。
Neurosci Bull. 2013 Aug;29(4):421-35. doi: 10.1007/s12264-013-1358-3. Epub 2013 Jul 16.
5
Low-dose fractionated irradiation promotes axonal regeneration beyond reactive gliosis and facilitates locomotor function recovery after spinal cord injury in beagle dogs.低剂量分割照射促进轴突再生超越反应性神经胶质增生,并促进脊髓损伤后比格犬的运动功能恢复。
Eur J Neurosci. 2017 Nov;46(9):2507-2518. doi: 10.1111/ejn.13714. Epub 2017 Oct 19.
6
[Effect of chondroitinase ABC on axonal myelination and glial scar after spinal cord injury in rats].[软骨素酶ABC对大鼠脊髓损伤后轴突髓鞘形成及胶质瘢痕的影响]
Zhongguo Xiu Fu Chong Jian Wai Ke Za Zhi. 2013 Feb;27(2):145-50.
7
Water treadmill training attenuates blood-spinal cord barrier disruption in rats by promoting angiogenesis and inhibiting matrix metalloproteinase-2/9 expression following spinal cord injury.水迷宫训练通过促进血管生成和抑制基质金属蛋白酶-2/9 的表达来减轻大鼠脊髓损伤后的血脊髓屏障破坏。
Fluids Barriers CNS. 2020 Nov 25;17(1):70. doi: 10.1186/s12987-020-00232-1.
8
Glial scar survives until the chronic phase by recruiting scar-forming astrocytes after spinal cord injury.胶质瘢痕在脊髓损伤后通过招募瘢痕形成星形胶质细胞而存活到慢性期。
Exp Neurol. 2023 Jan;359:114264. doi: 10.1016/j.expneurol.2022.114264. Epub 2022 Nov 3.
9
Anti-IL-20 antibody improved motor function and reduced glial scar formation after traumatic spinal cord injury in rats.抗白细胞介素 20 抗体可改善大鼠创伤性脊髓损伤后的运动功能并减少神经胶质瘢痕形成。
J Neuroinflammation. 2020 May 14;17(1):156. doi: 10.1186/s12974-020-01814-4.
10
Effect of in vivo reprogramming of astrocytes combined with exercise training on neurorepair in rats with spinal cord injury.星形胶质细胞体内重编程联合运动训练对脊髓损伤大鼠神经修复的影响
Animal Model Exp Med. 2025 Apr;8(4):595-605. doi: 10.1002/ame2.12545. Epub 2025 Jan 23.

本文引用的文献

1
Evolution of Lipid Metabolism in the Injured Mouse Spinal Cord.损伤小鼠脊髓中脂质代谢的演变
J Neurotrauma. 2025 Feb;42(3-4):182-196. doi: 10.1089/neu.2024.0385. Epub 2024 Dec 17.
2
Molecular Pathway Changes Associated with Different Post-Conditioning Exercise Interventions After Experimental TBI.实验性创伤性脑损伤后不同后适应运动干预相关的分子通路变化
J Neurotrauma. 2025 May;42(9-10):851-876. doi: 10.1089/neu.2024.0120. Epub 2024 Aug 21.
3
Astrocytes, reactive astrogliosis, and glial scar formation in traumatic brain injury.
创伤性脑损伤中的星形胶质细胞、反应性星形胶质增生和胶质瘢痕形成。
Neural Regen Res. 2025 Apr 1;20(4):973-989. doi: 10.4103/NRR.NRR-D-23-02091. Epub 2024 May 17.
4
Treadmill training improves neural function recovery in rats with spinal cord injury via JAK2/STAT3 signaling pathway and attenuating apoptosis. treadmill 训练通过 JAK2/STAT3 信号通路和减轻细胞凋亡改善脊髓损伤大鼠的神经功能恢复。
Neuroreport. 2024 Sep 4;35(13):811-821. doi: 10.1097/WNR.0000000000002062. Epub 2024 Jul 8.
5
Enhancement of motor functional recovery in thoracic spinal cord injury: voluntary wheel running versus forced treadmill exercise.胸段脊髓损伤后运动功能恢复的增强:自主轮跑与强制跑步机运动对比
Neural Regen Res. 2025 Mar 1;20(3):836-844. doi: 10.4103/NRR.NRR-D-23-01585. Epub 2024 Mar 1.
6
Repeated trans-spinal magnetic stimulation promotes microglial phagocytosis of myelin debris after spinal cord injury through LRP-1.反复经脊髓磁刺激通过 LRP-1 促进脊髓损伤后小胶质细胞吞噬髓鞘碎片。
Exp Neurol. 2024 Sep;379:114844. doi: 10.1016/j.expneurol.2024.114844. Epub 2024 Jun 1.
7
The Impact of Treadmill Training on Tissue Integrity, Axon Growth, and Astrocyte Modulation. treadmill 训练对组织完整性、轴突生长和星形胶质细胞调节的影响。
Int J Mol Sci. 2024 Mar 28;25(7):3772. doi: 10.3390/ijms25073772.
8
Myelin repair of spinal cord injury in adult mice induced by treadmill training upregulated peroxisome proliferator-activated receptor gamma coactivator 1 alpha. treadmill 训练诱导成年小鼠脊髓损伤髓鞘修复上调过氧化物酶体增殖物激活受体γ共激活因子 1α。
Glia. 2024 Mar;72(3):607-624. doi: 10.1002/glia.24493. Epub 2023 Nov 30.
9
Glycine and N-Acetylcysteine (GlyNAC) Combined with Body Weight Support Treadmill Training Improved Spinal Cord and Skeletal Muscle Structure and Function in Rats with Spinal Cord Injury.甘氨酸和 N-乙酰半胱氨酸(GlyNAC)联合体质量支持跑台训练改善脊髓损伤大鼠的脊髓和骨骼肌结构与功能。
Nutrients. 2023 Oct 28;15(21):4578. doi: 10.3390/nu15214578.
10
Global burden of spinal cord injury: future directions.脊髓损伤的全球负担:未来方向。
Lancet Neurol. 2023 Nov;22(11):976-978. doi: 10.1016/S1474-4422(23)00366-6.