• 文献检索
  • 文档翻译
  • 深度研究
  • 学术资讯
  • Suppr Zotero 插件Zotero 插件
  • 邀请有礼
  • 套餐&价格
  • 历史记录
应用&插件
Suppr Zotero 插件Zotero 插件浏览器插件Mac 客户端Windows 客户端微信小程序
定价
高级版会员购买积分包购买API积分包
服务
文献检索文档翻译深度研究API 文档MCP 服务
关于我们
关于 Suppr公司介绍联系我们用户协议隐私条款
关注我们

Suppr 超能文献

核心技术专利:CN118964589B侵权必究
粤ICP备2023148730 号-1Suppr @ 2026

文献检索

告别复杂PubMed语法,用中文像聊天一样搜索,搜遍4000万医学文献。AI智能推荐,让科研检索更轻松。

立即免费搜索

文件翻译

保留排版,准确专业,支持PDF/Word/PPT等文件格式,支持 12+语言互译。

免费翻译文档

深度研究

AI帮你快速写综述,25分钟生成高质量综述,智能提取关键信息,辅助科研写作。

立即免费体验

促黑素神经元中NPAS4缺失可预防雄性小鼠肥胖并改变进食调节的转录组。

NPAS4 Depletion in POMC Neurons Protects From Obesity and Alters the Feeding-regulated Transcriptome in Male Mice.

作者信息

Yoon Ji Soo, Gamu Daniel, Gibson William T, Lynn Francis C

机构信息

BC Children's Hospital Research Institute, Vancouver, BC,  Canada V5Z 4H4.

Department of Surgery, University of British Columbia, Vancouver, BC,  Canada V6T 1Z4.

出版信息

Endocrinology. 2025 May 19;166(7). doi: 10.1210/endocr/bqaf083.

DOI:10.1210/endocr/bqaf083
PMID:40296822
原文链接:https://pmc.ncbi.nlm.nih.gov/articles/PMC12123070/
Abstract

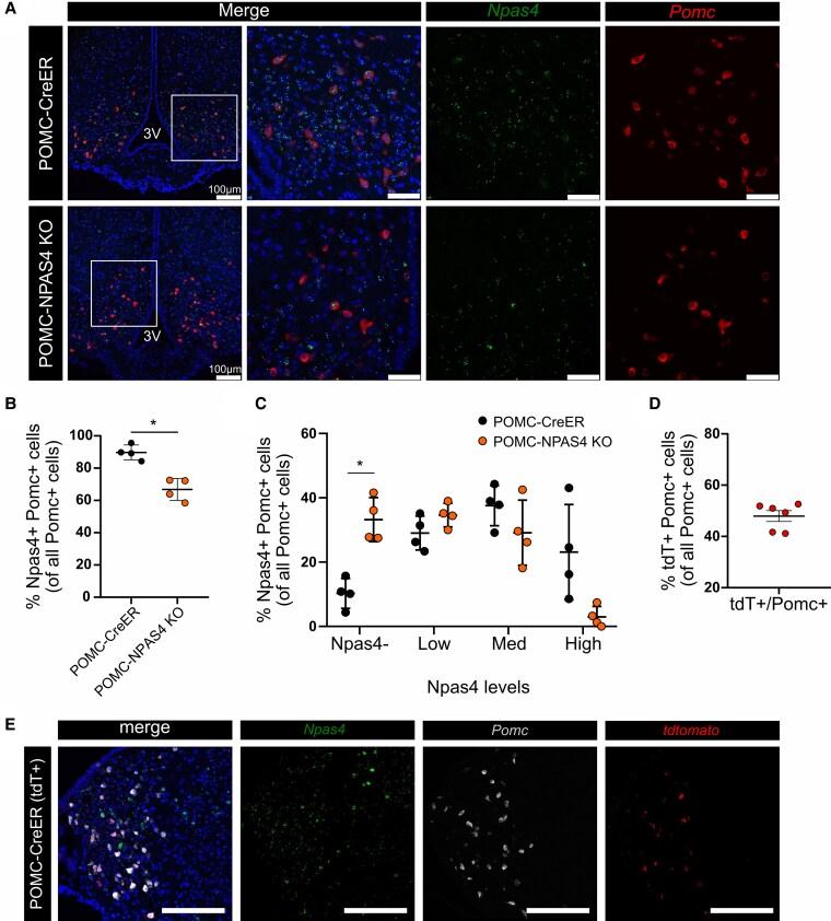
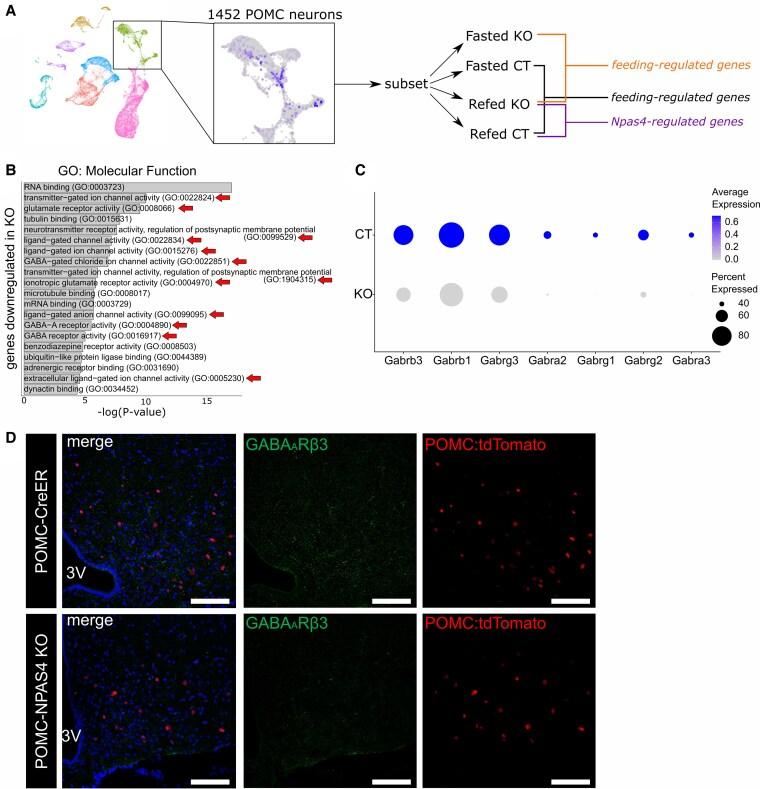
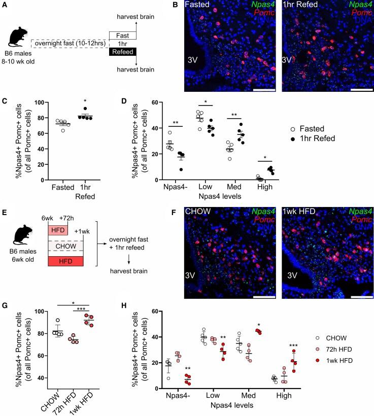
Immediate early genes (IEGs), such as neuronal PAS domain protein 4 (Npas4), are induced as part of the response to environmental stimuli. In the arcuate nucleus (ARC), proopiomelanocortin (POMC) neurons are critical in detecting peripheral signals to regulate food intake. To date, Npas4 has not been studied in the context of regulating food intake, and its sites of action in the ARC are unknown. We found that Npas4 was induced in POMC neurons by refeeding, oral glucose, and a high-fat diet (HFD). In order to explore the role of NPAS4 in POMC neurons, a conditional knockout approach was used. Male mice with Npas4 knockout in POMC neurons showed significantly reduced body weight starting at 10 weeks of HFD, which was due to decreased food intake. Single-cell RNA sequencing on ARC cells demonstrated that POMC neurons of knockout mice showed an enhanced refeeding-induced transcriptional response, dysregulated IEG expression in response to refeeding, and reduced expression of genes encoding gamma-aminobutyric acid (GABA)-A receptor subunits. Cell-to-cell communication analysis revealed that POMC neurons of knockout mice lost inhibitory GABAergic signaling inputs and gained excitatory glutamatergic signaling inputs. Taken together, these results suggest that Npas4 tempers the activity of POMC neurons and loss of Npas4 causes impairments in nutrient intake sensing. Mechanistically, this results from reduced expression of inhibitory GABA-A receptors and an overall increase in the feeding-induced POMC neuron transcriptional response. In conclusion, we report a role for the transcription factor Npas4 in POMC neurons of the ARC and demonstrate its importance in controlling feeding behavior in states of overnutrition.

摘要

即刻早期基因(IEGs),如神经元PAS结构域蛋白4(Npas4),作为对环境刺激反应的一部分被诱导表达。在弓状核(ARC)中,阿黑皮素原(POMC)神经元在检测外周信号以调节食物摄入方面起着关键作用。迄今为止,尚未在调节食物摄入的背景下对Npas4进行研究,其在ARC中的作用位点也未知。我们发现,再喂食、口服葡萄糖和高脂饮食(HFD)可诱导POMC神经元中Npas4的表达。为了探究NPAS4在POMC神经元中的作用,采用了条件性敲除方法。POMC神经元中Npas4基因敲除的雄性小鼠从10周龄开始喂食HFD后体重显著减轻,这是由于食物摄入量减少所致。对ARC细胞进行单细胞RNA测序表明,敲除小鼠的POMC神经元显示出再喂食诱导的转录反应增强、对再喂食的即刻早期基因表达失调以及编码γ-氨基丁酸(GABA)-A受体亚基的基因表达降低。细胞间通讯分析显示,敲除小鼠的POMC神经元失去了抑制性GABA能信号输入,并获得了兴奋性谷氨酸能信号输入。综上所述,这些结果表明Npas4调节POMC神经元的活性,Npas4的缺失导致营养摄入感知受损。从机制上讲,这是由于抑制性GABA-A受体表达减少以及喂食诱导的POMC神经元转录反应总体增加所致。总之,我们报道了转录因子Npas4在ARC的POMC神经元中的作用,并证明了其在控制营养过剩状态下的进食行为中的重要性。

https://cdn.ncbi.nlm.nih.gov/pmc/blobs/4d4d/12123070/f9a4e17ff500/bqaf083f7.jpg
https://cdn.ncbi.nlm.nih.gov/pmc/blobs/4d4d/12123070/5bfb289a6230/bqaf083f1.jpg
https://cdn.ncbi.nlm.nih.gov/pmc/blobs/4d4d/12123070/b5b8e16d252d/bqaf083f2.jpg
https://cdn.ncbi.nlm.nih.gov/pmc/blobs/4d4d/12123070/a788f38beac4/bqaf083f3.jpg
https://cdn.ncbi.nlm.nih.gov/pmc/blobs/4d4d/12123070/e686493025f7/bqaf083f4.jpg
https://cdn.ncbi.nlm.nih.gov/pmc/blobs/4d4d/12123070/a85d6ff465d8/bqaf083f5.jpg
https://cdn.ncbi.nlm.nih.gov/pmc/blobs/4d4d/12123070/4d5675afb913/bqaf083f6.jpg
https://cdn.ncbi.nlm.nih.gov/pmc/blobs/4d4d/12123070/f9a4e17ff500/bqaf083f7.jpg
https://cdn.ncbi.nlm.nih.gov/pmc/blobs/4d4d/12123070/5bfb289a6230/bqaf083f1.jpg
https://cdn.ncbi.nlm.nih.gov/pmc/blobs/4d4d/12123070/b5b8e16d252d/bqaf083f2.jpg
https://cdn.ncbi.nlm.nih.gov/pmc/blobs/4d4d/12123070/a788f38beac4/bqaf083f3.jpg
https://cdn.ncbi.nlm.nih.gov/pmc/blobs/4d4d/12123070/e686493025f7/bqaf083f4.jpg
https://cdn.ncbi.nlm.nih.gov/pmc/blobs/4d4d/12123070/a85d6ff465d8/bqaf083f5.jpg
https://cdn.ncbi.nlm.nih.gov/pmc/blobs/4d4d/12123070/4d5675afb913/bqaf083f6.jpg
https://cdn.ncbi.nlm.nih.gov/pmc/blobs/4d4d/12123070/f9a4e17ff500/bqaf083f7.jpg

相似文献

1
NPAS4 Depletion in POMC Neurons Protects From Obesity and Alters the Feeding-regulated Transcriptome in Male Mice.促黑素神经元中NPAS4缺失可预防雄性小鼠肥胖并改变进食调节的转录组。
Endocrinology. 2025 May 19;166(7). doi: 10.1210/endocr/bqaf083.
2
Hypothalamic POMC deficiency increases circulating adiponectin despite obesity.下丘脑 POMC 缺乏症导致肥胖患者的循环脂联素增加。
Mol Metab. 2020 May;35:100957. doi: 10.1016/j.molmet.2020.01.021. Epub 2020 Feb 7.
3
Uncovering the role of Gpr45 in obesity regulation.揭示Gpr45在肥胖调节中的作用。
Mol Metab. 2025 May 29;98:102174. doi: 10.1016/j.molmet.2025.102174.
4
Fatty Acid Synthase regulates glucose and energy homeostasis via POMC neurons and adrenergic signals.脂肪酸合酶通过促黑素细胞激素(POMC)神经元和肾上腺素能信号调节葡萄糖和能量稳态。
Mol Metab. 2025 Aug;98:102177. doi: 10.1016/j.molmet.2025.102177. Epub 2025 Jun 18.
5
Arcuate dopaminergic/GABAergic neurons project within the hypothalamus and to the median eminence.弓状多巴胺能/γ-氨基丁酸能神经元在下丘脑内和向正中隆起投射。
J Neurophysiol. 2024 Sep 1;132(3):943-952. doi: 10.1152/jn.00086.2024. Epub 2024 Aug 7.
6
Estradiol Protects Proopiomelanocortin Neurons Against Insulin Resistance.雌二醇可保护 proopiomelanocortin 神经元免受胰岛素抵抗。
Endocrinology. 2018 Feb 1;159(2):647-664. doi: 10.1210/en.2017-00793.
7
Exendin-4(1-32)K-Capric Acid, a Glucagon-Like Peptide-1 Receptor Agonist, Suppresses Food Intake via Arcuate Pro-Opiomelanocortin Neurons.艾塞那肽-4(1-32)-癸酸,一种胰高血糖素样肽-1受体激动剂,通过弓状前阿黑皮素原神经元抑制食物摄入。
Endocrinol Metab (Seoul). 2025 Jun;40(3):434-447. doi: 10.3803/EnM.2024.2185. Epub 2025 Apr 14.
8
Leptin signaling in POMC neurons regulates plasma leptin levels and is critical to mediate hypothalamic-pituitary-adrenal axis activation during fasting.POMC神经元中的瘦素信号调节血浆瘦素水平,对介导禁食期间下丘脑-垂体-肾上腺轴的激活至关重要。
Sci Rep. 2025 Jul 15;15(1):25574. doi: 10.1038/s41598-025-09990-0.
9
Role of cold-inducible RNA-binding protein in hypothalamic regulation of feeding behavior during fasting and cold exposure.冷诱导RNA结合蛋白在禁食和冷暴露期间下丘脑对摄食行为调控中的作用
Biochem Biophys Res Commun. 2025 Apr 9;757:151616. doi: 10.1016/j.bbrc.2025.151616. Epub 2025 Mar 10.
10
27-Hydroxycholesterol acts on estrogen receptor α expressed by POMC neurons in the arcuate nucleus to modulate feeding behavior.27-羟胆固醇通过作用于弓状核中 POMC 神经元表达的雌激素受体 α 来调节摄食行为。
Sci Adv. 2024 Jul 12;10(28):eadi4746. doi: 10.1126/sciadv.adi4746.

本文引用的文献

1
Inferring neuron-neuron communications from single-cell transcriptomics through NeuronChat.通过 NeuronChat 从单细胞转录组学推断神经元-神经元通讯。
Nat Commun. 2023 Feb 28;14(1):1128. doi: 10.1038/s41467-023-36800-w.
2
UCP2-dependent redox sensing in POMC neurons regulates feeding.UCP2 依赖性氧化还原感应在 POMC 神经元中调节摄食。
Cell Rep. 2022 Dec 27;41(13):111894. doi: 10.1016/j.celrep.2022.111894.
3
Calcium-dependent transcriptional changes in human pancreatic islet cells reveal functional diversity in islet cell subtypes.
钙离子依赖的人胰岛细胞转录变化揭示胰岛细胞亚型的功能多样性。
Diabetologia. 2022 Sep;65(9):1519-1533. doi: 10.1007/s00125-022-05718-1. Epub 2022 May 26.
4
Developmental single-cell transcriptomics of hypothalamic POMC neurons reveal the genetic trajectories of multiple neuropeptidergic phenotypes.下丘脑 POMC 神经元的发育单细胞转录组学揭示了多种神经肽表型的遗传轨迹。
Elife. 2022 Jan 19;11:e72883. doi: 10.7554/eLife.72883.
5
Refeeding activates neurons in the dorsomedial hypothalamus to inhibit food intake and promote positive valence.重新喂养激活了背内侧下丘脑的神经元,抑制食物摄入并促进积极的情绪。
Mol Metab. 2021 Dec;54:101366. doi: 10.1016/j.molmet.2021.101366. Epub 2021 Oct 30.
6
Central nervous system regulation of organismal energy and glucose homeostasis.中枢神经系统对机体能量和葡萄糖稳态的调节。
Nat Metab. 2021 Jun;3(6):737-750. doi: 10.1038/s42255-021-00408-5. Epub 2021 Jun 21.
7
Functionally distinct POMC-expressing neuron subpopulations in hypothalamus revealed by intersectional targeting.通过交叠靶向揭示下丘脑中功能不同的 POMC 表达神经元亚群。
Nat Neurosci. 2021 Jul;24(7):913-929. doi: 10.1038/s41593-021-00854-0. Epub 2021 May 17.
8
Gene Set Knowledge Discovery with Enrichr.基因集知识发现与 Enrichr
Curr Protoc. 2021 Mar;1(3):e90. doi: 10.1002/cpz1.90.
9
Restriction of food intake by PPP1R17-expressing neurons in the DMH.通过表达 PPP1R17 的神经元限制 DMH 中的食物摄入。
Proc Natl Acad Sci U S A. 2021 Mar 30;118(13). doi: 10.1073/pnas.2100194118.
10
POMC neuronal heterogeneity in energy balance and beyond: an integrated view.能量平衡及其他方面的 POMC 神经元异质性:综合观点。
Nat Metab. 2021 Mar;3(3):299-308. doi: 10.1038/s42255-021-00345-3. Epub 2021 Feb 25.