Suppr超能文献

花提取物复合物通过调节氧化应激减轻肾脏炎症和纤维化。

and Flower Extract Complex Alleviates Kidney Inflammation and Fibrosis by Modulating Oxidative Stress.

作者信息

Kim Soyoung, Kim Jeongwon, Kim Jong-Lae, Park Mi-Ryeong, Park Kye Won, Chung Ki Wung

机构信息

HLscience Co., Ltd., Uiwang-si 16004, Republic of Korea.

Department of Food Science and Biotechnology, Sungkyunkwan University, Suwon 16419, Republic of Korea.

出版信息

Antioxidants (Basel). 2025 Mar 28;14(4):409. doi: 10.3390/antiox14040409.

Abstract

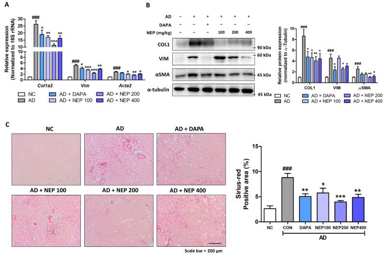
Chronic kidney disease (CKD) is characterized by functional and structural abnormalities, with its progression strongly influenced by oxidative stress and inflammatory responses, ultimately leading to renal fibrosis. This study aimed to investigate the effects of a and flower extract complex (NEPROBIN) through in vitro and in vivo experiments. In vitro experiments with NRK52E renal tubular epithelial cells demonstrated that NEPROBIN significantly alleviates HO-induced oxidative stress and suppresses lipopolysaccharide (LPS)-induced activation of the mitogen-activated protein kinase (MAPK) and nuclear factor kappa-light-chain-enhancer of activated B cells (NF-κB) signaling pathways. Additionally, NEPROBIN reduced LPS-induced NF-κB transcriptional activity and downregulated the expression of cytokines and chemokines in these cells. We further investigated the effects of NEPROBIN in vivo. Kidney damage was induced in mice using a 0.25% adenine diet (AD), and the mice were orally treated with NEPROBIN at doses of 100, 200, and 400 mg/kg/day for two weeks. NEPROBIN treatment significantly reduced AD-induced elevations in blood urea, serum creatinine, and urinary β2-microglobulin levels. Markers of oxidative stress and kidney damage were notably lower in the kidneys of NEPROBIN-treated mice. Furthermore, NEPROBIN effectively mitigated the AD-induced inflammatory response in the kidneys, with a marked reduction in cytokine and chemokine expression. This decrease in inflammation was associated with a significant reduction in tubulointerstitial fibrosis. Overall, NEPROBIN alleviated renal damage and fibrosis by directly targeting renal oxidative stress and inflammation, highlighting its potential as a therapeutic agent for CKD.

摘要

慢性肾脏病(CKD)的特征是功能和结构异常,其进展受到氧化应激和炎症反应的强烈影响,最终导致肾纤维化。本研究旨在通过体外和体内实验研究一种花提取物复合物(NEPROBIN)的作用。对NRK52E肾小管上皮细胞进行的体外实验表明,NEPROBIN可显著减轻过氧化氢(HO)诱导的氧化应激,并抑制脂多糖(LPS)诱导的丝裂原活化蛋白激酶(MAPK)和核因子κB(NF-κB)信号通路的激活。此外,NEPROBIN降低了LPS诱导的NF-κB转录活性,并下调了这些细胞中细胞因子和趋化因子的表达。我们进一步研究了NEPROBIN在体内的作用。使用0.25%腺嘌呤饮食(AD)诱导小鼠肾损伤,并对小鼠口服给予剂量为100、200和400mg/kg/天的NEPROBIN,持续两周。NEPROBIN治疗显著降低了AD诱导的血尿素、血清肌酐和尿β2-微球蛋白水平升高。NEPROBIN治疗的小鼠肾脏中氧化应激和肾损伤标志物明显较低。此外,NEPROBIN有效减轻了AD诱导的肾脏炎症反应,细胞因子和趋化因子表达显著降低。炎症的减轻与肾小管间质纤维化的显著减少相关。总体而言,NEPROBIN通过直接针对肾脏氧化应激和炎症减轻了肾损伤和纤维化,突出了其作为CKD治疗药物的潜力。

https://cdn.ncbi.nlm.nih.gov/pmc/blobs/9ced/12024243/acf52d722f0e/antioxidants-14-00409-g001.jpg

文献检索

告别复杂PubMed语法,用中文像聊天一样搜索,搜遍4000万医学文献。AI智能推荐,让科研检索更轻松。

立即免费搜索

文件翻译

保留排版,准确专业,支持PDF/Word/PPT等文件格式,支持 12+语言互译。

免费翻译文档

深度研究

AI帮你快速写综述,25分钟生成高质量综述,智能提取关键信息,辅助科研写作。

立即免费体验