• 文献检索
  • 文档翻译
  • 深度研究
  • 学术资讯
  • Suppr Zotero 插件Zotero 插件
  • 邀请有礼
  • 套餐&价格
  • 历史记录
应用&插件
Suppr Zotero 插件Zotero 插件浏览器插件Mac 客户端Windows 客户端微信小程序
定价
高级版会员购买积分包购买API积分包
服务
文献检索文档翻译深度研究API 文档MCP 服务
关于我们
关于 Suppr公司介绍联系我们用户协议隐私条款
关注我们

Suppr 超能文献

核心技术专利:CN118964589B侵权必究
粤ICP备2023148730 号-1Suppr @ 2026

文献检索

告别复杂PubMed语法,用中文像聊天一样搜索,搜遍4000万医学文献。AI智能推荐,让科研检索更轻松。

立即免费搜索

文件翻译

保留排版,准确专业,支持PDF/Word/PPT等文件格式,支持 12+语言互译。

免费翻译文档

深度研究

AI帮你快速写综述,25分钟生成高质量综述,智能提取关键信息,辅助科研写作。

立即免费体验

补骨脂素通过调节STAT3和MAPK信号通路抑制喉咽癌的增殖。

Bavachin suppresses proliferation of laryngopharyngeal cancer by regulating the STAT3 and MAPK signaling pathways.

作者信息

Yang Xiaonan, Ding Zhimin, Hua Hongting, Gan Ruijia, Meng Dongdong, Zang Yan, Xiao Han, Wang Dong, Jiang Wanjin, Si Dongyu, Wei Xiang, Zhang Mei, Zhang Huabing, Gao Chaobing

机构信息

Department of Otorhinolaryngology Head and Neck Surgery, The First Affiliated Hospital of Anhui Medical University, Hefei, 230022, China.

Department of Otorhinolaryngology Head and Neck Surgery, Fuyang Women and Children's Hospital, Fuyang, 236000, China.

出版信息

J Cancer. 2025 Mar 31;16(7):2339-2352. doi: 10.7150/jca.92956. eCollection 2025.

DOI:10.7150/jca.92956
PMID:40302804
原文链接:https://pmc.ncbi.nlm.nih.gov/articles/PMC12036085/
Abstract

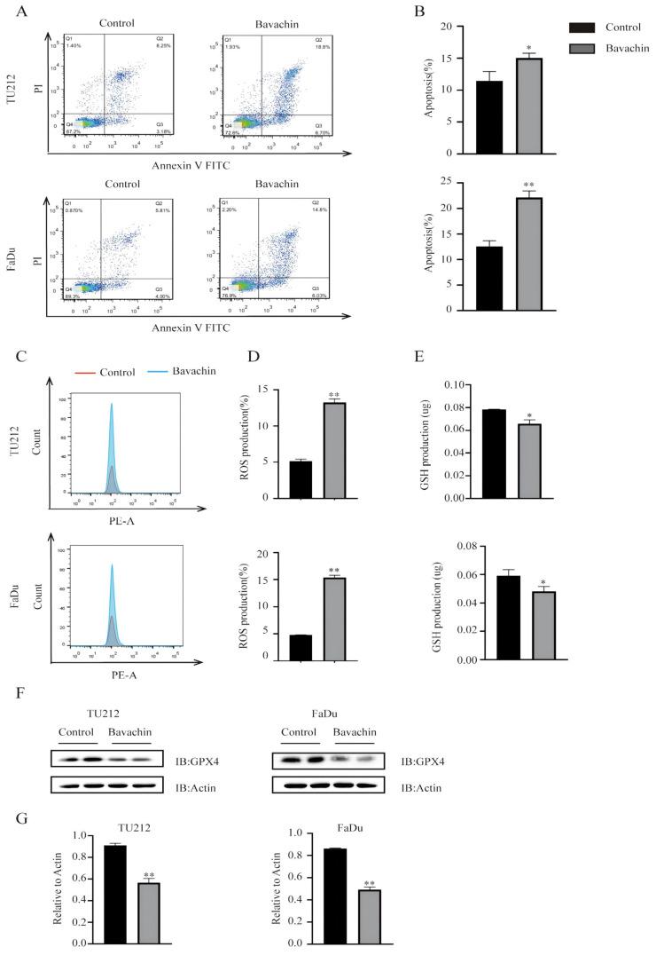
The present study aimed to explore the underlying antitumor effects of bavachin on laryngopharyngeal cancer and . Tu212 and FaDu cells were cultured in the incubator. Cells were treated with 0.1% DMSO (control group) and different concentrations of bavachin (experimental groups) for exploring the results of proliferation and apoptosis. We revealed the underlying mechanism of bavachin on laryngopharyngeal cancer through western blotting, qRT-PCR assay and immunofluorescence staining. Bavachin could suppress the proliferation and migration of laryngopharyngeal cancer cells and . Mechanistically, the results suggested that bavachin could downregulate the phosphorylation level of the signal transducer and activator of the transcription 3 (STAT3) and upregulate those of the mitogen-activated protein kinase (MAPK). Furthermore, bavachin also increased the expression level of Bax and suppressed those of Bcl-2, CDK4/6, and CyclinD1 in the laryngopharyngeal cancer cells. Additionally, the study also identified that bavachin promoted ferroptosis by decreasing the expression level of glutathione peroxidase 4 (GPX4) and increasing those of intracellular reactive oxygen species (ROS) and glutathione (GSH). Taken together, these results demonstrated that bavachin could suppress the growth and migration of laryngopharyngeal cancer cells and induce apoptosis and cell cycle arrest of the laryngopharyngeal cancer cells by regulating the MAPK/STAT3 signaling pathway. This study demonstrated that bavachin exhibited a clinical therapeutic potential for laryngopharyngeal cancer.

摘要

本研究旨在探讨补骨脂素对喉咽癌的潜在抗肿瘤作用。将Tu212和FaDu细胞在培养箱中培养。用0.1%二甲基亚砜(对照组)和不同浓度的补骨脂素(实验组)处理细胞,以探究增殖和凋亡结果。我们通过蛋白质免疫印迹法、qRT-PCR检测和免疫荧光染色揭示了补骨脂素对喉咽癌的潜在作用机制。补骨脂素可抑制喉咽癌细胞的增殖和迁移。从机制上讲,结果表明补骨脂素可下调信号转导和转录激活因子3(STAT3)的磷酸化水平,并上调丝裂原活化蛋白激酶(MAPK)的磷酸化水平。此外,补骨脂素还可增加喉咽癌细胞中Bax的表达水平,并抑制Bcl-2、CDK4/6和细胞周期蛋白D1的表达。此外,该研究还发现补骨脂素通过降低谷胱甘肽过氧化物酶4(GPX4)的表达水平,增加细胞内活性氧(ROS)和谷胱甘肽(GSH)的水平来促进铁死亡。综上所述,这些结果表明补骨脂素可通过调节MAPK/STAT3信号通路抑制喉咽癌细胞的生长和迁移,并诱导喉咽癌细胞凋亡和细胞周期阻滞。本研究表明补骨脂素对喉咽癌具有临床治疗潜力。

https://cdn.ncbi.nlm.nih.gov/pmc/blobs/2694/12036085/524321132177/jcav16p2339g007.jpg
https://cdn.ncbi.nlm.nih.gov/pmc/blobs/2694/12036085/5b152e4fff14/jcav16p2339g001.jpg
https://cdn.ncbi.nlm.nih.gov/pmc/blobs/2694/12036085/cbd1aed88d86/jcav16p2339g002.jpg
https://cdn.ncbi.nlm.nih.gov/pmc/blobs/2694/12036085/17af425e80aa/jcav16p2339g003.jpg
https://cdn.ncbi.nlm.nih.gov/pmc/blobs/2694/12036085/059b5549cfcb/jcav16p2339g004.jpg
https://cdn.ncbi.nlm.nih.gov/pmc/blobs/2694/12036085/ef7d30346af8/jcav16p2339g005.jpg
https://cdn.ncbi.nlm.nih.gov/pmc/blobs/2694/12036085/7bf43d779a13/jcav16p2339g006.jpg
https://cdn.ncbi.nlm.nih.gov/pmc/blobs/2694/12036085/524321132177/jcav16p2339g007.jpg
https://cdn.ncbi.nlm.nih.gov/pmc/blobs/2694/12036085/5b152e4fff14/jcav16p2339g001.jpg
https://cdn.ncbi.nlm.nih.gov/pmc/blobs/2694/12036085/cbd1aed88d86/jcav16p2339g002.jpg
https://cdn.ncbi.nlm.nih.gov/pmc/blobs/2694/12036085/17af425e80aa/jcav16p2339g003.jpg
https://cdn.ncbi.nlm.nih.gov/pmc/blobs/2694/12036085/059b5549cfcb/jcav16p2339g004.jpg
https://cdn.ncbi.nlm.nih.gov/pmc/blobs/2694/12036085/ef7d30346af8/jcav16p2339g005.jpg
https://cdn.ncbi.nlm.nih.gov/pmc/blobs/2694/12036085/7bf43d779a13/jcav16p2339g006.jpg
https://cdn.ncbi.nlm.nih.gov/pmc/blobs/2694/12036085/524321132177/jcav16p2339g007.jpg

相似文献

1
Bavachin suppresses proliferation of laryngopharyngeal cancer by regulating the STAT3 and MAPK signaling pathways.补骨脂素通过调节STAT3和MAPK信号通路抑制喉咽癌的增殖。
J Cancer. 2025 Mar 31;16(7):2339-2352. doi: 10.7150/jca.92956. eCollection 2025.
2
Bavachin stimulates ferroptosis and reduces malignant phenotype progression of hepatocellular carcinoma cells by inducing lipid peroxidation by modulation of the Nrf2/HO-1 signaling pathway.补骨脂素通过调节Nrf2/HO-1信号通路诱导脂质过氧化,从而刺激铁死亡并减少肝癌细胞的恶性表型进展。
Am J Transl Res. 2024 Nov 15;16(11):6925-6934. doi: 10.62347/HAEU6139. eCollection 2024.
3
β-elemene, a sesquiterpene constituent from Curcuma phaeocaulis inhibits the development of endometriosis by inducing ferroptosis via the MAPK and STAT3 signaling pathways.β-榄香烯是莪术的一种倍半萜成分,通过丝裂原活化蛋白激酶(MAPK)和信号转导与转录激活因子3(STAT3)信号通路诱导铁死亡,从而抑制子宫内膜异位症的发展。
J Ethnopharmacol. 2025 Feb 11;341:119344. doi: 10.1016/j.jep.2025.119344. Epub 2025 Jan 10.
4
Bavachin Induces Ferroptosis through the STAT3/P53/SLC7A11 Axis in Osteosarcoma Cells.巴卡亭 III 通过 STAT3/P53/SLC7A11 轴诱导骨肉瘤细胞发生铁死亡。
Oxid Med Cell Longev. 2021 Oct 18;2021:1783485. doi: 10.1155/2021/1783485. eCollection 2021.
5
Quinalizarin Induces Apoptosis through Reactive Oxygen Species (ROS)-Mediated Mitogen-Activated Protein Kinase (MAPK) and Signal Transducer and Activator of Transcription 3 (STAT3) Signaling Pathways in Colorectal Cancer Cells.喹哪啶醇通过活性氧(ROS)介导的丝裂原活化蛋白激酶(MAPK)和信号转导及转录激活因子 3(STAT3)信号通路诱导结直肠癌细胞凋亡。
Med Sci Monit. 2018 Jun 3;24:3710-3719. doi: 10.12659/MSM.907163.
6
10-HDA Induces ROS-Mediated Apoptosis in A549 Human Lung Cancer Cells by Regulating the MAPK, STAT3, NF-B, and TGF-1 Signaling Pathways.10-HDA 通过调控 MAPK、STAT3、NF-κB 和 TGF-β1 信号通路诱导 A549 人肺癌细胞中的 ROS 介导的细胞凋亡。
Biomed Res Int. 2020 Dec 8;2020:3042636. doi: 10.1155/2020/3042636. eCollection 2020.
7
Bavachin induces the apoptosis of multiple myeloma cell lines by inhibiting the activation of nuclear factor kappa B and signal transducer and activator of transcription 3.荜茇宁通过抑制核因子 kappa B 和信号转导和转录激活因子 3 的激活诱导多发性骨髓瘤细胞系凋亡。
Biomed Pharmacother. 2018 Apr;100:486-494. doi: 10.1016/j.biopha.2018.02.019. Epub 2018 Feb 23.
8
Bavachin induces apoptosis in colorectal cancer cells through Gadd45a via the MAPK signaling pathway.荜茇宁通过 MAPK 信号通路通过 Gadd45a 诱导结直肠癌细胞凋亡。
Chin J Nat Med. 2023 Jan;21(1):36-46. doi: 10.1016/S1875-5364(23)60383-8.
9
LncRNA-PVT1 Inhibits Ferroptosis through Activating STAT3/GPX4 Axis to Promote Osteosarcoma Progression.长链非编码RNA-PVT1通过激活STAT3/GPX4轴抑制铁死亡以促进骨肉瘤进展。
Front Biosci (Landmark Ed). 2024 May 30;29(6):207. doi: 10.31083/j.fbl2906207.
10
Glycitein induces reactive oxygen species-dependent apoptosis and G0/G1 cell cycle arrest through the MAPK/STAT3/NF-κB pathway in human gastric cancer cells.黄豆黄素通过 MAPK/STAT3/NF-κB 通路诱导人胃癌细胞中活性氧依赖性凋亡和 G0/G1 细胞周期停滞。
Drug Dev Res. 2019 Aug;80(5):573-584. doi: 10.1002/ddr.21534. Epub 2019 Mar 27.

本文引用的文献

1
Correction: Circular RNA circCORO1C promotes laryngeal squamous cell carcinoma progression by modulating the let-7c-5p/PBX3 axis.更正:环状RNA circCORO1C通过调节let-7c-5p/PBX3轴促进喉鳞状细胞癌进展。
Mol Cancer. 2023 Mar 15;22(1):51. doi: 10.1186/s12943-023-01756-4.
2
Bavachin inhibits IL-4 expression by downregulating STAT6 phosphorylation and GATA-3 expression and ameliorates asthma inflammation in an animal model.补骨脂素通过下调STAT6磷酸化和GATA-3表达来抑制IL-4表达,并改善动物模型中的哮喘炎症。
Immunobiology. 2022 Mar;227(2):152182. doi: 10.1016/j.imbio.2022.152182. Epub 2022 Feb 3.
3
Bavachin Induces Ferroptosis through the STAT3/P53/SLC7A11 Axis in Osteosarcoma Cells.
巴卡亭 III 通过 STAT3/P53/SLC7A11 轴诱导骨肉瘤细胞发生铁死亡。
Oxid Med Cell Longev. 2021 Oct 18;2021:1783485. doi: 10.1155/2021/1783485. eCollection 2021.
4
Global Cancer Statistics 2020: GLOBOCAN Estimates of Incidence and Mortality Worldwide for 36 Cancers in 185 Countries.《全球癌症统计数据 2020:全球 185 个国家和地区 36 种癌症的发病率和死亡率估计》。
CA Cancer J Clin. 2021 May;71(3):209-249. doi: 10.3322/caac.21660. Epub 2021 Feb 4.
5
Exogenous NO induces apoptosis of hepatocellular carcinoma cells via positive p38/JNK signaling pathway and negative ERK signaling pathways.外源性一氧化氮通过正性 p38/JNK 信号通路和负性 ERK 信号通路诱导肝癌细胞凋亡。
Mol Cell Biochem. 2021 Apr;476(4):1651-1661. doi: 10.1007/s11010-020-04032-x. Epub 2021 Jan 9.
6
Comparative effectiveness of posttreatment imaging modalities for Medicare patients with advanced head and neck cancer.医疗保险患者晚期头颈部癌症治疗后影像学检查方式的比较效果。
Cancer. 2021 Feb 15;127(4):535-543. doi: 10.1002/cncr.33244. Epub 2020 Oct 29.
7
Iron Metabolism in Ferroptosis.铁死亡中的铁代谢
Front Cell Dev Biol. 2020 Oct 7;8:590226. doi: 10.3389/fcell.2020.590226. eCollection 2020.
8
Cellular senescence and cancer: Focusing on traditional Chinese medicine and natural products.细胞衰老与癌症:聚焦于中医药和天然产物。
Cell Prolif. 2020 Oct;53(10):e12894. doi: 10.1111/cpr.12894. Epub 2020 Sep 3.
9
Ferroptosis: machinery and regulation.铁死亡:机制与调控。
Autophagy. 2021 Sep;17(9):2054-2081. doi: 10.1080/15548627.2020.1810918. Epub 2020 Aug 26.
10
Preoperative computed tomography predicts the risk of recurrent laryngeal nerve paralysis in patients with esophageal cancer undergoing thoracoscopic esophagectomy in the prone position.术前计算机断层扫描预测胸腹腔镜食管癌根治术中俯卧位患者喉返神经麻痹的风险。
Esophagus. 2021 Apr;18(2):228-238. doi: 10.1007/s10388-020-00767-0. Epub 2020 Aug 2.