Suppr超能文献

外膜囊泡通过母婴传播介导C57BL/6J小鼠后代T细胞的中枢耐受。

outer membrane vesicles mediate central tolerance in C57BL/6J mice offspring T cells via maternal-fetal transmission.

作者信息

Wei Yusen, Zhou Lu, Zhao Xiaofei, Qiu Huiqing, Hu Dailun, Shi Zhongli

机构信息

Graduate School, Hebei Medical University, Shijiazhuang, China.

Department of Oncology, Hebei General Hospital, Shijiazhuang, China.

出版信息

Front Immunol. 2025 Apr 15;16:1522842. doi: 10.3389/fimmu.2025.1522842. eCollection 2025.

Abstract

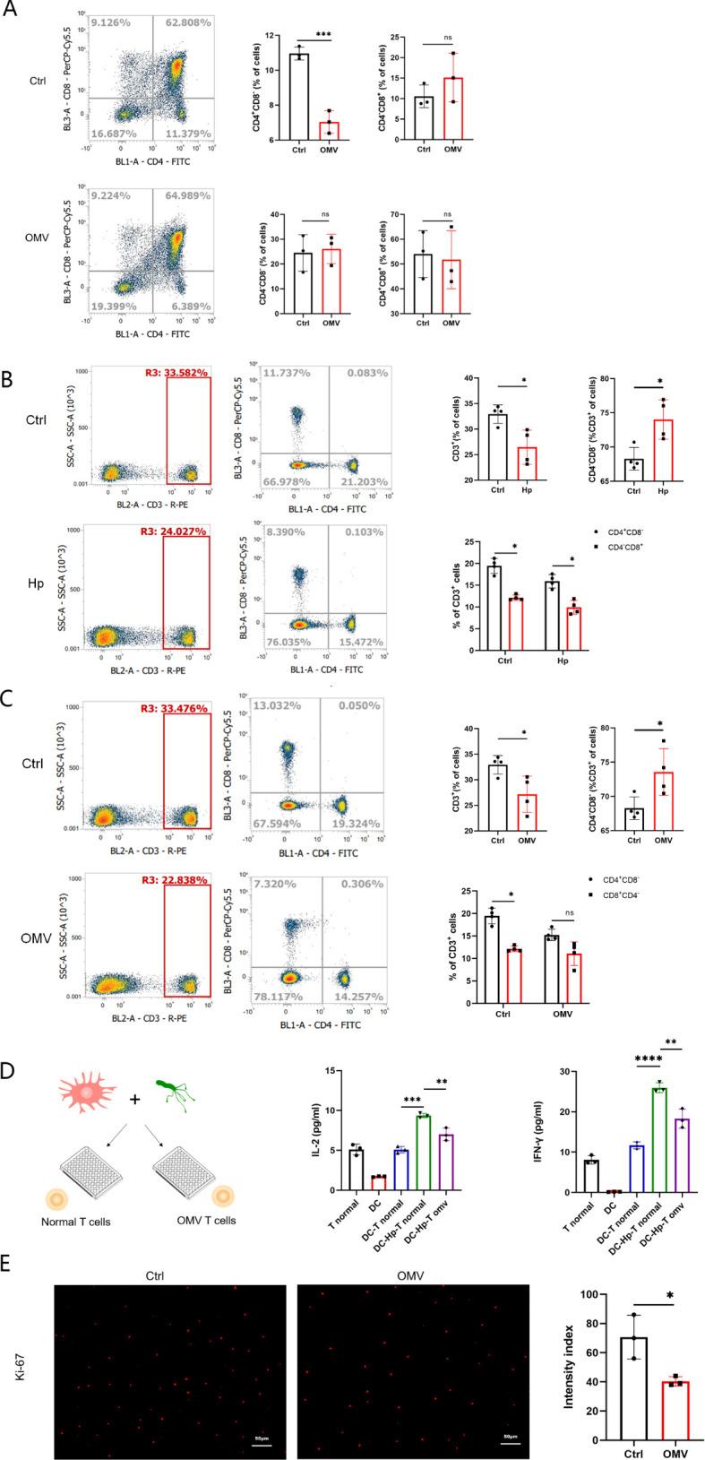
Outer membrane vesicles (OMVs) released by () can enter the blood circulation of the host and cause extra-gastric lesions such as atherosclerosis and hyperemesis gravidarum. This study aimed to investigate the effect of OMVs released by on the development of thymic T cells in offspring mice and its underlying mechanisms. Through experimental observations, we found that OMVs were able to cross the placental barrier, leading to a decrease in the number of CD3 and CD4 T cells in the peripheral blood of the offspring mice and a decrease in the response of T cells to stimulation. After stimulation with OMVs in T cell positive selection experiments, the expression levels of CHMP5, IKK-β, and NF-κB are up-regulated, and the release of cytokines IL-7, IL-2, IL-4, and IFN-γ is simultaneously increased, whereas in T cell negative selection experiments, the expression of JNK is up-regulated, and the expression of CHMP5 and Bcl-2 is down-regulated in E15-16 fetal thymus organ culture. These results indicate that transmission of OMVs from mother to fetus might be related to the development of central tolerance in offspring T cells. The underlying mechanism may involve an interaction between the OMVs-stimulated pathway and the TCR pathway, although further research is needed to confirm this hypothesis. The study highlights the importance of preventing infection during pregnancy and suggests that the effect of centrally tolerated antigens needs to be considered in vaccine design to maximize prevention.

摘要

()释放的外膜囊泡(OMVs)可进入宿主血液循环,引发胃外病变,如动脉粥样硬化和妊娠剧吐。本研究旨在探讨()释放的OMVs对后代小鼠胸腺T细胞发育的影响及其潜在机制。通过实验观察,我们发现()OMVs能够穿过胎盘屏障,导致后代小鼠外周血中CD3和CD4 T细胞数量减少,T细胞对()刺激的反应降低。在T细胞阳性选择实验中用OMVs刺激后,CHMP5、IKK-β和NF-κB的表达水平上调,细胞因子IL-7、IL-2、IL-4和IFN-γ的释放同时增加,而在T细胞阴性选择实验中,E15 - 16胎鼠胸腺器官培养中JNK的表达上调,CHMP5和Bcl-2的表达下调。这些结果表明,()OMVs从母体向胎儿的传递可能与后代T细胞中枢耐受的发育有关。潜在机制可能涉及OMVs刺激途径与TCR途径之间的相互作用,尽管需要进一步研究来证实这一假设。该研究强调了孕期预防()感染的重要性,并表明在疫苗设计中需要考虑中枢耐受抗原的作用,以实现最大程度的预防。

https://cdn.ncbi.nlm.nih.gov/pmc/blobs/57e5/12037491/b1c7e9edaf1d/fimmu-16-1522842-g001.jpg

文献检索

告别复杂PubMed语法,用中文像聊天一样搜索,搜遍4000万医学文献。AI智能推荐,让科研检索更轻松。

立即免费搜索

文件翻译

保留排版,准确专业,支持PDF/Word/PPT等文件格式,支持 12+语言互译。

免费翻译文档

深度研究

AI帮你快速写综述,25分钟生成高质量综述,智能提取关键信息,辅助科研写作。

立即免费体验