Chinese Academy of Sciences (CAS) Key Laboratory of Quantitative Engineering Biology, Shenzhen Institutes of Advanced Technology, Shenzhen Institute of Synthetic Biology, Chinese Academy of Sciences, Shenzhen, China.
School of Biomedical Sciences, Faculty of Medicine, Li Ka Shing, The University of Hong Kong, Pokfulam, Hong Kong SAR, China.
J Nanobiotechnology. 2024 Jan 3;22(1):15. doi: 10.1186/s12951-023-02273-8.
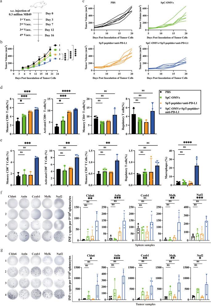
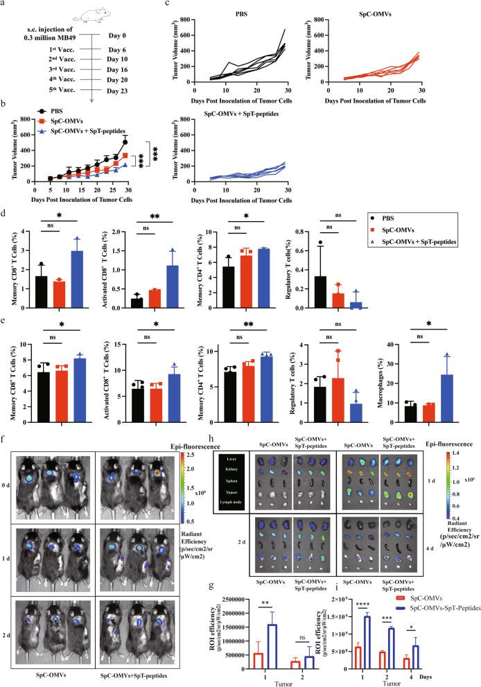
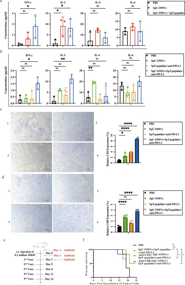
Embryonic stem cell (ESC)-derived epitopes can act as therapeutic tumor vaccines against different types of tumors Jin (Adv Healthc Mater 2023). However, these epitopes have poor immunogenicity and stimulate insufficient CD8 T cell responses, which motivated us to develop a new method to deliver and enhance their effectiveness. Bacterial outer membrane vesicles (OMVs) can serve as immunoadjuvants and act as a delivery vector for tumor antigens. In the current study, we engineered a new OMV platform for the co-delivery of ESC-derived tumor antigens and immune checkpoint inhibitors (PD-L1 antibody). An engineered Staphylococcal Protein A (SpA) was created to non-specifically bind to anti-PD-L1 antibody. SpyCatcher (SpC) and SpA were fused into the cell outer membrane protein OmpA to capture SpyTag-attached peptides and PD-L1 antibody, respectively. The modified OMV was able to efficiently conjugate with ESC-derived TAAs and PD-L1 antibody (SpC-OMVs + SpT-peptides + anti-PD-L1), increasing the residence time of TAAs in the body. The results showed that the combination therapy of ESC-based TAAs and PD-L1 antibody delivered by OMV had significant inhibitory effects in mouse tumor model. Specifically, it was effective in reducing tumor growth by enhancing IFN-γ-CD8 T cell responses and increasing the number of CD8 memory cells and antigen-specific T cells. Overall, the new OMV delivery system is a versatile platform that can enhance the immune responses of ESC-based TAA cancer vaccines.
胚胎干细胞 (ESC) 衍生表位可用作针对不同类型肿瘤的治疗性肿瘤疫苗 (Adv Healthc Mater 2023)。然而,这些表位的免疫原性差,刺激 CD8 T 细胞反应不足,这促使我们开发了一种新的方法来输送和增强它们的效果。细菌外膜囊泡 (OMV) 可用作免疫佐剂,并作为肿瘤抗原的输送载体。在本研究中,我们设计了一种新的 OMV 平台,用于共递呈 ESC 衍生的肿瘤抗原和免疫检查点抑制剂 (PD-L1 抗体)。设计了一种工程化的葡萄球菌蛋白 A (SpA) 来非特异性结合抗 PD-L1 抗体。SpyCatcher (SpC) 和 SpA 融合到细胞外膜蛋白 OmpA 上,分别捕获 SpyTag 连接的肽和 PD-L1 抗体。修饰后的 OMV 能够有效地与 ESC 衍生的 TAA 和 PD-L1 抗体结合 (SpC-OMVs+SpT-peptides+anti-PD-L1),增加 TAA 在体内的停留时间。结果表明,由 OMV 递呈的基于 ESC 的 TAA 和 PD-L1 抗体的联合治疗在小鼠肿瘤模型中具有显著的抑制作用。具体来说,它通过增强 IFN-γ-CD8 T 细胞反应和增加 CD8 记忆细胞和抗原特异性 T 细胞的数量来有效抑制肿瘤生长。总体而言,新型 OMV 输送系统是一种多功能平台,可增强基于 ESC 的 TAA 癌症疫苗的免疫反应。